1.关于择校和定专业
(1)我本科就读于东北一所普通一本汉语言文学专业,在选择院校和专业时也综合考虑了一系列专业和院校,但是由于近年来文学考研招生人数实际上并不是很客观,而且文学考研的普遍分数都是很高的,所以想尝试一下进行跨考,而新闻传播是跨考中比较能入手的一个专业。
此外在择校方面也综合考虑离家远近以及学科能力,在东北生活了四年,我其实也想换一个新的生活环境体验一下,经过学长学姐的推荐和介绍,我了解到南京师范大学是一个很好的选择,一方面南京师范大学的新闻学科排名在全国是很靠前的,而且招生人数也很客观,初复试南京师范大学都很温和,不存在院校歧视和压分数的情况存在。
(2)报录比情况及难度分析
“南京师范大学”属国家211工程、双一流院校,学校拥有仙林、随园、紫金三个校区,随园校区位于南京市鼓楼区,有着“东方最美丽的校园”之美誉。正因为有着优越的地理位置和雄厚的学术能力,因此南京师范大学是考研中比较热门的院校了,新闻传播学和新闻与传播专业的报录比近年来也在持续上升,实际上这是各个院校新闻传播专业比较普遍的一个现象。新闻学硕和专硕的报录比近年来一直在3%—5%左右,在所有院校里并不算是十分“卷”的情况,所以性价比还是很高的。而且近几年南京师范大学新闻传播学的考纲和参考书目基本没有什么变化,招生人数、考试类型和题目很固定,分数线也稳定在国家线附近。
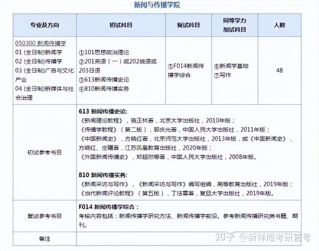
2、招生人数及专业等情况
3、历年分数及参考书
参考书:
南京师范大学学硕与专硕参考书目每年九月初于官网公布,以下图片为2021年所公布的2022考研简章。南师大参考书目基本固定,总体趋于稳定,近几年会有一点点细小的变化,算是考试内容很稳定的院校啦。
(3)考试内容
自从2019年考试内容大变革后,南京师范大学新闻传播学的考试题型都是很固定的,两门专业课中“新闻传播专业基础”主要包括简答、论述分析、实务写作几个题型,而“新闻传播史论”部分则是名词解释、简答、论述分析几个题型,题量相对于其他院校来说差距并不是很大,实务部分主要考察采访提纲、报道策划、消息、评论以及研究设计等文体,真题难度并不是很大,主要是以基础知识为主,南京师范大学最喜欢考察的就是基础知识,没有偏门或者特别冷门的知识点考察,因此备考只要专心认真地去准备,静下心不会有什么问题。
2、初试经验
(1)考研英语一:英语是比较难啃的硬骨头,我的英语其实也不是很好,但是文学的考研英语线是最高的,所以英语复习一定要得法。而最主要的就是单词和阅读两个部分。
我的英语复习计划是分阶段的:
第一阶段:3—5月:每天用“墨墨背单词”app记150个单词;在“哔哩哔哩”跟着Monkey每日一句百句实战;跟着刘老师的基础课,主要是认识长难句和核心词汇以及各个题型答题技巧。其余时间不再交给英语。
第二阶段:6月—8月:每天用“墨墨背单词”app记150个单词;每天做两篇阅读或者一篇阅读+一篇完型(新题型);做完后听哔哩哔哩上的真题精讲,认真把每一个题目弄懂。
第三阶段:9月—12月:每天用“墨墨背单词”APP记单词,快速记忆;每天同样保持手感做1——3个真题题目,每周两次真题模拟,做完后要把题目弄懂,不懂的生词需要在卷子上标出,并且要记住。
第四阶段:12月:背诵英语作文模板,坚持记单词和真题模拟,保持到考前。
(2)考研政治
第一阶段:7—8月,《肖秀荣考研政治知识点精讲》每天一个小单元进行阅读,读完趁热打铁做相应的《1000题》题目。
第二阶段:9—11月,《肖秀荣考研政治知识点精讲》二刷,相应的《1000题》二刷,腿姐背诵笔记从十月份开始,每天早上读半个小时的内容。
第三阶段:12月,《肖八》刷选择题,最少三遍,;《肖四》刷选择题至少三遍,考前背诵《肖四》的主观题,背到烂熟于心。
(3)专业课一:新闻传播史论
新闻四本参考书要进行背诵,背诵的东西很多,3—8月我的任务主要是梳理四本书的知识点框架,真正开始背诵是在9月份开始,除了上午的时间交给英语和政治,其他下午、早上以及晚上的时间都是在背书的,我的安排是这样的。
07:00—07:30 英语背单词;
07:30—08:00 专业课一背书时间;
08:00—11:30 英语+政治复习时间;
11:30—13:30 午休时间+刷微博和微信公众号(看新闻和热点知识);
13:30—17:30 专业课一背书时间;
17:30—19:00 晚饭+休息(操场散步或听音乐);
19:00—21:30 专业课一背书时间;
21:30—22:30 专业课二实务练习。
不管背过去是否记不记得住,我给自己规划是一个月背一本书,后期第二遍第三遍会快很多,不要担心背过去忘记怎么办,直接继续往前背,不复盘,复盘时间太慢,四本书背完一遍继续第二遍这样,到最后考试背完3遍到4遍,差不多你就能体会到自己的一个升华的过程。
(4)专业课二:新闻实务
新闻实务一共两本参考书,主要是一些实务写作的理论,虽然专业课二也会考理论,但是一般都比较简单,自己多读几遍书然后根据自己理解写就好,主要是实务写作:消息评论以及采访提纲的写作。所以一定要保证每周写一次消息或者评论,采访提纲有固定的模板可以直接背诵套用。多去看公众号上的优秀消息和评论内容,多借鉴,没有其他的方法就是要多写才会有提高,所以对于新闻传播考研来说,主要是背诵和写作,其他没有什么特别难的内容攻克。大家如果在考研复习过程中有困难的话,也不妨报一个辅导班,比如新祥旭考研全科一对一私人订制VIP辅导课程,针对性强,上课时间可以灵活协商,课下还可以免费答疑解惑,对考研初复试应试备考这块的帮助是非常明显的。
3、复试经验
南京师范大学新闻传播学的复试率是1:1.2,大部分都会扩招,有的时候都不会刷人,所以复试的压力很小,只要细心准备就没有什么问题。
(1)复试英语
要准备一份英文的自我介绍可以借鉴网络上的模板,时间大概是5——10分钟,内容自己把握,考前一定要背熟;另外一些最基本的问题也需要准备一下,比如最喜欢的书籍、最喜欢的人、最喜欢的食物、为什么报考XXX学校…….
(2)复试专业课
南京师范大学新闻传播学复试一般会考两个问题,一个基础理论,一个新闻热点,基础理论就需要同学在准备复试期间把初试的参考书再过一遍,另外要跟着一些新闻传播考研的公众号进行热点学习,每天都会推新闻热点,以及一些新闻界前沿的论文都需要有所掌握,在考试的时候只要保证能够有话说,题目都会对答就可以。
4、给学弟学妹的话
考研的过程是一个比较长的经历,一年时间,需要你做的只有一件事情就是坚持,所以我不建议学弟学妹一开始准备考研战线就拉的特别长,一天从早学到晚,这样你特别容易到最后身体垮掉,所以一定要劳逸结合,等真正冲刺阶段再拉长战线。我每周都会给自己放半天假去散步或者吃东西,感觉很满足,这样第二周也会有精力和心情去做自己的事情。
此外,虽然考研比较苦,但是我觉得考研的一年是我大学四年里最充实也是最自由的一段经历,和研友们一起奋斗和备战的经历真的值得我们珍藏一辈子,所以,希望此时此刻的你,一定要坚持住,未来你一定会为现在的自己感到骄傲。
(本文来源新祥旭考研原创文章,未经允许,不可转载!)
