高考理综试题(高考理综试卷)
金杯汽车6月10日公告,公司6月9日收到律师函,盛京银行沈阳分行要求公司履行对原子公司沈阳金杯车辆制造有限公司…
6月3日,有消息称,小红书用户Y.z发文称,小鹏汽车官方微信公众号发的文章中盗用了自己在2020年9月拍摄的照…
6月3日消息,上汽乘用车积极推进复工复产,从产品、研发、营销等发力多措并举,5月实现月销量破7万辆,同比增长3…
5月27日,据第一财经报道,蔚来汽车正在招聘多个美国生产制造相关岗位人才。根据招聘岗位信息,蔚来有意在美国新建…
5月21日消息,钱江摩托发布公告,拟向实际控制人李书福控制的吉利迈捷投资有限公司非公开发行股票数量不超过580…
5 月 21 日,有媒体报道,比亚迪高端品牌有望 8 月发布,新品牌或定名“星际”,旗下首款车型将是一款类似奔…
5月18日消息,极氪第10000个家充桩交付仪式在南京举行。自2021年9月30日第1个家充桩在上海浦东交付以…
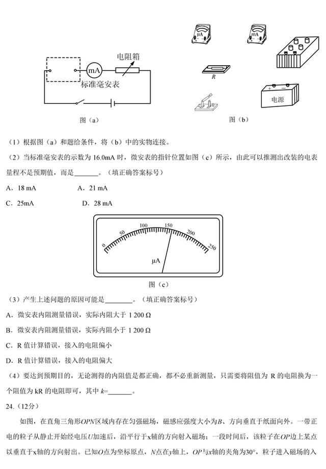
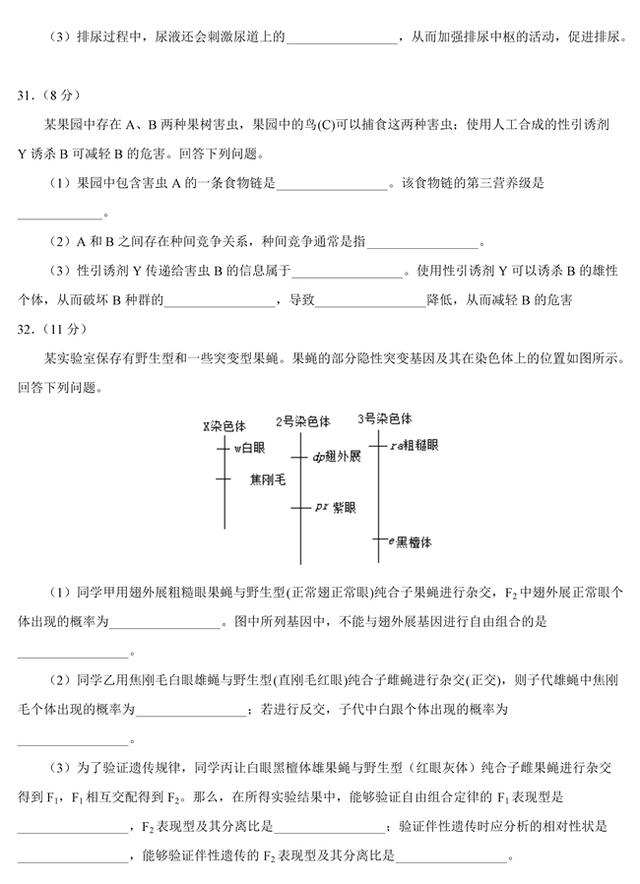
一汽奔腾B70S作为全新车型,承担了奔腾品牌“破局之战”的关键角色。 奔腾B70S是一汽奔腾品牌十五周年全新战…