湖北高考试卷(湖北高考试卷是全国几卷)
2019年高考终于结束啦!
真是又兴奋又激动
不过,
考生和家长们很快就冷静下来,
因为马上还要面临
一个更重要的问题:
那就是
考得怎么样?分数如何?
(记者:曲严摄)
刚刚,
2019湖北高考试卷及答案新鲜出炉!
考生都来测测看,
预估一下你的高考分数是多少?
不是考生的小伙伴们,
也来看看吧,
当年的技能
你还能记得多少?
反正小编是看到泪流满面
不会呀~~~~
标准试卷如下,
图片可单击放大查看
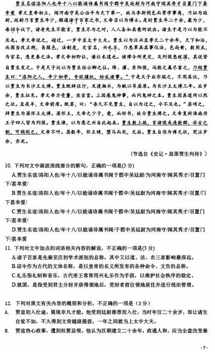
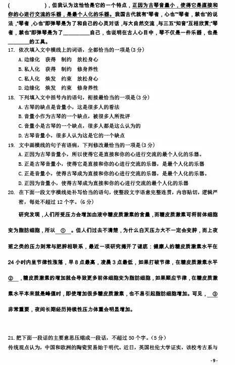
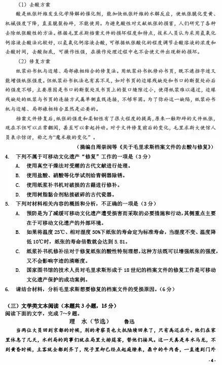
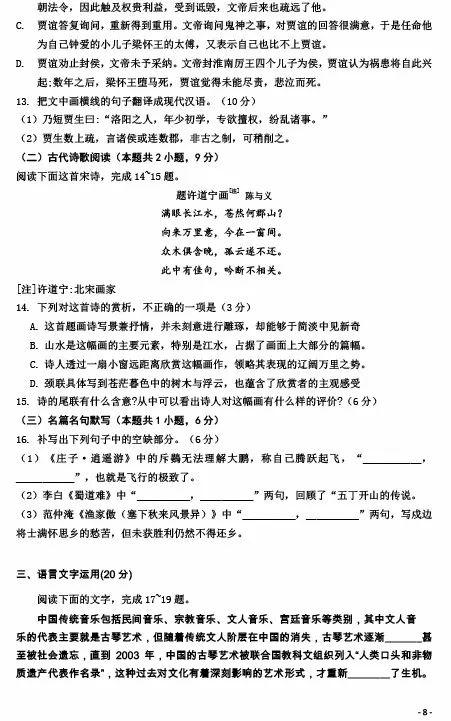
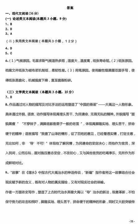
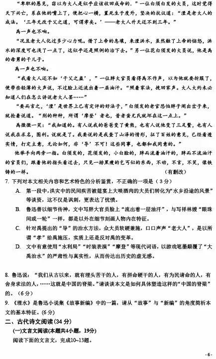
语文试卷及答案
文科数学试卷及答案
理科数学试卷及答案
英语试卷及答案
文综试卷及答案
理综试卷及答案
高考已经落幕,
试卷上的问题,
正确答案往往只有一个,
这很残酷。
但是
关于人生,却有无限的可能!
小编还是那句话:
高考不是唯一出路
只要对得起自己的努力
无论结果如何
你都值得自豪!
加油~
来源:楚天都市报
记者:罗欣 高领亚 何婷 杨凝寒
编辑:黄琳
推荐阅读↓↓
