二级建造师编码(二级建造师编码是多少)
话不多说,今天继续来给大家分享二级建造师建筑实务科目的后15条记忆口诀!第一次看的考生们可以通过下方链接查看之前几期的记忆口诀!
【建议收藏】
二级建造师考试实务科目难学?那这套记忆口诀你要收藏好
2021二级建造师考试,少有人知道的后20条记忆口诀!收好了
2021二级建造师考点太杂记不住?这套记忆口诀收好了
建筑实务记忆口诀
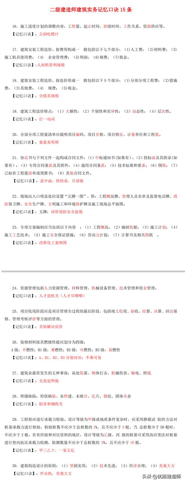
1.施工进度计划的调整内容:工程量、起止时间、持续时间、工作关系、资源供应等。
【记忆口诀】:公园吃橙汁
2.建筑安装工程造价。按费用构成一 般包括以下七个部分:(1)人工费;(2)材料费;(3)施工机具使用费;(4) 企业管理费;(5)利润;(6)规费;(7)税金。
【记忆口诀】:人材机管利规税
3.建筑安装工程造价。按造价形成一 般包括以下5个部分:(1)分部分项工程费;(2)措施费;(3)其他费;(4) 规费;(5)税金。
【记忆口诀】:分措其规税
4.建筑工程造价特点:(1)大额性;(2)个别性和差异性;(3)动态性;(4)层次性。
【记忆口诀】:打一动词
5.分部分项工程量清单应载明项目编码、项目名称、项目特征、计量单位和工程量。
【记忆口诀】:量量真明辨
6.协议书与下列文件一起构成合同文件:(1)中标通知书(如果有);(2)投标函及其附录(如果有);(3)专用合同条款及其附件;(4)通用合同条款;(5)技术标准和要求;(6)图纸;(7)已标价工程量清单或预算书;(8)其他合同文件。
【记忆口诀】:意中函,快快求,只请他
7.现场出入口明显处应设置“五牌一图”,即:工程概况牌、管理人员名单及监督电话牌、消防保卫牌、安全生产牌、文明施工和环境保护牌及施工现场总平面图。
【记忆口诀】:五牌:该管消防安全温饱
8.专项方案编制应当包括以下内容 :(1)工程概况;(2)编制依据;(3)施工计划;(4)施工工艺技术;(5)施工安全保证措施;(6)劳动力计划;(7)计算书及相关图纸 。
【记忆口诀】:改移化工案例图
9.资源管理包括人力资源管理、材料管理、机械设备管理、技术管理和资金管理。
【记忆口诀】:人才进机关(人才尽唧唧)
10.项目收尾阶段应是项目管理全过程的最后阶段,包括竣工收尾、验收、结算、决算、回访保修、管理考核评价等方面的管理。
【记忆口诀】:首验解决房价
11.装修材料按其燃烧性能应划分为四级:
A级:不燃性;B1级:难燃性;B2级:可燃性;B3级:易燃性
【记忆口诀】:A、B1、B2、B3分别对应:不难可易
12.建筑业最常发生的五种事故:高处坠落、物体打击、机械伤害、触电、坍塌
【记忆口诀】:无处追缉他
13.焊缝缺陷:形状缺陷、未焊透、未熔合、孔穴、裂纹、固体夹杂
【记忆口诀】:陷害和捆捏夹
14.工程桩应进行承载力检验。设计等级为甲级或地质条件复杂时,应采用静载试 验的方法对桩基承载力进行检验,检验桩数不应少于总桩数的1%,且不应少于3根,当 总桩数少于50根时,不应少于2根。在有经验和对比资料的地区,设计等级为乙级、丙 级的桩基可采用高应变法对桩基进行竖向抗压承载力检测,检测数量不应少于总桩数的 5%,且不应少于10根。
【记忆口诀】:甲三乙十,一家五亿
15.建筑构造设计的原则:(1)坚固实用;(2)技术先进;(3)经济合理;(4)美观大方
【记忆口诀】:歼击机,美观大方
以上就是今天分享给大家的15条二建建筑实务记忆口诀,大家可以私信我获取完整版,其他科目也都有哦~
距离2021年一级建造师考试还有170天!
距离2021年二级建造师考试仅剩65天!
你的备考进度到哪了?
如果有需要各科目记忆口诀、必考点笔记等资料的请尽快私信我,免费获取!
