淄博二级建造师报名(淄博二级建造师报名时间)
重磅!加急发布!淄博又有招聘来袭!淄博市中心医院招聘248位医护人员,临淄区公办幼儿园招聘50名教师。感兴趣的赶紧看过来。
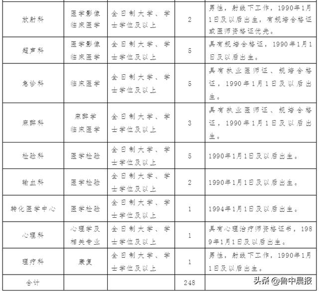
淄博市中心医院招聘248人
应聘条件
1、遵纪守法,工作认真负责,具有较强的协作精神和服务意识。
2、熟练掌握本专业知识、技能,胜任本职工作。
3、身体健康,五官端正。
招聘计划及要求
招聘程序及时间
1、2019年7月3日至7月4日,持身份证、毕业证、学位证、相关岗位证书原件及复印件到淄博市中心医院人力资源部报名。
2、全日制大学及以上岗位只参加面试,全日制大专岗位先笔试后面试,按笔试成绩1:1.5的比例进行面试,笔试与面试成绩各占50%。
3、笔试内容为本专业理论基础知识,总分100分。
4、护理岗位往届毕业生须具有护士执业证,二级及以上医院工作或实习经历;应届毕业生应护士执业资格考试成绩合格,笔试后三天内将执业资格考试合格成绩单送医院,否则不进入面试。
5、根据综合成绩,公布进入体检人员名单,体检合格确定为拟录用人员,试用期三个月。试用期满经综合考核合格且取得岗位要求具备的执业证书后,医院予以正式录用;试用期不合格的人员,医院不予录用。
6、身高要求女性为1.60米及以上,男性1.70米及以上。
招聘原则与监督
本次人员招聘遵循“公开、平等、竞争、择优”的基本工作原则,严格招聘程序,严肃招聘纪律,保证招聘质量,招聘工作实行公开招聘回避制度。由医院纪检监察负责全程监督。
联系电话:0533-2360218
另外,淄博市人力资源和社会保障局网站发布淄博市临淄区幼儿园教师招聘公告。
招聘范围及条件
(一)具有中华人民共和国国籍(含具有中华人民共和国国籍的香港和澳门居民)。
(二)遵守宪法和法律,具有良好的品行和职业道德。
(三)应聘年龄一般在35周岁以下(1983年7月9日及以后出生)。
(四)符合招聘岗位的学历条件。
国(境)外高校毕业生获得国务院学位委员会和教育部授权教育部留学服务中心出具的学历学位认证后,可应聘同等学历层次全日制普通高校毕业生的岗位。其专业是否符合招聘专业要求,由招聘单位主管部门认定。
(五)符合招聘岗位的专业、资格要求和其他条件。具体条件详见应聘须知。
(六)符合招聘岗位所需的身体条件。
(七)在职人员(含已签订就业协议的人员)应聘的,须征得所在单位(就业协议单位)同意。定向委培应届毕业生应聘的,须征得定向委培单位同意。
(八)不能应聘的情形详见应聘须知。
国内全日制普通高校应届毕业生须在2019年7月31日及以前取得应聘岗位具体要求的学历学位证书,其他应聘人员的学历学位证书须在2019年7月8日及以前取得。其他未明确的时间计算截止日均为2019年7月8日。
国内全日制普通高校应届毕业生须在2019年7月31日及以前取得应聘岗位具体要求的教师资格证书,其余人员应在报名首日及以前取得应聘岗位具体要求的教师资格证或中小学(幼儿园)教师资格考试合格证明。其中报名时仅取得中小学(幼儿园)教师资格考试合格证明的,应于2019年7月31日前取得相应教师资格证书,否则取消聘用资格。
招聘程序
招聘程序依次为网上报名、网上初审、网上缴费、笔试、现场资格审查、面试、考察和体检、录用。
报名与淄博初审
报名工作采取统一时间网上报名、网上初审、网上缴费的方式进行。
报名地址:临淄区人民政府http://www.linzi.gov.cn
报名时间:2019年7月9日09:00-7月11日16:00
审核时间:2019年7月9日09:00-7月12日12:00
缴费时间:2019年7月9日09:00-7月12日16:00
