二级建造师教材改革(二级建造师教材改版)
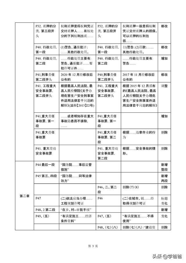
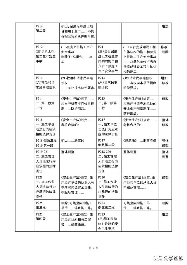
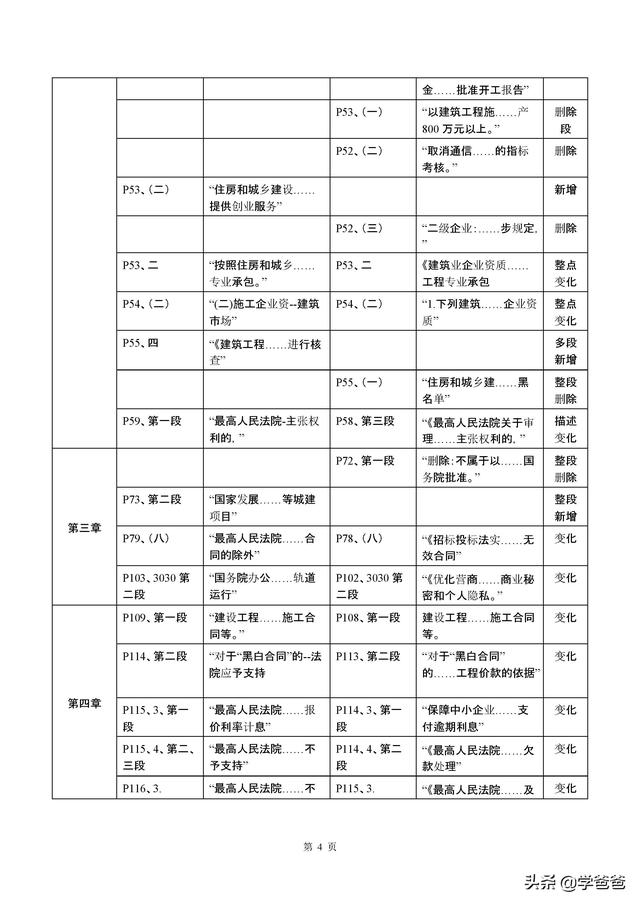
2022年二建法规教材变动对比表,二级建造师最新变动情况一览表,长按点赞+转发+评价持续更新哦,文荡版点我头像私信我:2022
据国家能源局6月13日消息,为贯彻落实《氢能产业发展中长期规划(2021—2035)年》,6月9日,国家发展改…
互联网医疗政策文件《互联网诊疗监管细则(试行)》(以下简称《细则》)正式发布。 单是这份文件,从2021年11…
记者据同花顺iFinD数据统计,以最新公告日为基准,截至6月12日,年内A股共有63家上市公司终止并购计划,同…
6月9日,绝味食品股份有限公司(下称“绝味食品”,603517.SH)举行2021年度业绩说明会。 凭借加盟模…
6月2日,福建省纪委监委网站显示,福建省农村信用社联合社原党委书记、理事长鄢一忠涉嫌严重违纪违法,目前正接受福…
6月4日10时30分许,贵阳北至广州南的D2809次旅客列车行驶在贵广线榕江站撞上泥石流,导致7号、8号车发生…
5月27日下午,金字火腿发布关于终止2021年度非公开发行A股股票事项的公告。公司原拟向任贵龙非公开发行股票募…
奢侈品牌卖的是品质、氛围,还是价格本身? 5月24日,“华伦天奴以次充好被罚14.24万”一事冲上微博热搜。基…