杭州师范大学论坛(杭州师范大学论坛活动公告)
杭州师范大学,孕育在多元开放、创新融合、开拓奋进的历史名城——杭州,是一所 “勤慎诚恕、博雅精进”的百年学府。学校下设23个学院(部)、1个直属附属医院(杭州市第二人民医院),拥有全职院士、国家重大人才工程入选者、国家杰出青年科学基金获得者等国家和省级高层次人才80余人。学校具有博士培养资格,一级学科硕士点24个,化学、临床医学、植物学与动物学、神经与行为科学、工程学、材料科学、环境和生态学等7个学科进入ESI全球前1%,ESI综合排名连续多年进入全国百强。学校被认为是近十年来全国发展最快的地方高校之一。
在浙江省“高教强省”和杭州市“人才生态”新政等战略指导下,学校加快向全国一流大学建设迈进的步伐。2021年是“十四五”建设开局之年,学校新增2个学科ESI全球前1%,科研基金项目又创新高,事业发展正全面向新台阶。为了加快适应学校高速发展对人才队伍质量的提升与保障,增强学科人才力量,学校全面实施“高层次人才引进计划”,为人才来校提供更优渥的工作待遇和优越的生活环境。秉承“学术是大学之本,人才是大学之命”的办学理念,热忱欢迎海内外优秀人才加盟,共同为建设实力强劲、特色鲜明、文化厚重的全国一流大学而努力。具体情况详见学校主页:http://www.hznu.edu.cn。
一、论坛简介
杭州师范大学全球青年学者论坛已成功举办两届,成为引进优秀海内外人才的重要载体。本届论坛以“汇聚一流人才、打造一流学科、建设一流高校”为主题,通过高水平学术报告分享,促进交叉学科融合、学术研究进步、技术交流加深、成果应用推广,为广大海内外杰出青年人才认识及扎根杭师大提供全方位视角,为学校“十四五”高水平人才队伍建设力谋新篇,为建成全国一流大学提供强劲推动力。
二、日程安排
三、邀约学科
四、邀约对象
1.年龄一般应在40周岁以下(1981年1月1日以后出生),业绩突出的优秀人才可适当放宽年龄限制。
2.在海外取得博士学位或在未来6个月内可顺利取得海外博士学位,且已取得较好的学术成果,具有创新性思维,且具备成长为学科(学术)骨干潜力的。
3.国内取得博士学位,且在海外著名大学或研究机构从事博士后或在海外有2年以上科研工作经历的。
对于达到中华人民共和国“国家优秀青年科学基金”等同量级人才相应水平的优秀才俊,学校将尽最大努力协助申报。
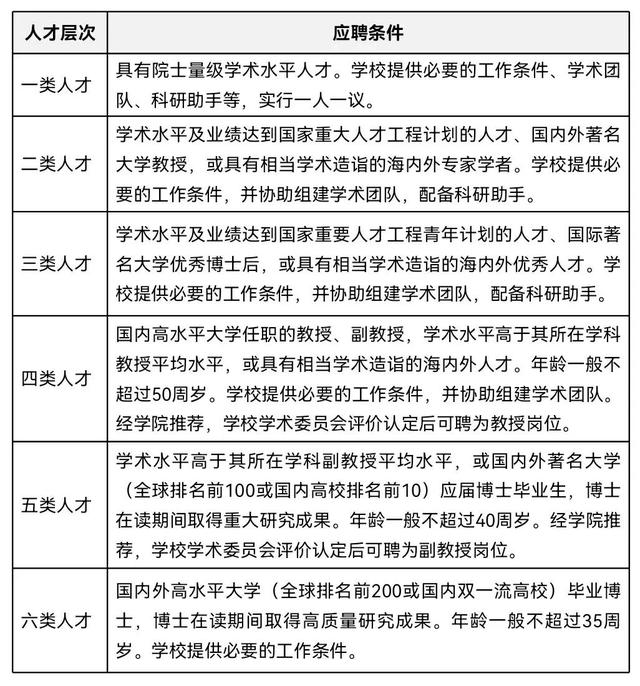
五、人才待遇
学校高层次人才岗位均提供相应优厚的薪酬待遇,科研启动经费及购房安家费,且提供附属三甲医院的医疗保健、校内公寓租赁、子女入托等保障,协助解决配偶工作和子女入学问题。符合国家、省市政策的人才纳入事业单位报备员额制管理,与学校签订事业单位聘用合同。具体待遇如下:
六、报名方式
符合条件且有意向报名者,请将个人简历等应聘材料发送至相应学院指定邮箱。
七、联系方式
学校地址:中国浙江省杭州市余杭塘路2318号(邮编:311121)
人事处网址:http://rsc.hznu.edu.cn
电子邮箱:hr@hznu.edu.cn
联系人:李老师, 0571-28868831;薛老师,0571-28868157
附录:相关人才政策简介
杭州市全力支持我校创一流建设,入职杭州师范大学的各类人才可充分享受杭州市人才政策,因而为人才开展工作提供了有利条件。
杭州师范大学根据学科建设特点和人才发展规律按需分类分层设置,面向海内外公开选拔,实行全职岗位聘任制,实施年薪制和重点支持。特别优秀者采取一事一议。
编辑:李虹竹
责任编辑:陈鑫 田盛 监制:周志琴
出品:党委宣传部、校融媒体中心
