河北考试院网(河北考试院官网)
考生志愿是考生本人升学意愿的真实表达,是投档及录取的重要依据。志愿一定要由考生本人填报,考生须对其所填报的志愿内容和填报操作负全责。
为了帮助考生顺利填报志愿,河北省教育考试院编写“2020年河北省普通高考志愿填报须知”,供考生参考。若需了解有关填报志愿的更多内容,请查阅《报考指南》《考试与招生》杂志及合刊等相关资料,或向当地招生考试机构和有关高校咨询。
一、考生填报志愿的流程及注意事项
(一)填报志愿需要提前准备什么?
考生在填报志愿前,要充分了解自己的成绩及所处的位次、招生政策、高校招生章程、招生计划和身体健康状况等相关信息,同时要利用好《2020年河北省普通高校招生考生志愿草表》,按照批次(段)、计划性质、科类或资格类型等模拟志愿填报。
(二)填报志愿流程是什么?
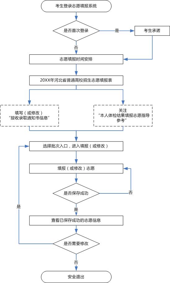
考生填报志愿采取远程网上填报方式进行。
考生须使用IE8及以上版本浏览器,在规定时间内,通过计算机网络访问河北省教育考试院网站http://www.hebeea.edu.cn或直接访问河北省教育考试院普通高校招生考试信息管理与服务平台https://gk.hebeea.edu.cn,进行志愿填报。系统不支持使用手机、平板电脑等移动终端填报志愿。
具体填报流程如下图所示:
1.考生须使用用户名和密码登录系统,用户名为考生本人的考生号或身份证号,密码为高考报名时考生本人所设置的密码。
2.首次登录时,考生须认真阅读《河北省2020年普通高校招生志愿填报承诺书》,并确认承诺。
3.考生在志愿填报规定时间内,点击“填报”按钮,进入“2020年河北省普通高校招生志愿填报表”页面。
4.首次登录系统的考生须认真填写接收录取通知书详细地址、邮政编码和收件人姓名等信息并保存。
5.点击所要填报的批次(段),进入该批次(段)志愿填报页面。依次选择计划性质、科类(填报本科提前批C段的高校专项计划、高水平运动队、高水平艺术团志愿的考生还需选择获得的资格类型),然后输入院校代号、专业代号以及选择是否“服从专业调剂”,最后点击“保存”按钮。保存成功后返回到“2020年河北省普通高校招生志愿填报表”页面,所报志愿会在“所填志愿”栏中显示出来。
6.考生在填报过程中如需修改志愿信息,可在“批次入口选择”栏中点击相应批次(段)名称,进入志愿修改页面,在规定时间内进行志愿修改。在志愿填报截止时间前,考生可多次登录系统进行志愿修改和保存,最终以其网上最后一次修改并保存成功的志愿为准。
7.考生志愿核查无误后,点击“安全退出”按钮安全退出系统。
8.考生填报志愿后,可凭考生号和密码登录河北省教育考试院普通高校招生考试信息管理与服务平台,进入志愿填报模块,查看自己所填报的志愿信息。
(三)填报志愿注意事项是什么?
1.志愿填报系统是“一个批次(段)一保存”,而不是全部批次(段)填报后统一保存,考生每批次(段)填报志愿后,必须点击“保存”按钮进行志愿保存,否则所填志愿无效。
2.考生应在规定时间内填报志愿。未在规定时间内完成网上填报志愿的考生视为自动放弃志愿填报。漏报志愿的考生只能在后续征集志愿时填报征集志愿或填报下一批次(段)志愿。
3.考生应增强自身信息安全意识。志愿填报要由考生本人操作,不要让他人代为操作。密码设置不要过于简单,更不要将密码告诉他人,严防密码外泄。因由他人代替填报志愿导致志愿无效或因考生泄漏密码造成志愿信息被篡改,后果由考生自负。
4.考生要按照志愿顺序填报志愿。在平行志愿填报时,如不填报“平行志愿A”,而跳过去填报“平行志愿B”,志愿填报系统不予支持。填报专业志愿时同样不支持类似形式填报。
5.多名考生使用同一台计算机填报志愿时,每位考生填报志愿后一定要点击“安全退出”按钮,并关闭所有显示本人信息的页面,否则,后一位考生所填报的志愿信息可能会覆盖前面考生的志愿信息。同时还要注意,不要同时打开两个或两个以上填报页面,以免发生错误。
6.考生在上网填报之前应先在纸上填好《2020年河北省普通高校招生考生志愿填报草表》,尽量不要在网上一边思考一边填报。这样既可以提高网上填报志愿的效率和准确度,同时又避免造成网络堵塞。如果网上填报志愿闲置时间超过20分钟,有可能造成填报志愿信息不完整。
7.考生应尽早上网填报志愿,避免因网络、供电等原因而影响志愿填报。
8.对填报志愿中系统给出填报有误提示,考生应从批次(段)、计划性质、科类、院校代号或专业代号和本人情况等几方面逐一查找出错原因。如果志愿信息存在错误无法进行确认,请在修改信息后再进行确认,否则可能导致志愿信息无效或不能体现本人最终意愿。
(四)填报志愿时考生忘记登录密码怎么办?
遗忘密码的考生可通过以下途径进行密码重置,重置后的密码为考生身份证号后8位。
1.通过手机微信重置密码。考生使用手机添加“河北省教育考试院”微信公众号,进入密码找回页面,通过人脸识别方式自助进行密码重置。
2.考生使用能够访问互联网并装有摄像头的计算机,登录河北省教育考试院普通高校招生考试信息管理与服务平台,进入志愿填报或考生信息查询系统,然后进入“密码重置”页面,通过人脸识别方式自助进行密码重置。
3.到就近报名点重置密码。考生携带本人身份证到任一报名点,通过读取身份证、人脸识别完成密码重置。
提醒考生注意:密码重置完成后,要及时登录系统修改初始密码。考生务必牢记并妥善保管,避免因密码泄漏造成不良后果。
二、考生填报志愿的主要依据是什么?
考生填报志愿的依据是经教育部安排下达、省教育考试院汇总编辑的《2020年河北省普通高等学校招生计划》(理科、文科·对口)。考生填写的志愿表中的学校名称、专业名称、院校代号、专业代号等内容均以《2020年河北省普通高等学校招生计划》(理科、文科·对口)公布的为准。未经省教育考试院公布的招生高校和计划,一律不安排在河北省招生。招生计划按理工类、文史类、艺术类、体育类、对口类等类别编制。考生要特别注意《招生计划》中拟报考院校(专业)的科类及其所在的录取批次(段),并填写在志愿表规定的位置。
三、填报志愿时间是如何安排的?
四、普通高校在河北省招生的批次是如何设置的?
(一)普通文史、理工类。分为本科提前批、本科批、专科提前批、专科批等4个批次。
本科提前批:包括A段、B段、C段,每段为一个独立的批次,按顺序依次录取。
本科提前批A段:部分有政治考察、面试、体检等特殊招生要求的国家专项计划、军队、公安、司法、小语种、海洋运输、公费师范生、民族院校招收少数民族考生计划、八协计划、综合评价、免费医学定向生等本科专业。实行顺序志愿,设一志愿和二志愿,每个志愿可填报1所院校(每所院校可填报6个专业志愿和专业服从调剂选项),二志愿实行征集方式。
本科提前批B段:除本科提前批A段以外的其他国家专项计划。实行平行志愿,设一志愿和二志愿,每个志愿可填报5所院校(每所院校可填报6个专业志愿和专业服从调剂选项),二志愿实行征集方式。
本科提前批C段:高校专项计划、高水平艺术团、高水平运动队、定向就业招生等特殊类型招生本科专业。实行顺序志愿,只设一志愿,可填报1所院校(每所院校可填报6个专业志愿和专业服从调剂选项),不进行志愿征集。
本科批:包括普通本科批和本科预科班两个独立的批次,按顺序依次录取。
普通本科批:未列入本科提前批的普通文理类本科院校及专业、地方专项计划等。实行平行志愿,设一志愿、二志愿、三志愿,每个志愿可填报10所院校(每所院校可填报6个专业志愿和专业服从调剂选项),二、三志愿实行征集方式。
本科预科班:包括少数民族预科班、边防军人子女预科班。实行平行志愿,只设一志愿,同批填报志愿,同批录取,可填报10所院校,不进行志愿征集。在普通本科批三志愿征集时填报志愿,普通本科批三志愿录取后投档录取。
专科提前批:公安、司法、海洋运输类、地方免费医学生专科专业、需要面试、体检及有术科要求的高职(专科)院校(专业)。实行顺序志愿,设一志愿、二志愿,每个志愿可填报1所院校(每所院校可填报6个专业志愿和专业服从调剂选项),二志愿实行征集方式。
专科批:未列入专科提前批的普通文理类高职(专科)专业。实行平行志愿,设一志愿、二志愿和三志愿,每个志愿可填报10所院校(每所院校可填报6个专业志愿和专业服从调剂选项),二、三志愿实行征集方式。
(二)艺术类、体育类。批次和志愿设置见本须知第八、九条。
(三)对口类。
分对口本科批和对口专科批。均设一志愿、二志愿,每个志愿可填报5所院校(每所院校可填报6个专业志愿和专业服从调剂选项),实行平行志愿投档,二志愿实行征集方式。其中,对口本科批随本科提前批B段填报志愿、录取,对口专科批随专科提前批填报志愿、录取。
考生如被上一批次(段)高校录取,不能再参加下一批次(段)高校的录取;如未被上一批次(段)高校录取,其参加下一批次(段)高校录取的机会不受影响。
五、合并录取批次后,如何填报本科批志愿?
2020年本科一批、本科二批合并为本科批。本科批次合并后,考生在填报志愿时,参考院校往年的“线上分、线下分”没有太大意义了。
目前,我省实行公布高考成绩后填报志愿的办法(军队院校除外)。在公布高考成绩的同时,还公布全省各批各类录取控制分数线和各类考生成绩统计情况。因此,考生在综合考虑高考成绩、兴趣爱好、身体健康状况等多方面因素时,应重点考虑自己的成绩在全省同类考生中处在什么位次,然后参考意向院校(专业)往年录取分数在当年的位次,进行综合考虑。
六、填报志愿时考生如何对待优惠加分政策?
对具备加分资格的考生,我省按照加分后的分数投档。对于同时符合多种加分条件的考生,投档时,报考省外院校的使用国家加分最高一项,报考河北省院校的使用国家加分与省内加分中最高一项。根据教育部有关规定,所有高考加分项目及分值均不得用于不安排分省分专业招生计划的招生项目。
录取时是否考虑加分因素,按院校的有关规定执行。由于部分院校不承认或部分承认优惠加分政策,因此,享有优惠加分政策投档的考生,有可能因实际文化成绩较低而被院校退档。请考生在填报志愿前,务必认真阅读有关院校《招生章程》或向院校咨询。
七、关于平行志愿考生应了解的有关事项
(一)平行志愿是如何投档的?
实行平行志愿的批次(段),投档时,省教育考试院按照“分数优先、遵循志愿、一次投档、不再补档”的原则,将同一科类控制分数线上未录取的有志愿考生,依据高校调档比例,结合高校要求确定投档考生数,按投档成绩从高分到低分排序,遵循考生的志愿院校顺序依次投档。具体地讲,就是先从排在第一位的考生开始,根据该考生填报的A、B、C、D、E……等多所平行志愿院校,从A志愿院校开始依次检索,投档给其中一所排序在前且符合条件的院校,然后再投排在第二位的考生,直到所有院校计划满额或者没有符合投档条件的考生为止。如果某一考生所填报的多所平行志愿院校都不符合投档条件,不能被投档。
特别强调的是,考生每批(段)每个志愿填报的多所平行志愿院校中,无论有几所院校达到投档分数线,只要按投档规则投到其中一所院校,即享受了平行志愿的投档机会,就不能再投档到其他志愿院校。考生被投档到其中一所院校后,若因分数、身体条件等原因被退档,也不能再投档到该考生填报的其他院校。
每批(段)平行志愿投档后,如因退档产生缺额,根据公平原则,不能再续发考生档案。院校的缺额计划通过征集志愿完成。
(二)填报平行志愿主要有哪些技巧?
在充分了解平行志愿投档规则的基础上,考生要认真选择院校志愿和专业志愿。
第一步,自我定位。考生结合自身兴趣、家庭条件、地域偏好、身体状况等因素,选择一些自己中意的、与自己成绩位次大致匹配的院校,将这些院校近三年的录取情况汇总分析。
第二步,依分选校。考生根据位次对初选的院校进行筛选,分析近三年院校录取最低分、平均分对应的位次,用自己的位次与之相比较。考生如果特别关注录取专业,还要分专业进行比较。
第三步,查阅章程。考生依据第二步筛选出拟报考院校后,认真查阅这些院校的《招生章程》,详细了解院校综合实力、招生政策及录取原则。如:学科优势、专业设置、招生计划、加分政策、专业录取规则、相关科目要求、身体条件要求、外语语种要求、男女生比例、学费标准等各方面信息。
第四步,网上填报。考生通过第二、第三两个步骤,用排除法把风险较大和不宜就读的院校去掉,确定理想的院校后,上网填报就可以了。
(三)如何合理规避平行志愿投档存在的风险?
平行志愿投档方式可以降低考生,特别是相对高分考生填报志愿的风险。但平行志愿并不意味着零风险,考生一定要了解平行志愿的规则和特点,把握好填报策略,特别要合理规避以下风险:
一是平行志愿间没有拉开梯度。如果考生定位不准确,一味追求最理想的高校,志愿填报过高(比如多个平行院校志愿之间没有拉开梯度),就可能导致所填报的几个院校志愿全部落空。
二是填报的院校志愿过少。如果考生没有充分利用选择机会,只填报一个或两个院校志愿,就有可能因为高考成绩未达到招生院校的投档线而不能被录取。
三是填报的专业志愿过少。如果考生只报考某些院校的一两个专业且不服从院校专业调剂,当考生档案被投档到招生院校后,就有可能因总分或相关科目成绩偏低、不服从院校专业调剂、身体条件受限等原因,面临投档后被退档的风险。
(四)对平行志愿投档认识的误区有哪些?
一般来说,对平行志愿投档的认识误区有四种:
误区一:可以一档多投。在录取中,平行志愿是一个志愿多所院校,只能一档一投。因此,投档时按一个志愿对待,也就是说,在某一批次(段)录取时,无论这个志愿中有几所院校符合投档要求,只能投档到排在前面的一所院校,一旦投档,其他志愿院校均失去效用。
误区二:可以多次投档。在实际录取中,考生每批(段)填报的多个平行志愿院校,最多只能投档一次,投档至一所院校。考生的档案如因某种原因被前面投档的院校退档,就不能再投档到后面所报院校,只能参加征集志愿或下一批次(段)录取。
误区三:平行志愿没有先后顺序。实际录取中,平行志愿对考生个人来说是有先后顺序的。投档时,如果考生所填报平行志愿院校有多个符合投档条件,只能投档到排序在前的一所院校。
误区四:实行平行志愿后没有风险。实行平行志愿后仍会有风险。因为平行志愿不是“灵丹妙药”,虽然大大降低了风险,但不能全部消除风险。
八、艺术类考生填报志愿需要注意的有关事项
(一)艺术类录取批次是如何设置的?
艺术类院校(专业)招生分本科和专科两个层次。
1.艺术本科分为A、B、C三段,考生可根据自身情况,填报所有三个段次志愿,也可选择段次填报志愿。录取时按顺序依次进行。
艺术本科A段安排在本科提前批A段填报志愿、录取。包括教育部批准独立设置本科艺术院校、参照执行院校(专业),原“211”工程院校的艺术类校考本科专业以及上述院校因未做分省计划或录取原则有特殊要求无法实行平行志愿投档的艺术类统考和校际联考等本科专业。实行顺序志愿投档,设一志愿、二志愿,每个志愿可填报1所院校(每所院校可填报6个专业志愿和专业服从调剂选项)。二志愿实行征集方式,未做分省计划的由院校组织。填报一、二志愿时,每个志愿只能选择一个艺术科类填报,各艺术科类不能同时兼报。
艺术本科B段安排在本科提前批B段填报志愿、录取。包括使用河北省艺术统考或校际联考成绩作为专业成绩录取,并执行我省平行志愿统一投档规则的艺术类本科院校(专业)。实行平行志愿投档,设一志愿、二志愿,每个志愿可填报10所院校(每所院校可填报6个专业志愿和专业服从调剂选项)。二志愿实行统一征集方式。填报一、二志愿时,每个志愿只能选择一个艺术科类填报,各艺术科类不能同时兼报。
艺术本科C段安排在本科提前批C段填报志愿、录取。包括除艺术本科A段、B段院校(专业)以外的其他艺术类本科院校(专业),实行顺序志愿投档,设一志愿、二志愿,每个志愿可填报1所院校(每所院校可填报6个专业志愿和专业服从调剂选项)。二志愿实行统一征集方式。填报一、二志愿时,每个志愿只能选择一个艺术科类填报,各艺术科类不能同时兼报。
2.艺术专科安排在专科提前批填报志愿、录取。包括艺术类高职(专科)院校(专业),分为“平行志愿”和“顺序志愿”两种模式投档录取,考生同一个志愿只能选择其中一种模式填报,不能兼报。
使用河北省艺术统考或校际联考成绩作为专业成绩录取的艺术类高职(专科)院校(专业),实行平行志愿投档,设一志愿、二志愿,每个志愿可填报10所院校(每所院校可填报6个专业志愿和专业服从调剂选项)。二志愿实行统一征集方式。填报一、二志愿时,每个志愿只能选择一个艺术科类填报,各艺术科类不能同时兼报。
使用艺术校考成绩作为专业成绩录取的艺术类高职(专科)院校(专业),实行顺序志愿投档,设一志愿、二志愿,每个志愿可填报1所院校(每所院校可填报6个专业志愿和专业服从调剂选项)。二志愿实行统一征集方式。填报一、二志愿时,每个志愿只能选择一个艺术科类填报,各艺术科类不能同时兼报。
(二)艺术类考生填报志愿有哪些注意事项?
1.填报使用我省艺术统考或校际联考成绩作为专业成绩录取的院校专业志愿,需要相应的专业统考或校际联考成绩、文化成绩达到我省划定的相应批次(段)、科类录取控制分数线(教育部批准的部分独立设置本科艺术院校和参照执行的院校艺术类本科专业,高考文化成绩录取控制分数线由高校确定)。
2.填报各批次(段)我省统考涉及到的,但使用院校艺术类专业校考成绩录取的院校专业志愿,需要同时具备下列三个条件方可报考:①院校专业校考合格;②我省相应类别的专业统考成绩合格(美术类本科专业须我省美术类专业统考本科合格);③文化成绩达到相应批次(段)的录取控制分数线(教育部批准的部分独立设置本科艺术院校和参照执行的院校艺术类本科专业,高考文化成绩录取控制分数线由高校确定)。
3.填报各批次(段)我省统考未涉及到的,使用院校艺术类专业校考成绩录取的院校专业志愿,需要同时具备下列二个条件方可报考:①院校专业校考合格;②文化成绩达到相应批次(段)的录取控制分数线(教育部批准的部分独立设置本科艺术院校和参照执行的院校艺术类本科专业,高考文化成绩录取控制分数线由高校确定)。
4.受疫情影响,2020年部分高校的艺术统考未涉及的专业不再组织专业考试,直接按高考文化课成绩录取,我省艺术考生均可报考。这类院校(专业)招生计划列在“统考未涉及的校考”科类下,同时标注有“该专业按照高考文化课成绩录取,无须艺术校考合格,艺术类考生均可报考,详询院校。”
5.河北省普通高等学校艺术类专业招生计划一般不区分文科、理科,确需区分文、理的,招生院校须在招生简章中公布,并向我省来函说明,我省根据院校的要求在招生计划中予以公布。为了便于考生查阅,艺术类专业招生计划在文科·对口和理科招生计划书中均有编列,但他们是同一计划,并非文科和理科各自单独的招生计划数(个别学校单独注明招艺术文或艺术理考生的除外)。
(三)填报艺术类平行志愿(招生计划列在本科提前批B段和专科提前批的艺术统考、校际联考专业)有哪些注意事项?
1.正确理解平行志愿投档规则和录取原则。平行志愿中的投档规则是各省根据本省的实际情况将考生档案投档到学校的具体办法,我省艺术类平行志愿按综合成绩投档。录取原则是指考生档案投到学校后,学校对进档考生依据其向社会公布的《招生章程》(或《招生简章》)中的相关规定来录取考生,并根据考生填报的专业志愿安排考生的专业。投档规则解决的是我省如何向学校投档的问题,而录取原则解决的是学校对进档考生如何确定录取专业或退档的问题,在主体和时间顺序上是不一样的。
2.根据综合成绩的位次情况,合理确定拟填报院校。我省艺术类各类别之间平行志愿投档综合成绩构成不同(见下表),考生应根据自己高考文化总成绩和艺术统考(校际联考)专业成绩准确计算出综合成绩。我省将在文化成绩公布后公布考生的综合成绩分布统计表,考生在知线知分知位次的情况下,综合考虑院校办学实力、往年录取情况,结合本人意愿进行填报。
3.清楚掌握拟报考院校(专业)特殊要求和相关信息。部分院校(专业)对文化成绩、专业成绩、身体条件、乐器种类、声乐唱法、舞蹈种类等有要求;还有一些院校因专业招考方向、要求、学费不同等,同一批次(段)内同一学校有不同的院校代号。考生务必仔细查阅拟报考院校的《招生章程》(或《招生简章》),结合《招生计划》的有关提示,准确填报。
4.注意规避平行志愿投档模式的风险。考生应认真研究分析招生院校的基本情况、招生计划和相关要求,结合分数、位次及本人意愿确定自己的填报志愿方案。普通文理类平行志愿落榜的风险及定位不恰当的风险在艺术类专业平行志愿投档录取过程中也同样存在;普通文理平行志愿院校排序的“冲一冲、稳一稳、保一保”的思路也同样适用于艺术类专业平行志愿,因此选择的院校志愿要适当拉开梯度。
九、体育类考生填报志愿需要注意的有关事项
(一)体育类录取批次是如何设置的?
体育类院校(专业)招生分本科和专科两个层次。
1.体育本科安排在本科提前批B段填报志愿、录取。包括使用河北省普通体育类专业测试成绩作为专业成绩录取的体育类本科院校(专业)。实行平行志愿投档,设一志愿、二志愿,每个志愿可填报10所院校(每所院校可填报6个专业志愿和专业服从调剂选项)。二志愿实行征集方式。
2.体育专科安排在专科提前批填报志愿、录取。包括使用河北省普通体育类专业测试成绩作为专业成绩录取的体育类高职(专科)院校(专业)。实行平行志愿投档,设一志愿、二志愿,每个志愿可填报10所院校(每所院校可填报6个专业志愿和专业服从调剂选项)。二志愿实行征集方式。
3.河北体育学院少数民族传统体育项目安排在本科提前批A段填报志愿、录取。实行顺序志愿投档,设一志愿、二志愿,二志愿实行征集方式。报考考生必须是少数民族考生,须参加河北体育学院单独组织的专业测试并合格。
(二)体育类考生填报志愿有哪些注意事项?
1.使用河北省普通体育类专业测试成绩作为专业成绩录取的体育类专业全部实行平行志愿投档。在思想政治品德考核合格和身体条件符合要求、专业和文化成绩均达到录取控制分数线的前提下,按照“分数优先,遵循志愿”的原则,按高校调档比例,结合高校要求,依据考生综合成绩从高到低的顺序,逐个依次检索考生院校志愿进行投档。若考生综合成绩相同,依次比较高考文化总成绩(含政策性加分)、语文成绩、数学成绩、外语成绩,所有成绩均相同,则全部投档。综合成绩计算公式为:综合成绩=高考文化总成绩(含政策性加分)×0.3+(专业成绩÷专业满分)×750×0.7,结果四舍五入保留3位小数。
2.报考普通体育类院校(专业)志愿的考生必须参加河北省普通体育类专业测试,且专业成绩和文化成绩达到我省划定的相应批次(段)录取控制分数线。否则,填报的志愿无效。
特别提醒:考生应注意平行志愿投档规则和录取原则的区别(可参阅“艺术类平行志愿填报注意事项”有关内容)。此外,要清楚了解拟报考院校对文化、专业、身体条件等的特殊要求,避免错填限报专业。
十、填报军队院校志愿有哪些注意事项?
军队院校招生计划列在本科提前批A段,设一志愿和二志愿,每个志愿只能填报1所院校,实行顺序志愿投档。一志愿填报安排在高考成绩公布之前,采取估分填报的方式,具体时间为7月16日10时至7月17日10时。二志愿随相应批次(段)的志愿征集同时进行。
填报军队院校志愿的考生,也可根据有关要求在公布成绩后填报其他院校(专业)志愿。但是,如果政治考核和军事职业适应性检测(简称军检,包括面试、体格检查、心理检测)合格,那么本科提前批A段兼报的普通院校(专业)志愿失效。
空军军医大学和海军军医大学在本科批有普通类招生计划,考生不用参加政治考核和军检,入学后无军籍,不享受军官学员相关待遇,毕业后可面向社会自主就业。
陆军工程大学定向人防计划不用参加政治考核和军事职业适应性检测,入学后无军籍,不享受军官学员相关待遇。与本科提前批A段普通专业同一时间填报志愿。
十一、填报“专项计划”志愿考生应了解的事项
(一)如何填报国家专项计划志愿?
国家专项计划是面向农村贫困地区定向招生专项计划的简称。其中,有政治考察、面试、体检等特殊招生要求的院校(专业)安排在本科提前批A段,其他国家专项计划院校(专业)安排在本科提前批B段。本科提前批A段实行顺序志愿,设一志愿和二志愿,每个志愿只能填报1所院校;本科提前批B段实行平行志愿,设一志愿和二志愿,每个志愿可填报5所院校。
通过国家专项计划资格审核且已完成公示的考生方可填报。
(二)如何填报高校专项计划志愿?
高校专项计划是教育部直属高校和其他试点高校单独招收农村学生专项计划的简称。批次安排在本科提前批C段,实行顺序志愿,只设一志愿,只能填报1所院校,不进行志愿征集。
经有关高校考核合格且在教育部“阳光高考”信息平台公示无异议的考生方可填报。否则,填报的志愿无效。
特别提醒:一些院校的高校专项计划不分省,考生全国排队,择优录取;还有一些院校的高校专项计划分省或部分计划分省,分省排队。详情请考生查阅院校《招生简章》或咨询院校。
(三)如何填报地方专项计划志愿?
地方专项计划是省属重点高校定向招收本省实施区域农村学生的简称,通过当地招生考试机构资格审核且已完成公示的考生,方可填报。地方专项计划不单独设置批次,含在普通本科批内,与其他普通类院校同批一起填报,同批一起录取。为方便考生,地方专项计划采取单列院校代号的方式,列在该院校普通类之后,请考生认真阅读相关信息。
若考生具有地方专项计划报考资格,在填报本科批志愿的10所院校时,可以全部选择地方专项计划院校,也可以全部选择非地方专项计划的普通院校,还可以在两者间同时选择。
十二、填报高水平艺术团、高水平运动队等特殊类型招生志愿考生应了解的事项
(一)如何填报高水平艺术团招生志愿?
高水平艺术团列在本科提前批C段,只设一志愿,只能填报1所院校。考生须通过招生院校考核合格且经教育部“阳光高考”信息平台公示无异议后方可填报。否则,填报的志愿无效。
(二)如何填报高水平运动队招生志愿?
高水平运动队列在本科提前批C段,只设一志愿,只能填报1所院校。考生须通过招生院校考核合格且经教育部“阳光高考”信息平台公示无异议后方可填报。否则,填报的志愿无效。
(三)强基计划有关注意事项
报考强基计划的考生无需在我省志愿填报系统填报强基计划志愿,按有关试点高校招生简章的要求报考,由高校确定录取结果。我省根据高校确定的本省拟录取考生名单,在提前批录取开始前办理录取备案手续。强基计划考生可参加我省其他各类高考志愿正常填报,如被强基计划录取,将不再参加其他各类型投档和录取工作。
十三、如何填报预科班志愿?
预科班招生包括少数民族和边防军人子女预科班。在普通本科批三志愿征集时填报志愿,在本科批三志愿录取后录取,实行平行志愿,只设一志愿,可填报10所院校。
其中少数民族预科班只招收少数民族考生;边防军人子女预科班只招收通过边防军人子女资格审查的考生。
若少数民族考生同时具有边防军人子女预科班报考资格,在填报本批次志愿的10所院校时,可以全部选择少数民族预科班院校,也可以全部选择边防军人子女预科班院校,还可以在两者间同时选择。
十四、填报民航飞行技术专业需要注意什么?
民航飞行技术专业安排在本科提前批A段录取。根据中国民用航空局和教育部规定,各省(区、市)招飞录取最低控制分数线按当地当年高考文化课总分的60%执行;外语单科成绩要求在不低于当地当年外语单科总分的60%基础上由各招飞院校自行确定,并在招飞简章和招生章程中予以明确。
(河北省教育考试院)
