摘要:
现在报考一二建需要工程及工程经济类专业,这让很多同学迷惑自己的专业到底有没有包含在其中。
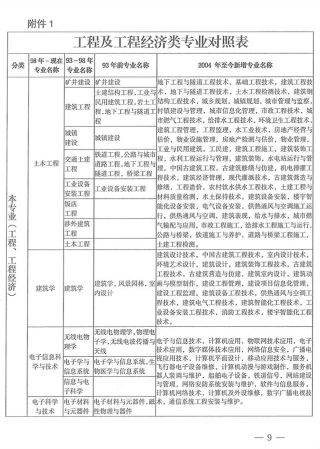
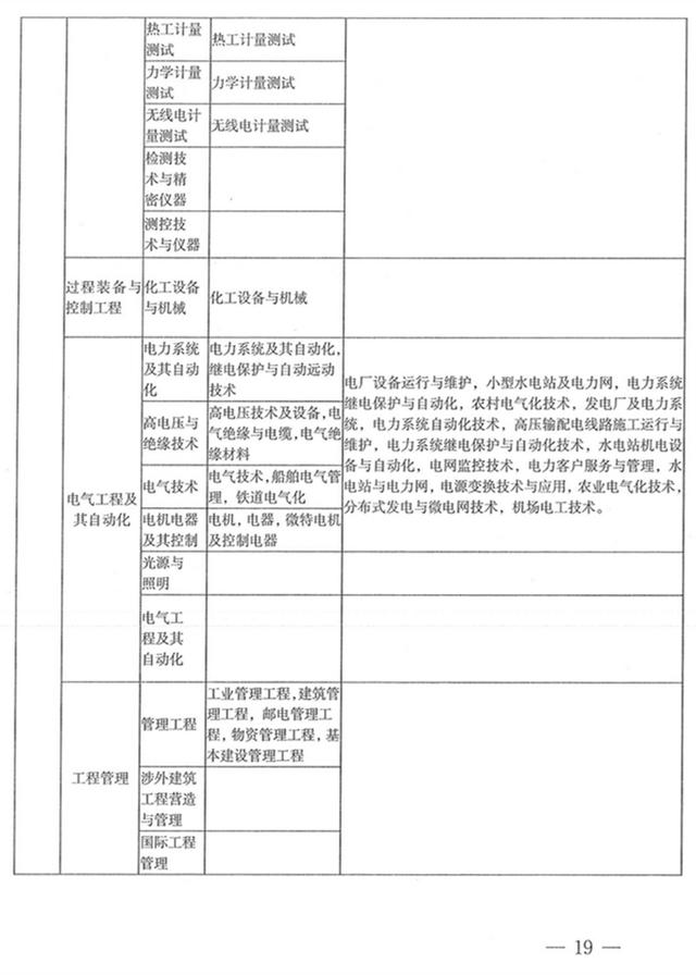
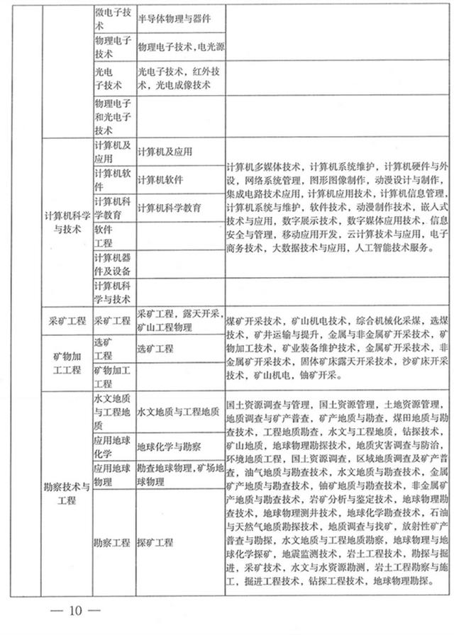
以下是官方公布的权威专业对照表(真的很全),一起来看看有没有你的专业吧。
专业对照表
专业不符合也能报二建吗
在工程领域内就业的人员所学专业若为非工程类或工程经济类,大部分省份不允许此类人员报考二建;但也有一些省份允许非专业人员在满足相应的工作年限要求后,报考二级建造师。
允许非工程类或工程经济类报考二建的省份:根据各省发布的二建报考文件可知,目前江苏省、河北省、安徽省、重庆市、陕西省、浙江省、山东省等省市都是允许非工程类或工程经济类报考二级建造师考试的,这也就进一步扩大了二建考生的专业范围。
非本专业报考二级建造师要求的工作年限更高:相对于大部分省份规定的“工程类或工程经济类中等专科以上学历,从事建设工程施工管理工作满2年”的报考要求来说,非本专业人员想要报考二建,在工作经验上需要有更高的年限。如江苏省、河北省要求非本专业的人员具有中专及以上学历,并从事工程管理工作满5年,安徽省要求满4年。
一些省份对专业、学历都不做要求:一些专业、学历都不满足要求的人员也不用过于担心,因为江苏、河北省只要从事建设工程管理工作满15年,即可报考,重庆满10 年可报考,重庆要求满15年,且年龄在40岁以上。
去年报名通过的,今年会不通过吗?
去年已经成功报考了二建的同学们,今年也是能继续报的,不用过于担心专业问题。
专业对照表里没有
但实际能报考建造师的专业
注意:
因为不同省份的要求不同,每年的政策都有变动,还是要关注最新的报考消息,等相关报考信息公布后,我也会推送给大家~记得关注我哟。
