会计个人简历封面(会计个人简历封面模板)
最近一段时间找工作、跳槽得很多,虽然很多公司也会趁机调整,但是面试的竞争力也会大得多。怎么才能让HR在众多简历中一眼相中你,这就需要你的简历足够的亮眼。
虽然HR各有各的喜好,但是对于简历而言还是需要注意风格和排版。
今天跟大家分享13套财务会计简历模板,含封面、主页、自荐信,排版 都是设置好的,稍微修改即可直接套用,别再一张A4纸走天下了!!!
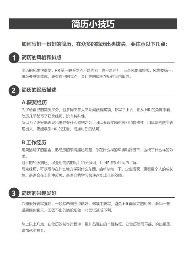
简历小技巧
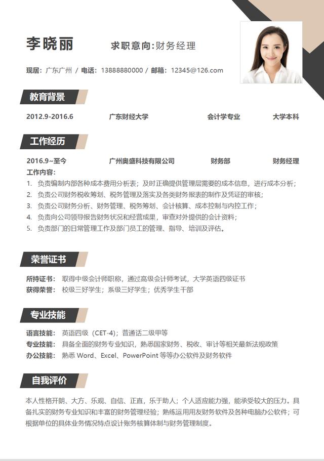
财务经理简历模板1
财务经理简历模板1主页
财务经理简历模板1自荐信
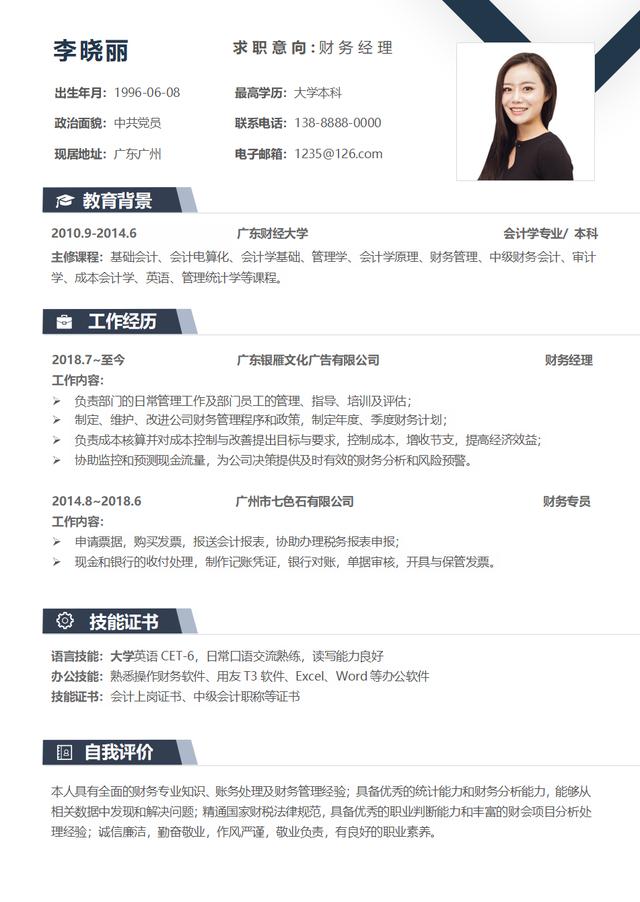
财务经理简历模板2
财务经理简历模板2主页
财务经理简历模板2自荐信
财务会计面试简历模板1
财务会计面试简历模板1主页
财务会计面试简历模板1自荐信
……
篇幅有限,财务会计面试简历模板就不一一展示了,
