北京新政(北京新政策疫情)
4月19日下午,北京市教委印发《关于2022年义务教育阶段入学工作的意见》(以下简称“意见”)。北京市教委相关负责人介绍,今年,北京将继续稳妥推进以多校划片为主的入学方式。同时,加大户籍、房产等适龄儿童少年入学信息采集表所填报内容真实性的审核力度。
5月1日起本市义务教育入学服务平台开通
“幼升小”推进以多校划片为主入学方式
“小升初”根据志愿派位入学
严禁以面试、接收简历等形式选拔学生
严禁以实验班、特色班等名义招生
政策问答:
Q
义务教育入学工作原则有哪些?
A
坚持政府统筹,将义务教育阶段入学工作作为政府行为予以保障。坚持区级为主,各区教委负责组织实施本区义务教育阶段入学工作。坚持免试就近,确保每一名适龄儿童少年平等地接受义务教育。坚持有序规范,严格规范程序,严肃执纪问责,确保平稳有序。
Q
小学学龄儿童如何参加信息采集?
A
登录小学入学服务系统(yjrx.bjedu.cn),确认入学登记的区,选择对应的户籍类型入口,在规定时间内注册,并填写详细信息。信息真实性审核通过后应打印信息采集表,到学校登记报名时须出示信息采集表。
Q
非本市户籍适龄儿童少年如何入学?
A
按照各区非本市户籍适龄儿童少年接受义务教育材料审核实施细则,由父母持本人在京务工就业材料、在京实际住所居住材料、全家户口簿、北京市居住证,到居住地所在街道办事处或乡镇人民政府参加入学资格审核,通过后进入入学程序。
Q
回户籍所在地或家庭实际居住地参加小升初,如何办理?
A
回户籍所在地或家庭实际居住地入学的学生需向毕业学校提出申请,签字确认后通过平台审核。转出区审核后,转入区再审核,通过后将信息自动推送到转入区。
e
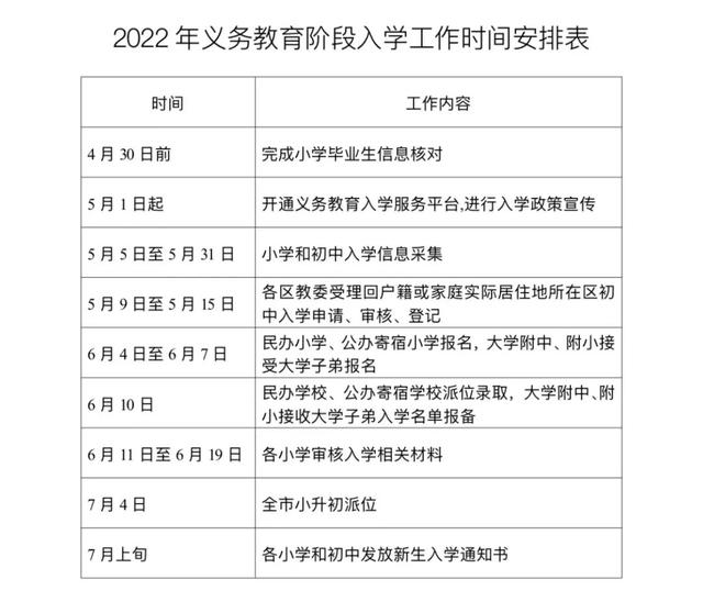
入学时间表:
咨询电话:
