高中化学实验题(高中化学实验题必背知识点)
高中化学的学习离不开实验,实验是化学理论产生的基础,也是检验化学理论正确与否的唯一标准。
学好化学实验,有助于培养同学们对于高中化学的学习兴趣;有助于加强对化学理论的理解。并且,化学实验题在高考化学中占据了重要的地位,分值很多。因此,实验题我们必须要学好!
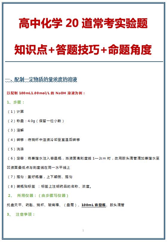
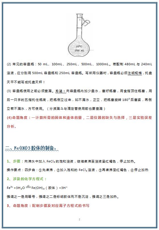
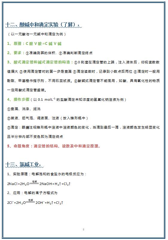
今天给大家分享一份【高中化学20道常考实验题的知识点总结+答题技巧+命题角度】几乎涵盖了掌握化学实验题必备的知识要素。系统地梳理了高中化学考试最常考的20道实验题的实验要点,点出每一道实验题常考的命题角度,方便同学们摸清考试方向,并且能够结合答题技巧的学习,在考试中拿下高分!
完整版无偿分享,获取方式:点击头像进入主页,上方私信小窗口发送关键词“资料”即可获取!#高考##高考季##高考名师团##教育微头条##微头条名师团#
以上仅为资料的部分展示,完整版无偿分享,私信小窗口发送关键词“资料”即可无偿获取!
高中化学实验题在高考占据着重要的地位,同学们想要学好化学,考出好成绩,化学实验题一定要弄清楚!希望这份资料能够帮到你!
@高考学霸小哥每天分享高中学习资料,希望能够帮助更多的高中生提高成绩!如果你觉得今天的分享有用的话,多多点赞收藏,推荐给更多人!
