艺术生文化课分数线(艺体生文化成绩录取分数线)
2021年高考已进入志愿填报阶段,大家要及时了解各省的录取分数线,为志愿填报做好准备,下表汇总整理了2021年各省录取批次线与艺术专业统考合格线。
为了方便查阅,建议各位考生收藏关注哦~好运艺考生❤️
2021年录取批次线与艺术专业统考合格线汇总
|广西|
■ 文化录取控制:
一、本科第一批录取最低控制分数线:理工类487分,文史类530分。
二、本科第二批录取最低控制分数线:理工类348分,文史类413分。
三、高职高专录取最低控制分数线:理工类180分,文史类180分。
四、体育类专业的录取由文化分数线和体育高考分数线双线控制,各批次的录取最低控制分数线分别为:普通本科(文化/体育高考):225分/82分;高职高专(文化/体育高考):130分/60分。
五、艺术类专业的录取由文化分数线和艺术统考分数线双线控制,各批次的录取最低控制分数线分别为:艺术本科文化分数线:艺术理类261分,艺术文类310分。
■ 专业合格线:
美术类(其中至少2门科目各不低于60分):180
书法类:255
音乐类:176
舞蹈类:179
播音主持类:201
广播影视编导类:201
|江西|
■ 文化录取控制:
文化录取控制分数线为:
第一批本科文史类559分、理工类519分;
第二批本科文史类496分、理工类443分;
文史、理工类高职(专科):150分;
艺术、体育类各批次文化录取控制分数线为:
艺术学理论类、戏剧与影视学类(其中表演专业除外)以及认可和使用戏剧影视文学(广播电视编导)、播音与主持艺术专业省统考成绩进行录取的本科专业: 376 分;
美术与设计学类、音乐学类、舞蹈学类、表演等本科专业:332分;
其他艺术类特殊专业文化线按教育部《普通高等学校本科专业目录(2020年版)》及新增专业目录所对应的专业类文化线执行。
艺术类高职(专科):105分;
■ 专业合格线:
美术与设计学类:270
音乐学类、戏剧影视文学(广播电视编导)、播音与主持艺术:100
舞蹈学类:90
|安徽|
■ 文化录取控制:
文史、理工类录取控制分数线
文史:本科一批560;本科二批519;高职(专科)批200
理工:本科一批488;本科二批415;高职(专科)批200
艺、体类文化课录取控制分数线
文史:艺术A类(本科)467;艺术B类(本科)389;艺术C类(本科)363;艺术类(高职专科)160; 体育类(本科)337;体育类(高职专科)200
理工:艺术A类(本科)374;艺术B类(本科)311;艺术C类(本科)291;艺术类(高职专科)160; 体育类(本科)270;体育类(高职专科)200
说明:
艺术A类包括模块一、模块二艺术类本科专业;
艺术B类包括模块六、模块七、模块八艺术类本科专业;
艺术C类包括模块三、模块四、模块五艺术类本科专业。
■ 专业合格线:
模块一:统考合格线为110分
模块二:统考合格线为153分
模块三:统考合格线为226分
模块四:统考合格线为112分
模块五:统考合格线为196分
模块六:统考合格线为214分
模块七:统考合格线为193分
模块八:统考合格线为120分
|北京|
■ 文化录取控制:
■ 美术类专业合格线:
本科合格分数线为3门科目总成绩180分,且其中2门科目各不低于60分。
高职(专科)合格分数线为3门科目总成绩120分。
高职单考单招合格分数线为3门科目总成绩120分。
|山西|
■ 文化录取控制:
(一)文史类:第一批为543分;第二批为458分
(二)理工类:第一批为505分;第二批为410分
(三)艺术类
1.文化成绩最低控制线
第一批:艺术(文)为380分;艺术(理)为354分
第二批:艺术(文)为321分;艺术(理)为287分
2.专业成绩最低控制线
省统考美术专业为202.00分;音乐专业为74.00分;舞蹈专业为65.00分;表演专业为73.00分;书法学专业为75.00分。省联考播音与主持专业为80.00分;广播电视编导及戏剧影视文学专业为309.00分;航空服务艺术与管理专业为200.00分。
■ 专业合格线:
美术类:总成绩不低于180分,且其中2门各不低于60分。
音乐:60.00分
舞蹈:60.00分
表演:64.00分
书法学:60.00分
|浙江|
■ 文化录取控制:
■ 专业合格线:
美术类:65
音乐类:50
舞蹈类:60
影视表演类:55
时装表演类:55
播音主持类:60
编导类:55
摄制类:60
|辽宁|
■ 文化录取控制:
普通类 历史学科类
特殊类型招生控制分数线 :534分
本科控制分数线:456分
专科(高职、提前专科)控制分数线:150分
普通类 物理学科类
特殊类型招生控制分数线 :503分
本科控制分数线:336分
专科(高职、提前专科)控制分数线:150分
艺术类 历史学科类
本科文化成绩控制分数线:342分
本科舞蹈学、舞蹈表演、舞蹈编导、表演(仅限京剧表演)专业文化成绩控制分数线:230分
专科文化成绩控制分数线:150分
艺术类 物理学科类
本科文化成绩控制分数线:252分
本科舞蹈学、舞蹈表演、舞蹈编导、表演(仅限京剧表演)专业文化成绩控制分数线:225分
专科文化成绩控制分数线:150分
■ 专业合格线:
一、美术类本科专业统考合格分数线为185分,且3门科目中至少有2门各不低于60分;专科专业统考合格分数线为170分。
二、音乐学、音乐表演专业统考合格分数线为170分,音乐基础课笔试合格分数线为45分;
三、舞蹈表演、舞蹈学、舞蹈编导专业统考合格分数线为185分。
四、表演专业合格分数线为130分;
五、戏剧影视导演专业合格分数线为175分;
六、戏剧影视文学专业合格分数线为200分;
七、播音与主持艺术专业合格分数线为130分;
八、广播电视编导专业合格分数线为165分。
|陕西|
■ 文化录取控制:
本科一批:文史类499分,理工类443分
本科二批:文史类406分,理工类341分
高职(专科):文史类150分,理工类150分
艺术(文):
文化课本科分数线305分,专科分数线105分
艺术(理):
文化课本科分数线256分,专科分数线105分
■ 专业合格线:
一、美术类:本科196分,高职(专科)169分。
二、播音编导类:本科78分,高职(专科)71分。
三、音乐类:
1、音乐学:本科305分
2、音乐表演:本科341分,专科309分
3、录音艺术:本科275分
四、舞蹈类:
1、舞蹈学:本科248分,专科178分
2、体育舞蹈:本科395分,专科378分
3、健美操、啦啦操、街舞:本科398分,专科388分
|吉林|
■ 文化录取控制:
一、文史类
1.重点本科(第一批)
最低控制分数线为519分。
2.普通本科(第二批)
最低控制分数线为335分。
二、理工农医类
1.重点本科(第一批)
最低控制分数线为482分。
2.普通本科(第二批)
最低控制分数线为305分。
三、体育类
1.文科体育类本科
最低控制分数线为264分。
2.理科体育类本科
最低控制分数线为249分。
四、艺术类
1.教育部批准的独立设置的本科艺术类院校,由学校自行划定录取分数线。
2.文科艺术类本科
最低控制分数线为251分。
3.理科艺术类本科
最低控制分数线为228分。
■ 专业合格线:
一、美术与设计类专业统一考试合格分数线为200分,不分文、理,不分本、专科。
二、音乐学专业为150分,不分文、理,不分本、专科。
三、音乐表演(声乐方向)专业为150分,不分声乐种类,不分文、理,不分本、专科。
四、音乐表演(器乐方向)专业为150分,不分器乐种类,不分文、理,不分本、专科。
五、舞蹈类专业统一考试合格分数线为130分,不分中国舞、芭蕾舞种,不分文、理,不分本、专科。
|湖北|
■ 文化录取控制:
一、普通类
1、本科:
首选物理397分
首选历史463分
2、高职高专:首选物理、首选历史200分,其中湖北省独立学校和民办高校、湖北省办在市州(武汉市除外)的高职院校150分。
二、艺术类
1、本科
美术学类:文化325分
设计学类:文化325分
广播电视编导:文化397分
播音与主持艺术:文化397分
表演:文化390分
服装表演:文化317分
舞蹈学类:文化277分
音乐学类:文化326分
其他类:文化347分
2、高职高专
美术学类、设计学类:文化120分
广播电视编导、播音与主持艺术、表演、服装表演、舞蹈学类、音乐学类:文化120分
■ 专业合格线:
一、本科合格线
美术学类专业、设计学类专业统考本科合格控制分数线均为:192分;
音乐学类:224分;
舞蹈学类:216分;
戏剧与影视学类(广播电视编导):209分;
戏剧与影视学类(播音与主持艺术):228分;
戏剧与影视学类(表演):223分;
戏剧与影视学类(服装表演方向):207分。
二、高职高专合格线
美术学类专业、设计学类专业统考高职高专合格控制分数线均为:171分。
音乐学类、舞蹈学类、戏剧与影视学类(广播电视编导、播音与主持艺术、表演、服装表演方向):180分。
|四川|
■ 文化录取控制:
艺术体育类专业招生文化成绩录取控制分数线:
1.美术学类:本科350分
2.设计学类:本科355分
3.美术与设计类:专科140分
4.音乐学类:本科345分,专科140分
5.音乐学(理论)类:本科365分
6.艺术史论(音乐史论)类:本科365分
7.录音艺术类:本科365分,专科140分
8.作曲与作曲技术理论类:本科390分
9.音乐表演类:本科305分,专科140分
10.戏剧影视表演类:本科340分,专科140分
11.播音与主持类:本科370分,专科140分
12.舞蹈、服装表演类:本科295分,专科140分
13.编导类(文科):本科450分,专科140分
14.编导类(理科):本科410分,专科140分
15.书法(毛笔)类:本科400分,专科140分
16.美术与设计类(对口招生):本科215分,专科120分
17.体育类:本科345分,专科140分
■ 专业合格线:
一、美术与设计类专业
美术学类专业(含对口招生):本科200分,各单科成绩均不低于60.00分。
设计学类专业(含对口招生):本科200分,各单科成绩均不低于60.00分。
美术与设计类专业(含对口招生):专科165分。
二、音乐类专业
1.音乐学类专业:本科205分;专科180分。
2.音乐学(理论)类专业:本科205分。
3.艺术史论(音乐史论)类专业:本科245分。
4.录音艺术类专业:本科245分;专科210分。
5.作曲与作曲技术理论类专业:本科280分。
6.音乐表演类专业:本科240分,专科200分。其中乐队指挥与合唱指挥招考方向无单科成绩要求;音乐表演类其他招考方向视唱练耳及乐理单科成绩本科层次不低于40.00分,专科层次不低于30.00分。
三、戏剧影视舞蹈类专业
1.戏剧影视表演类专业:本科295分;专科245分。
2.播音与主持类专业:本科200分;专科185分。
3.舞蹈类专业:本科225分;专科215分。
4.服装表演类专业:专科235分。
5.编导类专业:本科200分;专科185分。
四、书法学(毛笔)专业
书法学(毛笔)专业:本科205分;专科195分。
|福建|
■ 文化录取控制:
■ 专业合格线:
各类别总分均为300分,本科专业合格线为195分,专科专业合格线为180分。
|天津|
■ 文化录取控制:
普通本科录取控制分数线:463分
艺术类(不含戏剧与影视学类):324分
艺术类(戏剧与影视学类):463分
■ 专业合格线:
美术与设计学类本科专业合格分数线为160分,专科专业合格分数线为60分。
戏剧与影视学类专业、舞蹈学类专业(含体育舞蹈专业)、播音与主持艺术专业,本专科合格分数线均为60分。
|黑龙江|
■ 文化录取控制:
1.普通本科一批:
文史类为472分,理工类为415分;
2.普通本科二批:
文史类为354分,理工类为280分;
3.艺术类本科(含部分艺术本科提前批、艺术本科批院校):
文科文化课为265分,理科文化课为210分。艺术类本科全省统考专业课最低录取控制分数线,将于艺术类提前批次录取后划定发布。
4.高职专科批文化课控制线:
普通高职专科文史、理工类为160分,艺术类和体育类高职专科为150分。
■ 专业合格线:
舞蹈学类:190分
音乐学类:70分
戏剧与影视学类:180分
美术类:180分(其中两科不得低于60分)
|山东|
■ 文化录取控制:
■ 专业合格线:
一、美术类(本科198分 专科188分)
二、书法类(本科195分 专科185分)
三、文学编导类(本科180分 专科170分)
四、舞蹈类
1、艺术舞蹈(本科198分 专科188分)
2、体育舞蹈(男)(本科205分 专科195分)
3、体育舞蹈(女)(本科210分 专科200分)
4、健美操(本科205分 专科195分)
|河南|
■ 文化录取控制:
■ 专业合格线:
美术类:180
编导制作类:110
书法类:190
播音主持:270
音乐:120
表演类:145
|海南|
■ 文化录取控制:
■ 专业合格线:暂未公布
|宁夏|
■ 文化录取控制:
一、文史类
第一批录取院校本科最低录取控制分数线:505分;
第二批录取院校本科填报志愿资格线:430分;
高职(专科)填报志愿资格线:150分。
二、理工类
第一批录取院校本科最低录取控制分数线:412分;
第二批录取院校本科填报志愿资格线:345分;
高职(专科)填报志愿资格线:150分。
三、艺术类(文史)
提前录取艺术本科美术与设计学类、音乐学类、戏剧与影视学类填报志愿资格线:301分;
提前录取艺术本科舞蹈学类填报志愿资格线:215分;
提前录取高职(专科)艺术专业填报志愿资格线:150分。
四、艺术类(理工)
提前录取艺术本科美术与设计学类、音乐学类、戏剧与影视学类填报志愿资格线:242分;
提前录取艺术本科舞蹈学类填报志愿资格线:215分;
提前录取高职(专科)艺术专业填报志愿资格线:150分。
■ 专业合格线:
美术与设计学类专业课满分为300分,合格线为总分180分,并且素描、速写、色彩3科成绩中的2科成绩各不低于60分。
音乐学类专业课满分为100分,合格线为60分。
舞蹈学类专业课满分为100分,合格线为58分。
|湖南|
■ 文化录取控制:
■ 专业合格线:
各专业统考合格线均为155分
|河北|
■ 文化录取控制:
普通类
历史科目组合:本科批454;专科批200
物理科目组合:本科批412;专科批200
艺术类
1、艺术统考类
声乐、器乐、舞蹈、美术统考:本科289;专科140
2、艺术校级联考类
戏剧与影视学类、书法学、播音与主持艺术、服装表演类:本科289;专科140
3、艺术校考类
(1)按教育部规定,部分独立设置艺术院校和参照执行院校(或专业)艺术类本科专业,文化、专业录取控制分数线由学校自行确定,我省统考未涉到的专业,还需要我省相应类别的专业统考合格,其中美术类本科专业需要我省美术类专业统考本科合格。其中艺术类专科专业:我省统考涉及的,文化、专业录取控制分数线按我省相应统考类执行;我省统考未涉及的,文化控制分数线为140分,专业控制分数线由院校确定。
(2)其他院校
声乐、器乐、舞蹈、美术校考:本科289
统考未涉及的校考:本科289;专科140
■ 专业合格线:
舞蹈类专业统考合格分数线为95分。
音乐类专业统考声乐合格分数线为110分,器乐合格分数线为95分。
美术类专业统考本科合格分数线为180分,且其中2门科目各不低于60分,专科合格分数线为160分。
|广东|
■ 文化录取控制:
一、本科院校(含执行本批次最低分数线的提前批非军检本科院校)
(一)本科各科类
普通类(历史):总分448分。
普通类(物理):总分432分。
美术类:文化科总分325分,美术术科200分。
音乐类(含音乐学、音乐表演-声乐、音乐表演-器乐):文化科总分325分,音乐术科185分。
舞蹈类:文化科总分260分,舞蹈术科178分。
广播电视编导类:文化科总分405分,广播电视编导术科193分。
书法类:文化科总分325分,书法术科205分。
艺术类校考:文化科总分260分。
(二)特殊类型招生录取控制线(含强基计划、高水平艺术团、高校专项计划、综合评价)
普通类(历史):总分548分。
普通类(物理):总分539分。
二、专科院校(含执行本批次最低分数线的提前批专科院校)
普通类(历史):总分160分。
普通类(物理):总分160分。
美术类:文化科总分195分,美术术科150分。
音乐类(含音乐学、音乐表演-声乐、音乐表演-器乐):文化科总分190分,音乐术科150分。
舞蹈类:文化科总分170分,舞蹈术科150分。
广播电视编导类:文化科总分310分,广播电视编导术科150分。
书法类:文化科总分195分,书法术科150分。
艺术类校考:文化科总分160分。
■ 专业合格线:
美术:本科185分;高职(专科)150分
书法:本科200分;高职(专科)150分
广播电视编导:本科166分;高职(专科)150分
音乐学:本科175分;高职(专科)150分
音乐表演-声乐:本科180分;高职(专科)150分
音乐表演-器乐:本科165分;高职(专科)150分
舞蹈:本专科150分
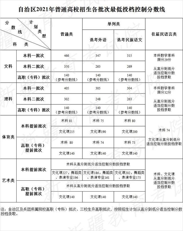
|新疆|
■ 文化录取控制:
■ 专业合格线:
美术类专业统一考试合格分数线
本科合格线:总成绩≥180分,其中2门科目各不低于60分。
高职(专科)合格线:总成绩≥170分。
音乐类专业统一考试合格分数线
不分本专科,总成绩≥150分。
|上海|
■ 文化录取控制:
■ 专业合格线:
一、美术与设计学类专业:3门科目总成绩不低于240.00分,单科每门不低于50.00分。报考美术与设计学类本科专业考生的市统考成绩必须达到教育部规定的省级专业统考的最低合格要求,即:3门科目总成绩不低于270.00分,且其中2门科目各不低于90.00分。
二、编导类:总分不低于180.00分,单科成绩每门不低于30.00分。
三、表演类:总分不低于320.00分,表演单科成绩不低于70.00分,声乐、台词、形体单科成绩不低于30.00分。
四、播音与主持艺术类:总分不低于240.00分,图片述评单科成绩不低于70.00分,文稿朗读和才艺展示单科成绩不低于30.00分。
五、音乐学类(含音乐学、音乐表演—声乐、音乐表演—器乐):
1、音乐学类(音乐学)专业统考成绩:总分不低于210.00分,视唱练耳单科成绩不低于20.00分,声乐演唱、乐器演奏和乐理单科成绩不低于30.00分。
2、音乐学类(音乐表演—声乐)专业统考成绩:总分不低于160.00分,视唱练耳单科成绩不低于20.00分,声乐演唱和乐理单科成绩不低于30.00分。
3、音乐学类(音乐表演—器乐)专业统考成绩:总分不低于160.00分,视唱练耳单科成绩不低于20.00分,乐器演奏和乐理单科成绩不低于30.00分。
|青海|
■ 文化录取控制:
一、文史类
本科一段:405分
本科二段:361分
专科:150分
二、理工类
本科一段:330分
本科二段:310分
专科:150分
三、藏文类
文科:本科450分;专科240分
理科:本科394分;专科240分
四、蒙文类
文科:本科、专科230分
理科:本科、专科182分
■ 专业合格线:
美术专业:161.00分
民族工艺美术专业:230.00分
音乐学专业:165.00分
音乐表演专业:140.00分
舞蹈专业:126.00分
播音与主持专业:165.00分
|江苏|
■ 文化录取控制:
■ 专业合格线:
美术类专业省统考合格线160分,音乐类专业省统考合格线120分,广播电视编导专业省统考合格线130分。
|内蒙古|
■ 文化录取控制:
文科:本科一批488;本科二批392;高职高专160
理科:本科一批418;本科二批301;高职高专160
蒙授文科:本科一批407;本科二批346;高职高专120
蒙授理科:本科一批349;本科二批293;高职高专120
美术:本科244;高职高专160
蒙授美术:本科268;高职高专120
音乐:本科250;高职高专160
蒙授音乐:本科243;高职高专120
编导:本科366;高职高专160
其他艺术:本科226;高职高专160
蒙授其他艺术:本科282;高职高专120
■ 专业合格线:
汉授美术(本 科:195、专 科:175)
蒙授美术(本 科:189、专 科:173)
汉授音乐(本 科:176、专 科:135)
蒙授音乐(本 科:173、专 科:134)
汉授编导(本 科:174、专 科:169)
美工设计类(本 科:195、专 科:175)
|贵州|
■ 文化录取控制:
一、文史、理工类最低投档控制分数线
第一批本科院校,理工类456分,文史类556分
第二批本科院校,理工类367分,文史类479分
高职(专科)院校,理工类180分,文史类180分
二、艺术类最低投档控制分数线
(一) 本科(含梯度志愿本科、平行志愿本科)
1.艺术文
播音编导:407分
美术设计:383分
音乐表演:359分
舞蹈:335分
书法学:383分
航空服务艺术与管理:383分
2.艺术理
播音编导:312分
美术设计:294分
音乐表演:275分
舞蹈:257分
书法学:294分
航空服务艺术与管理:294分
(二) 高职(专科)
艺术文:160分
艺术理:160分
(三)教育部批准的独立设置艺术院校本科专业,由院校自行划定高考文化分数线。
■ 专业合格线:
一、本科
1. 美术类:180分,且其中2门科目各不低于60分。
2. 音乐类(含小方向):130分。
3. 舞蹈类:120分。
4. 播音与主持艺术:208分。
5. 表演:215分。
6. 戏剧影视导演:216分。
7. 广播电视编导:202分。
8. 书法学:201分。
9. 戏剧影视文学:255分。
二、专科:80分
|云南|
■ 文化录取控制:
■ 专业合格线:
音乐类:本科145,专科125
美术学类与设计学类:本科200,专科180
舞蹈类:125
播音主持类:185
广播电视编导:170
书法学:210
体育舞蹈:190
|西藏|
■ 文化录取控制:
一、普通生源招生录取最低控制分数线
(一)文史类:
重点本科:少数民族350分,汉族448分。
普通本科:少数民族317分,汉族325分。
高职(专科):少数民族225分,汉族225分。
(二)理工类:
重点本科:少数民族317分,汉族415分。
普通本科:少数民族273分,汉族305分。
高职(专科):少数民族200分,汉族200分。
二、艺术、体育类专业招生录取文化成绩最低控制分数线
该类招生录取文化成绩最低控制分数线按普通类招生录取最低控制分数线的70%划定。录取时,文化成绩达到录取规定的,按专业成绩从高到低择优录取,录满为止。
1.文史类
本科:少数民族222分,汉族228分;
专科:少数民族158分,汉族158分。
2.理工类
本科:少数民族191分,汉族214分;
专科:少数民族140分,汉族140分。
■ 专业合格线:
一、美术与设计学类:
统考本科合格要求为3门科目总成绩不低于180分,且其中2门科目分别不低于60分。
二、音乐学类和舞蹈学类:
音乐学类和舞蹈学类专业加试分为初试和复试两个阶段,经过初试选拔后进入复试,复试成绩作为考生艺术加试最终成绩(总分200分)。
|甘肃|
■ 文化录取控制:
■ 专业合格线:
戏剧与影视学类:广播电视编导160、播音与主持艺术180
音乐学类:声乐180、器乐160、作曲180
舞蹈学:180分
|重庆|
■ 文化录取控制:
一、普通类
历史类
本科批456分
高职专科批180分
特殊类型资格线538分
物理类
本科批446分
高职专科批180分
特殊类型资格线528分
二、艺术类
本科批
1、美术学与设计学类:文化成绩333分、专业成绩210分
2、编导类:文化成绩426分、专业成绩209分
3、音乐类
(1)音乐学:文化成绩345分、专业成绩209分
(2)音乐表演
声乐方向:文化成绩280分、专业成绩220分
钢琴方向:文化成绩280分、专业成绩230分
器乐方向:文化成绩280分、专业成绩180分
4、舞蹈类:文化成绩208分、专业成绩200分
5、影视类
(1)表演:文化成绩354分、专业成绩219分
(2)播音与主持艺术:文化成绩383分、专业成绩203分
高职专科批
1、美术学与设计学类:文化成绩180分、专业成绩180分
2、编导类:文化成绩210分、专业成绩190分
3、音乐类
(1)音乐学:文化成绩210分、专业成绩195分
(2)音乐表演
声乐方向:文化成绩180分、专业成绩200分
钢琴方向:文化成绩180分、专业成绩175分
器乐方向:文化成绩180分、专业成绩150分
4、舞蹈类:文化成绩180分、专业成绩190分
5、影视类
(1)表演:文化成绩180分、专业成绩210分
(2)播音与主持艺术:文化成绩210分、专业成绩192分
■ 专业合格线:
一、美术学与设计学类:180分
二、编导类:190分
三、音乐类:
1.音乐学:195分
2.音乐表演:
①声乐方向:200分
②钢琴方向:175分
③器乐方向:150分
四、舞蹈类:190分
五、影视类:
1.表演:210分
2.播音与主持艺术:192分
