文书写作(文书写作格式要求)

2022-04-24 18:20:09 来源:

文书写作(文书写作格式要求)

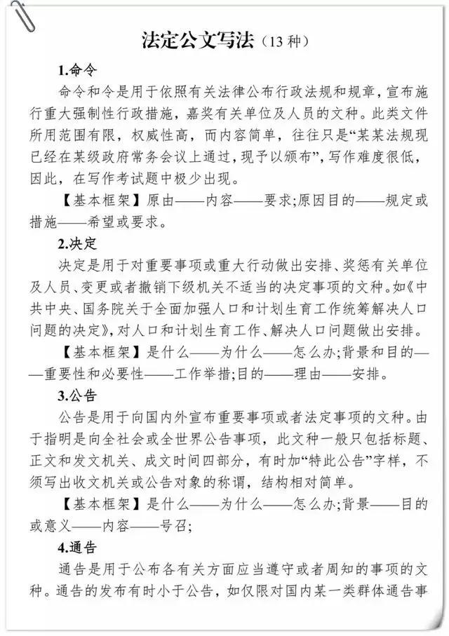
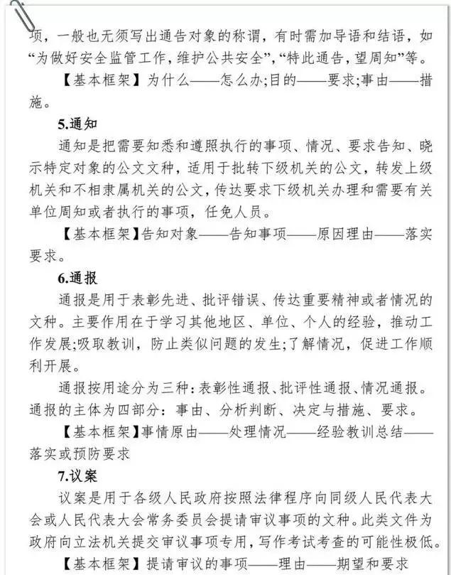
13种法定公文和20种事物文书的写作套路,送给即将参加省考的你!贯彻执行是申论的必考题型和难点题型,一部分原因就是在于对公文写作的硬通货、知识不够了解。今天我们整理了若干公文写作框架,为大家分享以下13种法定公文、20种常见事物文书的写作“套路”,希望大家活学活用。

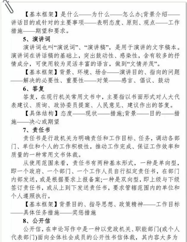
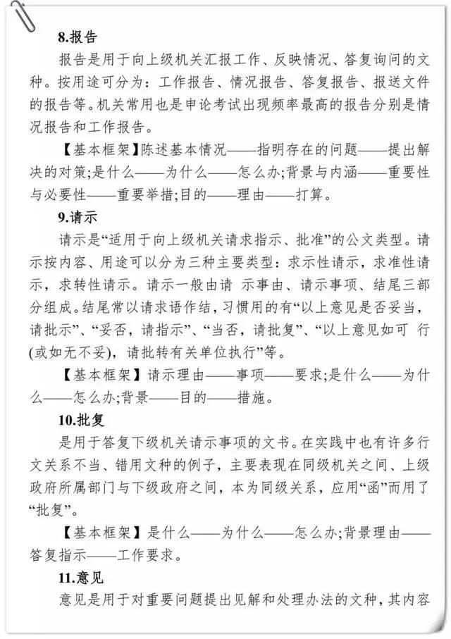
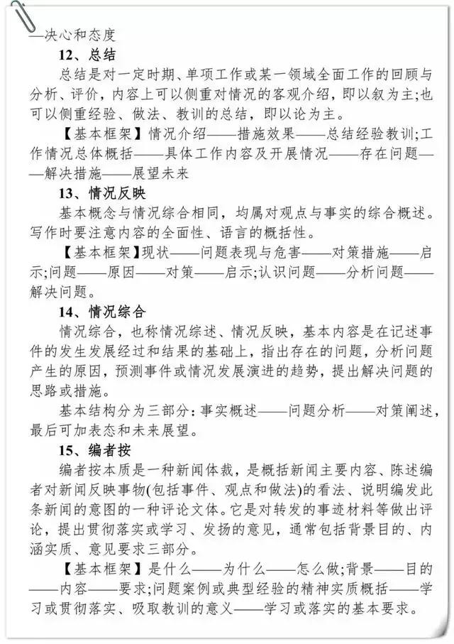
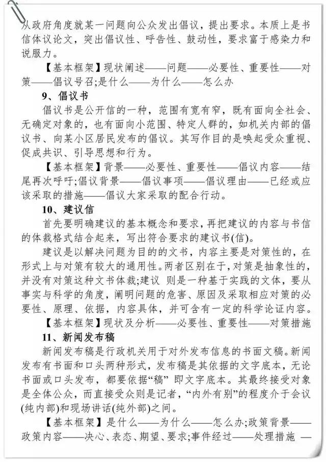
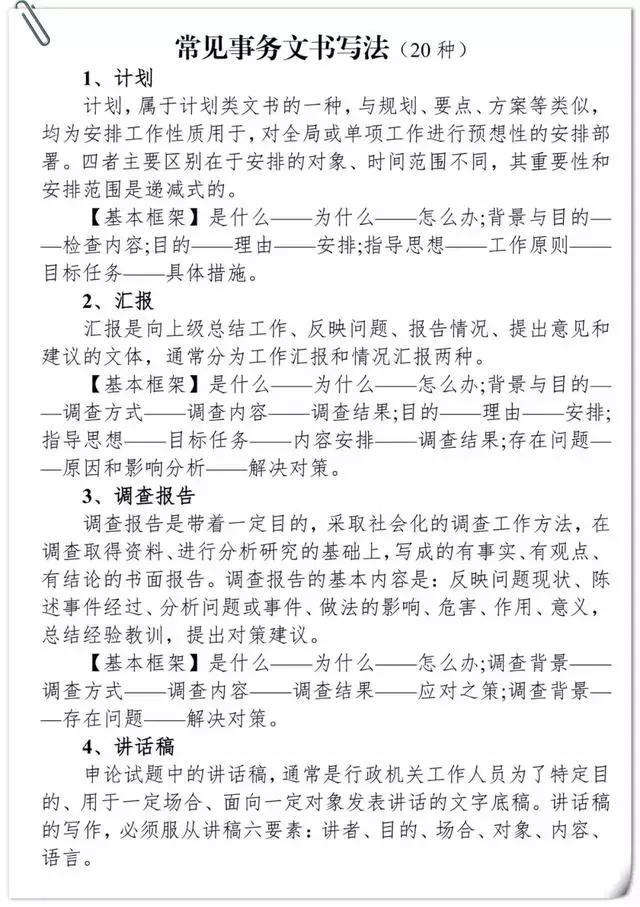
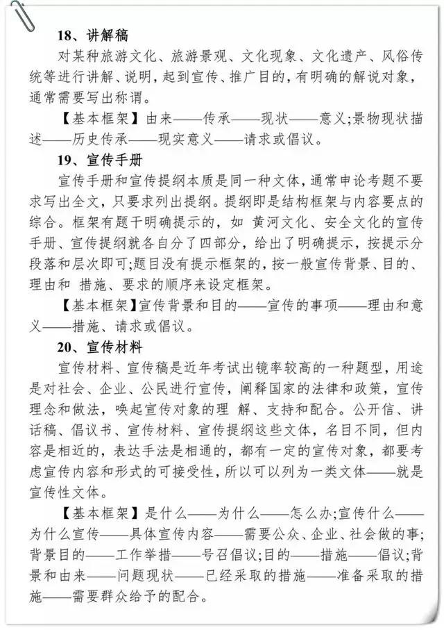
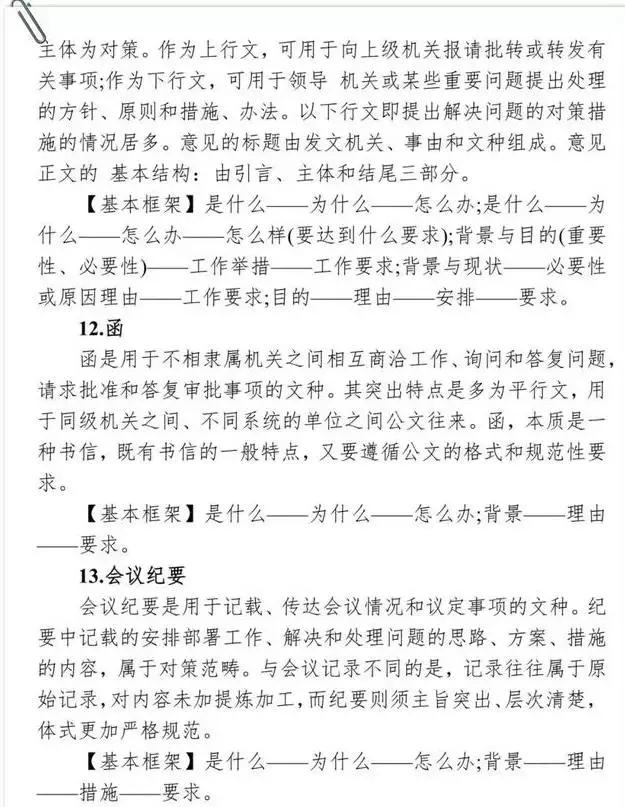
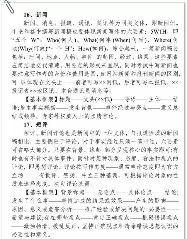
常见事务文书写法