山东历年一本线(山东历年一本线分数线)
公布了!
2019年山东高考分数线揭晓!
最紧张的时刻来了!
今天下午3点半
山东省教育厅
召开2019年普通高考第二次新闻发布会。
通报了高考评卷情况
高考成绩也于新闻发布会后公布
分数线具体如下↓
一本文史503分,理工443分
自主招生学校参考分数线:文科 542分,理科514 分。
艺术类本科文化分数线:艺术文326分,艺术理287分。
高水平运动员(享受65%分值考生):文科326分,理科287分。
体育专业文化分数线:本科303分。
除了成绩查询,
今天下午还公布考生一分一段表,
考生将通过该表查到自己在全省的位次,
作为高考志愿填报的重要参考。
成绩查询渠道和操作流程
1
网络查询
登录山东省2019年普通高考成绩查询平台。
(网址为:http://cx.sdzk.cn/)
2
短信查询
考生接收短信的手机号为高考报名使用的手机号,省招考院发送短信的号码为:106930066。
1
微信查询
通过山东省教育厅官方微信公众号“山东教育发布”查询
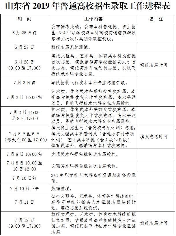
山东2019年高考录取进程表公布
6月22日,
山东省教育招生考试院官方网站公布
《山东省招生考试委员会关于印发山东省2019年普通高等学校招生录取工作意见的通知》(以下简称《通知》)。
《通知》中显示,录取工作分5个批次进行,依次为本科提前批、自主招生批、本科普通批、专科(高职)提前批、专科(高职)普通批。自7月2日开始,至8月14日结束。
山东省2019年普通高等学校
招生录取工作意见
二、录取批次及时间安排
录取工作分5个批次进行,依次为本科提前批、自主招生批、本科普通批、专科(高职)提前批、专科(高职)普通批。自7月2日开始,至8月14日结束。
(一)本科提前批。
1.招收飞行学员的飞行技术本科专业。录取时间:7月2日—13日。
2.部分艺术类高校及专业(含山东省属高校招收公费艺术类专业师范生,以下简称省属公费艺术师范生);市级政府委托高等院校培养师范生(以下简称委培师范生)。录取时间:7月2日—13日。
3.招收高水平运动员的高校及专业。录取时间:7月2日—8日。
4.春季高考技能拔尖人才选报的本科高校及专业。录取时间:7月2日—13日。
5.部分文理类高校及专业,包括军事、公安、航海类高校及专业;招收公费师范生的师范类专业(含教育部直属高校和山东省属高校,山东省属高校招收公费师范生以下简称省属公费师范生);山东省属高校招收公费医学生高校及专业(以下简称省属公费医学生);山东省属高校招收公费农科生高校及专业(以下简称省属公费农科生);委培师范生高校及专业;综合评价招生试点高校及专业;部分高校的小语种专业;其他提前批高校及专业。录取时间:7月8日—13日。
6.山东省属高校招收公费体育专业师范生(以下简称省属公费体育师范生);市级委托培养体育师范生招生专业。录取时间:7月2日—13日。
(二)自主招生批。
包括教育部实施的重点高校招收农村和贫困地区学生专项计划(以下简称高校专项计划)和自主招生(含高水平艺术团)的高校及专业。
1.高校专项计划录取时间:7月16日。
2.自主招生(含高水平艺术团)录取时间:7月17日。
(三)本科普通批。
1.未列入本科提前批的文理类本科高校及专业。录取时间:7月18日—8月1日。
2.未列入本科提前批的艺术类本科高校及专业。
(1)本科批A段,包括除本科提前批和统考类别(即美术类、文学编导类)使用校考成绩的高校相关专业之外的所有高校及专业,录取时间:7月14日—27日;
(2)本科批B段,为统考类别(即美术类、文学编导类)使用校考成绩的高校相关专业,录取时间:7月28日—8月1日。
3.体育本科专业。录取时间:7月14日—7月27日。
4.春季高考招生本科高校及专业。录取时间:7月18日—8月1日。
(四)专科(高职)提前批。
包括直招士官生招生高校及专业;飞行技术专科专业。录取时间:8月4日—5日。
(五)专科(高职)普通批。
包括专科(高职)院校招收建档立卡贫困家庭学生专项计划(以下简称高职院校专项计划)、公费专科医学生和未列入专科(高职)提前批的春季高考和夏季高考的专科(高职)高校及专业。
高职院校专项计划录取时间:8月6日;
公费专科医学生计划录取时间:8月6日—12日;
其他专科(高职)高校录取时间:8月7日—14日。
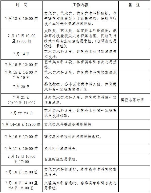
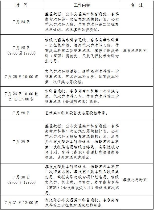
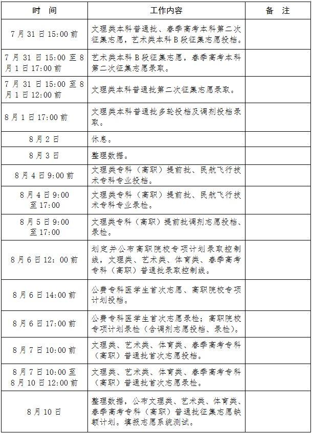
山东省2019年普通高校招生录取工作进程表见附件1。
三、志愿设置
(一)普通文理类。
1.本科提前批。设置首次填报志愿(以下简称首次志愿)、1次征集志愿和高校服从调剂志愿(选择高校服从调剂的考生视为服从调剂高校的任何专业安排,下同),高校服从调剂志愿在征集志愿时填报。首次志愿和征集志愿均设1个高校志愿。除省属公费师范生、省属公费医学生、省属公费农科生外的每个高校志愿均设置6个专业及1个专业服从调剂志愿;省属公费师范生、省属公费医学生、省属公费农科生分别设置16个专业志愿及1个专业服从调剂志愿,专业志愿由“专业+定向就业市”构成,选择服从专业调剂的考生视为认同可以调剂到报考高校的任何专业及其就业市方向。委培师范生单设投档单位,“院校+就业市方向”为1个独立的高校志愿,高校志愿内可填报6个专业及1个专业服从调剂志愿。
省属公费师范生、省属公费医学生、省属公费农科生、委培师范生均设高校服从调剂志愿,选择服从调剂的考生视为认同调剂高校的任何专业及其就业市方向(委培师范生在面试合格市所列计划内调剂);其他高校服从调剂志愿设军事、公安、其他3类调剂。
2.自主招生批。设置高校专项计划和自主招生(含高水平艺术团)2类志愿,每类志愿均设1个高校志愿、6个专业志愿及1个专业服从调剂志愿。考生所报志愿必须与取得高校专项计划、自主招生(含高水平艺术团)资格的高校一致。取得高校专项计划和自主招生(含高水平艺术团)两类资格的考生可同时填报此两类志愿。
3.本科普通批。设置首次志愿、2次征集志愿和高校服从调剂志愿,高校服从调剂志愿在第二次征集志愿时填报。首次志愿和2次征集志愿均为平行志愿。首次志愿和第一次征集志愿可分别填报12个高校志愿,第二次征集志愿可填报10个高校志愿。每个高校志愿可填报6个专业志愿及1个专业服从调剂志愿。其中,地方农村专项计划单独设立投档单位,作为12个高校志愿(第二次征集为10个)的组成部分一并填报。
高校服从调剂志愿设置地方农村专项计划高校、非地方农村专项计划公办高校(公办高校校企合作与服务外包计划包含在内,下同)、其他高校(含民办高校、独立学院、公办高校中外合作办学专业等,下同)3类调剂。
4.专科(高职)提前批。填报1次志愿,设置1个高校志愿、6个专业志愿、1个专业服从调剂志愿和高校服从调剂志愿。填报直招士官生志愿的考生可填报直招士官生高校调剂志愿。
5.专科(高职)普通批。设置首次志愿、1次征集志愿和高校服从调剂志愿,高校服从调剂志愿在征集志愿时填报。首次志愿和征集志愿均为平行志愿,均可填报12个高校志愿,每个高校志愿可填报6个专业及1个专业服从调剂志愿。
高职院校专项计划单设投档单位,填报1次志愿,设置12个高校志愿和高校服从调剂志愿,12个高校志愿为平行志愿,每个高校志愿均设置6个专业及1个专业服从调剂志愿。高职院校专项计划不设征集志愿。报考高职院校专项计划的考生可同时填报专科(高职)其他计划志愿。
公费专科医学生单独设立投档单位,“院校+就业市方向”即为1个高校志愿。设置首次志愿、1次征集志愿和高校服从调剂志愿,高校服从调剂志愿在征集志愿时填报。首次志愿和征集志愿均为平行志愿,均可填报12个高校志愿,每个高校志愿可填报不超过6个专业及1个专业服从调剂志愿。选择服从高校调剂的考生,视为认同调剂高校的任何专业和就业市方向。报考公费专科医学生的考生可同时填报专科(高职)其他计划志愿,不能兼报高职院校专项计划志愿。
(二)艺术类。
1.本科提前批。设置首次志愿和1次征集志愿,除省属公费艺术师范生外的每个高校志愿均设1个高校志愿、4个专业志愿及1个专业服从调剂志愿。
省属公费艺术师范生志愿设置16个专业志愿及1个专业服从调剂志愿,专业志愿由“专业+定向就业市”构成,选择服从专业调剂的考生视为认同可以调剂到报考高校的相关专业及其就业市方向。
市级委托培养艺术师范生招生,单设投档单位,“招生高校+就业市方向”为一个独立的高校志愿,高校志愿内可填报4个专业及1个专业服从调剂志愿。
2.本科批A段。
(1)美术类、文学编导类使用统考成绩的高校及专业、非统考类别使用联考成绩的高校及专业,实行平行志愿,均设置首次志愿、2次征集志愿和专业类别内高校服从调剂志愿,专业类别内高校服从调剂志愿在第二次征集志愿时填报。首次志愿和第一次征集志愿均填报12个高校志愿,第二次征集志愿填报10个高校志愿。每个高校志愿可填报4个专业志愿及1个专业服从调剂志愿。
(2)非统考专业类别使用校考成绩的高校及专业,不实行平行志愿。设置首次志愿、2次征集志愿。首次志愿和2次征集志愿均填报1个高校志愿、4个专业志愿及1个专业服从调剂志愿。
3.本科批B段。设置首次志愿、1次征集志愿。首次志愿和征集志愿均填报1个高校志愿、4个专业志愿及1个专业服从调剂志愿。
4.专科(高职)普通批。设置首次志愿、1次征集志愿和专业类别内高校服从调剂志愿,专业类别内高校服从调剂志愿在征集志愿时填报。除使用本校校考成绩的高校及专业外,其他高校及专业(包含统考专业和认可其他本科院校校考成绩的专业)的首次志愿和征集志愿均为平行志愿,均可填报12个高校志愿、2个专业志愿及1个专业服从调剂志愿,美术类、文学编导类统考专业不能与其他非统考专业混报。艺术类使用本校校考成绩的高校和专业实行单一志愿,可填报1个高校志愿、2个专业志愿及1个专业服从调剂志愿;使用本校校考成绩的高校志愿不能与其他高校的志愿兼报。
(三)体育类。
1.本科提前批。省属公费体育师范生设置首次志愿、1次征集志愿和高校服从调剂志愿,高校服从调剂志愿在征集志愿时填报。首次志愿和征集志愿设置16个专业志愿及1个专业服从调剂志愿,专业志愿由“专业+定向就业市”构成,选择服从专业调剂的考生视为认同可以调剂到报考高校的相关专业及其就业市方向。
市级委托培养体育师范生招生,单设投档单位,“招生高校+就业市方向”为一个独立的高校志愿,高校志愿内可填报4个专业及1个专业服从调剂志愿。
2.本科普通批。设置首次志愿、2次征集志愿和高校服从调剂志愿,高校服从调剂志愿在第二次征集志愿时填报。首次志愿和2次征集志愿均为平行志愿。首次志愿和第一次征集志愿均填报12个高校志愿,第二次征集志愿填报10个高校志愿。每个高校志愿可填报4个专业志愿及1个专业服从调剂志愿。
3.专科(高职)普通批。设置首次志愿、1次征集志愿和高校服从调剂志愿,高校服从调剂志愿在征集志愿时填报。首次志愿和征集志愿均填报12个高校志愿、4个专业志愿及1个专业服从调剂志愿。
(四)高水平运动员。
高水平运动员单设志愿,设1个高校志愿,不设专业志愿。考生只能填报取得教育部“阳光高考”平台公示合格资格的高校,同时取得多个高校资格的也只能填报1个高校志愿。参加招生院校文化单独考试且经教育部“阳光高考”平台公示合格的高水平运动员考生单独办理录取手续,不需要再填报高水平运动员志愿。
(五)春季高考。
考生志愿填报的专业类别须与考生报名和考试的专业类别一致。
1.技能拔尖人才选报的本科高校及专业。设置首次志愿、1次征集志愿和高校服从调剂志愿,高校服从调剂志愿在征集志愿时填报。首次志愿和征集志愿均设置1个高校志愿、4个专业志愿和1个专业服从调剂志愿。仅限经省教育招生考试院网站公示的技能拔尖人才填报,首次志愿考生可按照春季高考本科批院校及专业填报。本科层次各专业类别录取技能拔尖人才比例不超过本年度该校该专业类别计划总数的10%。
2.本科普通批。设置首次志愿、2次征集志愿和高校服从调剂志愿,高校服从调剂志愿在第二次征集志愿时填报。首次志愿和2次征集志愿均为专业类别内平行志愿模式,首次志愿和第1次征集志愿可填报12个高校志愿,第2次征集志愿可填报10个高校志愿,每个高校志愿可填报4个专业及1个专业服从调剂志愿。
3.专科(高职)普通批。设置首次志愿、1次征集志愿和高校服从调剂志愿,高校服从调剂志愿在征集志愿时填报。首次志愿和征集志愿均为专业类别内平行志愿模式,每次可填报12个高校志愿,每个高校志愿可填报4个专业及1个专业服从调剂志愿。技能拔尖人才未达到本科控制分数线的可以填报专科(高职)普通批志愿。
高职院校专项计划志愿单设投档单位,填报1次志愿,志愿设置为专业类别内平行志愿模式,可填报12个高校志愿和高校服从调剂志愿,每个高校志愿均设置4个专业及1个专业服从调剂志愿。高职院校专项计划不设征集志愿。报考高职院校专项计划的考生可同时填报其他计划志愿。
(六)招收飞行学员。
军队招收飞行学员不填报志愿,在本科提前批投档之前确定录取名单。民航招收飞行学员本科设首次志愿和1次征集志愿,均填报1个高校志愿和1个专业志愿。民航招收飞行员专科只设置首次志愿,可填报1个高校志愿和1个专业志愿。
四、填报志愿时间及要求
(一)填报志愿时间。
1.6月28日,填报文理类、艺术类、体育类本科提前批首次志愿,填报春季高考技能拔尖人才首次志愿,填报高水平运动员志愿、民航飞行技术本科专业首次志愿。
2.7月5—6日,填报自主招生批(含高校专项计划)志愿,填报文理类本科普通批(含地方农村专项计划)、艺术类本科批(含A段和B段)、体育类本科、春季高考本科首次志愿。
3.7月12日,填报文理类、艺术类、体育类本科提前批征集志愿,填报春季高考技能拔尖人才征集志愿,填报民航飞行技术本科专业征集志愿。
4.7月21日,填报艺术类本科A段、体育类本科第一次征集志愿。
5.7月25日,填报文理类本科普通批、春季高考本科第一次征集志愿,填报艺术类本科A段、体育类本科第二次征集志愿,填报文理类专科(高职)提前批、民航飞行技术专科专业志愿。
6.7月30日,填报文理类本科普通批、春季高考本科第二次征集志愿,填报艺术类本科B段征集志愿,填报高职院校专项计划志愿,填报文理类、艺术类、体育类、春季高考专科(高职)普通批首次志愿。
7.8月11日,填报文理类、艺术类、体育类、春季高考专科(高职)普通批征集志愿。
(二)填报志愿要求。
1.文理类本科提前批、本科普通批首次志愿及第一次征集志愿,仅限达到或超过我省首次确定的本科普通批录取控制分数线的考生填报;春季高考本科首次志愿及第一次征集志愿填报资格线为首次确定的本科相应类别录取控制分数线。文理类普通批、春季高考本科第二次征集志愿填报资格线分别为首次确定的本科普通批录取控制分数线及春季高考本科相应类别录取控制分数线下20分。自主招生批志愿,仅限达到或超过自主招生最低录取控制参考线的考生填报,自主招生最低录取控制参考线适用于自主招生、高水平艺术团、高校专项计划等部分特殊类型招生。高考成绩达到或超过我省本科普通批首次划定的录取控制分数线下50分的考生,可以填报“3+2”贯通培养高职阶段招生志愿。
2.考生应根据报考类别和层次,结合高考成绩,参照各高校分专业招生计划或网上公布的缺额计划、高校《招生章程》等,通过互联网填报志愿。填报志愿网址为:http://wsbm.sdzk.cn。
3.考生务必在规定时间内填报志愿,因考生漏报或失误造成的后果由考生本人承担。考生在填报志愿规定时间内最多可以修改2次志愿信息,并以最后一次填报(修改)提交的信息为准。凭登录密码和手机短信验证密码上网填报的志愿信息具有法律效力,无需进行书面签字确认。为确保公平公正,志愿填报时间结束后,不再受理考生补报志愿申请,也不允许考生修改、放弃已填报的志愿。
4.考生志愿是投档和录取的重要依据,必须由考生本人亲自填报,不得由任何人代替。学校和教师不得代替学生统一设置报考密码,不得干预考生填报志愿,不得代替考生填报志愿,也不得接受考生委托填报志愿。考生应妥善保管本人登录密码和手机短信验证密码,因考生本人泄露密码或由他人代为填报而造成的一切后果由考生本人承担。
5.各县级招生考试机构及有关中学要做好考生填报志愿的宣传和指导工作,向不具备条件的考生提供场地、设备、上网条件及其他必要的帮助。各级招生考试机构要加强政策宣传,帮助考生了解招生政策;要严格执行填报志愿工作程序,加强考生志愿信息管理;加强对考生填报志愿的信息服务,准确提供有关高校和专业的招生信息。
五、录取原则及要求
(一)录取工作按照“学校负责、招办监督”的原则实施。高校须按照国家招生政策以及向社会公布的招生章程进行录取。对思想政治品德考核合格、身体状况符合相关专业培养要求、投档成绩达到同批次录取控制分数线并符合学校调档要求的考生,是否录取以及所录取的专业由高校自行确定,高校负责对已投档但未被录取考生的解释及其他遗留问题的处理。对实行平行志愿的批次,在已确定的投档范围内除正常原因(专业不服从调剂、身体受限等)退档外,一般不允许退档。在各批次和类别的录取中,高校不得以考生放弃志愿或录取资格等理由退档。
省教育招生考试院负责监督在我省招生高校执行国家招生政策、招生计划情况,纠正违反国家招生政策、规定和违背录取规则等行为。
(二)提前批不实行平行志愿,在高考成绩达到同批次录取控制分数线的考生中,高校可在本校招生计划的120%以内(或按有关上级主管部门规定的比例)确定调阅考生档案的比例。实行平行志愿的批次,在高考成绩达到同批次录取控制分数线的考生中,部属及非山东省属高校根据本校生源情况、计划情况及模拟投档线,以不低于招生计划1∶1的比例,自主确定调阅考生档案的比例。高校要在正式投档前完成计划调整,确保符合录取规则的调档考生能够录取。山东省属高校按公布招生计划1:1的比例调阅考生档案。
(三)未经教育部批准,任何高校不得擅自规定男女生录取比例,不得对报考非外国语言文学类专业的考生作高考外语语种限制。
(四)对肢体残疾、生活能够自理、能够完成所报专业学习,且高考成绩达到要求的考生,高校不能仅因其残疾而不予录取。
(五)高校应严格按照我省规定时间和步骤完成调档、阅档、审核、预录、退档等各环节工作,保证考生电子档案的正常流转和录取工作的顺利进行。对超过时间未按要求完成相关环节工作的高校,省教育招生考试院经主动沟通无效后,将根据所发出的考生电子档案,参照学校的招生章程,按有关高校招生计划数及录取规则,按从高分到低分顺序将考生信息设置为预录取状态,同时书面通知有关高校,并将有关情况上报教育部备案。由此造成的遗留问题,由相关高校负责处理。
(六)高校在每一轮次录取结束时,必须将考生的录取专业信息上传省教育招生考试院,以便省教育招生考试院及时公布缺额计划。
(七)高校要切实加强对计划使用、调整的管理和监督,并负责处理因使用不当造成的遗留问题。不得超计划录取;不得降低标准指名录取考生;未经同意,不得随意跨科类调整计划;严禁利用预留计划向考生收取与录取挂钩的任何费用。
计划调整必须通过“全国普通高校招生来源计划网上管理系统”进行。
(八)为维护招生工作的严肃性,投档后不允许高校通过电话等方式征求考生志愿。
(九)录取工作结束后,不进行补录或换录。已被高校录取的考生,不得改录或换录;被香港单独招生高校录取并经本人确认就读的考生,不得参加内地高校统一录取;被高校单招提前录取的考生,不再参加后续录取;报考少年班的考生,其高考成绩仅用于有关高校少年班招生录取,不得用于填报其他普通高校志愿及录取。
六、分数线的划定
(一)文理类。
1.本科提前批。本科提前批不单独划线,所有高校录取线不低于首次划定的本科普通批录取控制分数线。本科高校综合评价招生录取线在本科普通批录取控制分数线上由试点高校自主确定。飞行技术本科录取控制分数线由招生高校按有关规定自主划定。
2.自主招生批。高校专项计划、自主招生录取需依据高校模拟投档线和自主招生最低录取控制参考线。
(1)高校模拟投档线按照本科普通批所有招生高校通过模拟投档在我省最终确定的投档比例测算生成。
(2)自主招生最低录取控制参考线。参考往年本科各批次录取控制分数线划定情况,结合今年招生实际,合理划定自主招生最低录取控制参考线。
3.本科普通批。分2次划定录取控制分数线。第1次,分文理类根据招生计划数与考生成绩,按招生计划1∶1.1的比例划定;第2次,在考生填报第二次征集志愿之后,在有效生源范围内(含服从调剂考生),分文理类根据征集计划数与考生成绩,按招生计划1∶1的比例划定。
4.专科(高职)提前批。直招士官生录取控制分数线以省教育招生考试院、省人民政府征兵办公室《关于做好2019年招收定向培养士官试点工作的通知》的规定划定。飞行技术专科录取控制分数线由招生高校按有关规定自主划定。
5.专科(高职)普通批。高职院校专项计划录取控制分数线根据招生计划、生源情况及考生成绩单独划定,其他院校录取控制分数线根据生源及招生计划数一次性划定。
(二)艺术类。
1.独立设置的本科艺术院校(上海戏剧学院、湖北美术学院、沈阳音乐学院除外)及参照独立设置本科艺术院校执行的高校和专业可根据招生计划和生源情况自行划定本校艺术类专业本科文化和专业录取控制分数线。
独立设置的本科艺术院校(上海戏剧学院、湖北美术学院、沈阳音乐学院除外)包括中央戏剧学院、中央音乐学院、中国音乐学院、中央美术学院、北京电影学院、北京舞蹈学院、中国戏曲学院、天津音乐学院、天津美术学院、鲁迅美术学院、吉林艺术学院、西安美术学院、上海音乐学院、南京艺术学院、中国美术学院、景德镇陶瓷大学、山东艺术学院、山东工艺美术学院、武汉音乐学院、广州美术学院、星海音乐学院、广西艺术学院、四川美术学院、云南艺术学院、西安音乐学院、新疆艺术学院、四川音乐学院。
参照独立设置本科艺术院校执行的高校和专业(中央民族大学除外)包括清华大学、中国传媒大学、东华大学、北京服装学院、天津工业大学、江南大学、上海视觉艺术学院、浙江传媒学院(仅限播音与主持艺术、广播电视编导、摄像、录音艺术4个艺术类本科专业)、内蒙古大学(仅限音乐表演、表演、音乐学3个具有蒙古族特色的艺术本科专业)、浙江理工大学(仅限产品设计、环境设计、视觉传达设计、服装与服饰设计4个本科专业)、北京印刷学院(仅限视觉传达设计、数字媒体艺术、动画、绘画4个本科专业)、苏州大学(仅限产品设计、环境设计、视觉传达设计、服装与服饰设计4个本科专业)、浙江音乐学院(仅限音乐学、音乐表演、作曲与作曲技术理论、舞蹈表演、舞蹈学、舞蹈编导、表演、艺术与科技等8个本科专业)、武汉设计工程学院(仅限表演、播音与主持艺术、戏剧影视美术设计3个本科专业)。
以上名单若有变动,以教育部今年公布的最新名单为准。
2.其他艺术类本科高校艺术文、艺术理专业录取控制分数线,不得低于我省首次划定的文、理类本科普通批录取控制分数线的65%。
3.艺术类专科(高职)文化录取控制分数线执行我省普通文理类专科(高职)文化录取控制分数线。
(三)体育类。
体育专业本科文化录取最低控制分数线在体育专业合格生源范围内,按招生计划1∶1.4的比例确定;专科(高职)文化录取最低控制分数线不低于我省普通类理科专科(高职)文化录取最低控制分数线。
(四)春季高考。
1.技能拔尖人才选报的本科高校及专业,在符合条件的生源范围内根据考生文化成绩和招生计划单独划定文化录取控制分数线。
2.本科普通批。分2次划定文化录取控制分数线,第1次,分专业类别根据招生计划数与考生成绩,按招生计划1∶1.1的比例划定;第2次,在考生填报第二次征集志愿之后,在有效生源范围内(含服从调剂考生),分专业类别根据征集计划数与考生成绩,按招生计划1∶1的比例划定。
3.专科(高职)批。分专业类别根据招生计划数与考生成绩,在有效生源范围内按招生计划1∶1.3的比例一次性划定;高职院校专项计划根据招生计划、生源情况及考生成绩单独划定文化录取控制分数线;技能拔尖人才未达到本科线考生可填报专科志愿并录取。
(五)高水平运动员。
按照教育部“阳光高考”平台公示结果分别执行我省首次划定的文、理科本科普通批录取控制分数线或该录取控制分数线的65%。
七、投档办法
(一)文理类。
1.本科提前批。
(1)首次志愿投档。军队高校,根据省军区招生办公室提供的政治考核、军检合格考生名单,对达到招生高校分数要求的考生,依据其志愿,区分性别,从高分到低分按照院校招生计划数的110%投档(投档数量按照四舍五入取整),在递补投档时关联考生军检合格类别投档;总分成绩相同的依次比较单科成绩,其中文科专业比较顺序为语文、数学、外语,理科专业比较顺序为数学、语文、外语;除同分考生外,不得超比例投档。
公安高校依据省公安厅政治部提供的政审、面试、体检、体能测试、军检合格考生名单,对达到或超过首次划定的本科普通批录取控制分数线的考生,依据其志愿,根据从高分到低分的原则,按高校招生计划数的120%分别投档,其中,报考山东警察学院线上合格考生全部投档。
本科综合评价招生试点高校,根据有关招生高校提供的入围考生名单及考生填报的志愿,将达到高校自主确定的录取控制分数线的考生向有关高校全部投档。
军队招收飞行学员,根据军队提供的合格考生名单全部投档,民航招收飞行学员本科专业,根据考生志愿关联合格名单全部投档,由招飞单位确定是否录取。
省属公费师范生、省属公费医学生、省属公费农科生招生高校,航海类高校,对达到或超过我省首次划定的本科普通批录取控制分数线的考生,依据其志愿,按照招生计划1:3的比例从高分到低分投档,同分考生全部投档。
委培师范生招生高校,根据有关市教育局提供的面试合格考生名单及考生填报的志愿,对达到或超过我省首次划定的本科普通批录取控制分数线的考生,根据其志愿,按招生计划1∶1.2的比例从高分到低分投档,同分考生全部投档。
其他高校,对达到或超过我省首次划定的本科普通批录取控制分数线的考生,根据其志愿,按招生计划1∶1.2的比例从高分到低分投档,同分考生全部投档。部属及非山东省属高校有特殊投档要求的,须于投档前向省教育招生考试院提出书面申请。
(2)征集志愿投档。征集志愿投档办法与首次志愿相同。
(3)调剂志愿投档。调剂志愿按招生计划数1∶1投档。填报服从省属公费师范生高校调剂的考生只向省属公费师范生高校调剂;填报服从省属公费医学生高校调剂的考生只向省属公费医学生高校调剂;填报服从省属公费农科生高校调剂的考生只向省属公费农科生高校调剂;填报服从委培师范生高校调剂的考生只向面试合格市的委培师范生高校调剂。填报其他高校志愿的考生如同时填报2类以上调剂志愿选项,则按照军事类、公安类、其他类的顺序调剂投档。政法类高校中的公安类专业如线上生源不足,只调剂公安类服从调剂的合格考生;航海类高校及专业如线上生源不足,不进行调剂,其缺额计划可调整到该校普通类所在批次。
2.自主招生批。
自主招生批投档分两个阶段进行,先投高校专项计划,高校专项录取结束后再进行自主招生投档。除部分已列计划的高校专项招生高校外,有关高校须使用预留计划录取。
将高考成绩达到或超过自主招生最低录取控制参考线,且取得高校专项、自主招生录取资格的考生根据其志愿分别向高校专项、自主招生高校全部投档,由招生高校确定录取名单。
3.本科普通批。
(1)平行志愿投档原则。
平行志愿按照“分数(位次)优先,遵循志愿”的原则投档。即在线上考生中先按分数优先的原则从高分到低分排序,再按考生填报的学校志愿顺序投档。地方农村专项计划、预科班等对考生报考资格有要求的招生类型投档时须关联合格考生名单。
考生投档成绩及志愿相同但不能全部投档时,则按位次投档。夏季高考考生位次确定办法如下:文史类按照考生投档成绩(原始总分+特征分)、语文、文科综合、数学、外语的顺序,理工类按照考生投档成绩(原始总分+特征分)、数学、理科综合、语文、外语的顺序,依次比对成绩,成绩高者位次在前。考生投档成绩及各单科成绩均相同时,比对随机码,随机码小的位次在前。随机码在高考前由计算机随机生成。
(2)投档比例。
部属及非山东省属高校按其确定的投档比例投档。未调整投档比例的,按其公布招生计划1∶1的比例投档。山东省属高校统一按公布招生计划1∶1的比例投档。
(3)征集志愿投档。
根据高校招生计划缺额数,在生源范围内按1︰1的比例投档。
(4)多轮投档。
第二次征集志愿录取结束后、调剂志愿投档前,如高校有缺额计划则采取多轮投档的办法补充投档。在高考成绩达到第二次征集志愿录取控制线且未录取的考生中,根据其第二次征集志愿填报的高校,从高分到低分按照平行志愿的投档原则进行下一轮次投档,但考生不再参与上一轮退档高校的投档。录取过程中,根据高校缺额计划和高校回档时间情况确定多轮投档的次数。
(5)调剂志愿投档。
本科普通批调剂,设地方农村专项计划高校、非农村专项计划公办高校、其他高校3类高校服从调剂志愿,如果考生同时填报2类以上,按地方农村专项计划高校、非农村专项计划公办高校、其他高校的顺序进行调剂。调剂时需根据高校招生计划整体缺额数和填报高校服从调剂志愿生源情况,分文理类按1:1的比例确定高校调剂录取投档线,在填报服从调剂志愿的考生按考生分数(位次)向高校随机投档。只招收有专业志愿考生的专业不进行调剂。
4.专科(高职)提前批。
对直招士官生,依据体检、政治考核和面试合格考生名单,根据考生志愿分科类分性别按高校招生计划1:1.2的比例从高分到低分向高校投档,同分考生全部投档。调剂志愿按招生计划数1:1投档。直招士官生高校调剂投档时须关联直招士官生体检面试合格名单。民航招收飞行学员专科专业,根据考生志愿关联合格名单全部投档,由招飞单位确定是否录取。
5.专科(高职)普通批。
专科(高职)普通批投档比例为公布招生计划的1:1,投档原则、征集志愿投档及多轮投档办法与本科普通批相同。首次志愿录取时,公费专科医学生计划与高职院校专项计划志愿同时投档录取,录取完成后再投档录取专科(高职)其他计划;征集志愿录取时,先投档录取公费专科医学生计划的征集志愿及高校调剂志愿,再投档录取专科(高职)其他计划的征集志愿及高校调剂志愿。
高校调剂投档时,根据高校招生计划整体缺额数和填报高校服从调剂志愿生源情况,分文理类按1:1的比例确定高校调剂录取投档线,之后在填报服从调剂志愿的考生中从高分(位次)到低分(位次)向高校随机投档。只招收有专业志愿考生的专业不进行调剂。
(二)艺术类。
1.本科批。
(1)提前批。
独立设置的本科艺术院校及参照独立设置本科艺术院校执行的高校和专业均不限制文化成绩,按照考生志愿,关联考生填报的第一专业合格成绩(即省统考成绩或校考成绩,以下同),分专业全部投档,按照本校招生章程录取。
其余高校的首次志愿及征集志愿,均按照考生志愿,关联考生填报的第一专业合格成绩,在我省艺术类本科文化录取控制分数线上,分专业全部投档,按照本校招生章程录取。
省属公费艺术师范生、市级委托培养艺术师范生根据考生志愿,关联专业合格成绩,按招生计划的1∶1.5,按文化成绩从高分到低分投档,同分考生全部投档,按照专业成绩从高到低择优录取。
(2)本科批A段。
①美术类、文学编导类专业使用统考成绩的高校相关专业,首次志愿和2次征集志愿均实行平行志愿投档模式,按照“综合分数优先,遵循志愿”的原则投档,即对专业成绩合格且达到文化录取控制线的考生,先按综合分数从高到低排序,遵循考生填报的学校志愿顺序,按招生专业大类计划总数1:1的比例投档,其中,中外合作办学的美术类、文学编导类专业单设投档单位。综合分折算办法分别为:美术类按专业成绩占70%,文化成绩占30%,折算形成综合分(综合分=专业成绩*750/300*70%+文化成绩*30%,综合分四舍五入保留两位小数);文学编导类按专业成绩占30%,文化成绩占70%,折算形成综合分(综合分=专业成绩*750/300*30%+文化成绩*70%,综合分四舍五入保留两位小数)。
考生投档成绩及志愿相同但不能全部投档时,则按如下顺序比对:美术类按照考生投档成绩(综合分)、专业成绩、文化成绩位次,文学编导类按照考生投档成绩(综合分)、文化成绩位次,成绩或位次高者在前。
艺术类统考专业调剂志愿根据缺额计划总数1∶1的比例,按服从调剂考生的综合成绩划定调剂投档分数线,在填报服从调剂志愿的考生中按综合成绩向高校随机投档。
②非统考专业类别使用联考成绩的高校相关专业,首次志愿和2次征集志愿均实行平行志愿投档模式。
音乐类、舞蹈类按照“专业分数优先,遵循志愿”的原则投档,即对专业成绩合格且达到文化录取控制线的考生,先按专业分数从高到低排序,遵循考生填报的学校志愿顺序,按专业招生计划总数1∶1的比例投档。考生投档成绩及志愿相同但不能全部投档时,则比对文化成绩位次,高者在前。
播音与主持类按照“综合分数优先,遵循志愿”的原则投档,即对专业成绩合格且达到文化录取控制线的考生,先按综合分数从高到低排序,遵循考生填报的学校志愿顺序,按专业招生计划总数1∶1的比例投档。综合分折算办法为:专业成绩占30%,文化成绩占70%,折算形成综合分(综合分=专业成绩*750/200*30%+文化成绩*70%,综合分四舍五入保留两位小数)。考生投档成绩及志愿相同但不能全部投档时,则比对文化成绩位次,高者在前。
书法类按照“综合分数优先,遵循志愿”的原则投档,即对专业成绩合格且达到文化录取控制线的考生,先按综合分数从高到低排序,遵循考生填报的学校志愿顺序,按专业招生计划总数1∶1的比例投档。综合分折算办法分别为:专业成绩占40%,文化成绩占60%,折算形成综合分(综合分=专业成绩*750/100*40%+文化成绩*60%,综合分四舍五入保留两位小数)。考生投档成绩及志愿相同但不能全部投档时,则比对文化成绩位次,高者在前。
其中各类别相关专业的中外合作办学专业均单设投档单位
③非统考专业类别使用校考成绩的高校相关专业,首次志愿及2次征集志愿均按照考生志愿,关联考生填报的第一专业合格成绩分专业投档。省外院校均在我省艺术类本科文化录取控制分数线上全部投档,招生院校按照本校招生章程录取;省内院校均在我省艺术类本科文化录取控制分数线上,以文化成绩排序,按招生计划1∶1.5的比例投档,除招生章程有明确录取办法外,按专业成绩从高到底择优录取。
其中,若非统考本科专业认可其他所有高校相同专业校考合格证,则以文化成绩排序、按招生计划1∶1.5的比例投档,按照文化成绩由高到低择优录取。
招生高校合格生源(包括未填报志愿的所有合格生源)不足时,可以合理调整计划;录取时,省内高校需在本次投档录检结束后,对调整后的计划重新投档。第二次征集志愿公布计划前,招生高校在生源不足的情况下,可以根据计划完成情况,调整成绩使用办法,非统考类别“使用校考成绩”可变更为“承认其他高校校考成绩”。
(3)本科批B段。
统考专业类别使用校考成绩的高校相关专业,首次志愿及征集志愿均按照考生志愿,关联考生填报的第一专业合格成绩,在我省艺术类本科文化录取控制分数线上,分专业全部投档,按照本校招生章程录取。本段内专业不允许调整专业成绩使用办法。
2.专科(高职)批。
北京电影学院、北京戏曲艺术职业学院等高校关联校考成绩在我省专科(高职)文化录取控制线上,按照考生志愿全部投档,不实行平行志愿;其他高校及专业在我省专科(高职)文化录取控制线上,实行平行志愿投档原则,其中,艺术类统考专业按照“综合分数(与本科同类专业折算办法相同)优先,遵循志愿”的原则投档,投档办法与本科批相同;非统考专业分专业类别关联校考合格成绩按照“文化成绩(位次)优先,遵循志愿”的原则投档,考生投档成绩及志愿相同但不能全部投档时,则按位次投档,位次高者在前。
录取时,北京电影学院、北京戏曲艺术职业学院等使用本校校考成绩的高校按招生章程规定的录取原则录取。其他高校艺术类统考专业按综合成绩由高分到低分择优录取;非统考专业须使用相同艺术类别内的本科相同或相近专业合格证,按文化成绩由高到低择优录取。
征集志愿计划调整及院校调剂志愿投档办法与本科相同。
(三)体育类。
1.本科提前批。
首次志愿和征集志愿均在我省体育类本科文化录取控制线上,按照考生志愿,关联体育专业合格成绩,以综合分排序,按招生计划1∶1.2的比例投档,同分考生全部投档。除高校招生章程有明确录取办法外,按综合分由高到低择优录取。
综合分折算办法为:体育类专业按专业成绩占70%,文化成绩占30%(计算公式为:综合分=专业成绩*750/100*70%+文化成绩*30%,综合分四舍五入保留两位小数)。
2.本科普通批、专科(高职)批。
首次志愿和征集志愿均按照“综合分数优先,遵循志愿”的原则投档。即对专业成绩合格、达到文化控制线的考生,先按综合分从高到低排序,遵循考生填报的学校志愿顺序,分别按本科、专科(高职)专业招生计划总数的1∶1的比例投档,招生院校依据本校招生章程确定录取专业。
考生投档成绩及志愿相同但不能全部投档时,则按以下顺序依次比对:考生投档成绩(综合分)、专业成绩、文化成绩位次,高者在前。
调剂志愿根据缺额计划数1∶1的比例,按专业综合成绩划定调剂投档分数控制线。在填报服从调剂志愿的考生中按综合成绩向高校随机投档。
(四)春季高考。
1.技能拔尖人才。
首次志愿和征集志愿在技能拔尖人才文化录取控制分数线以上,按照考生志愿,分专业类别,按招生计划1∶1的比例投档。考生投档成绩及志愿相同但不能全部投档时,则按位次投档。技能拔尖人才考生位次按以下办法确定:所有科类均按照投档成绩、语文、数学、英语的顺序,依次比对成绩,成绩高者位次在前。考生投档成绩及各单科成绩均相同时,比对随机码,随机码小的位次在前。随机码在高考前由计算机随机生成。
2.本科、专科(高职)批。
本科、专科(高职)的首次志愿和所有征集志愿均在各专业类别文化录取控制分数线以上,按照考生志愿,分专业类别,按招生计划1∶1的比例投档。其中专科(高职)批先投高职院校专项计划志愿,再投档其他计划志愿。考生投档成绩及志愿相同但不能全部投档时,则按位次投档。春季高考考生位次按以下办法确定:所有科类均按照投档成绩、专业知识、专业技能、语文、数学、英语的顺序,依次比对成绩,成绩高者位次在前。考生投档成绩及各单科成绩均相同时,比对随机码,随机码小的位次在前。随机码在高考前由计算机随机生成。
调剂志愿根据招生计划整体缺额数和填报服从调剂志愿生源情况,按各专业类别招生计划1∶1的比例确定调剂录取投档线,在填报服从调剂志愿的考生中随机投档。
(五)高水平运动员。
文化成绩达到教育部“阳光高考”平台公示的志愿高校优惠合格分数线,根据考生志愿,全部投档。
八、其他特殊类别录取规定
(一)中外合作办学、只招收有志愿考生的专业、校企合作与服务外包计划、非西藏生源定向西藏就业计划等相关专业可单设代码或投档单位。
(二)非西藏生源定向西藏就业计划招收符合我省夏季高考报名资格的应届高中毕业生(不限民族),边防军人子女预科班只招收边防军人子女。
非西藏生源定向西藏就业计划首次志愿和第一次征集志愿在本科普通批录取控制线上、学校首次志愿投档线下40分内从高分到低分投档。边防子女预科班首次志愿和第一次征集志愿在本科普通批录取控制线上从高分到低分投档。最后一次征集志愿时,如本科普通批录取控制线上生源不足可在线下适当降分,西藏生源定向西藏就业计划降分不低于学校首次志愿投档线下40分;边防子女预科班降分不低于本科普通批录取控制线下80分。
(三)山东大学(威海)、山东财经大学、山东建筑大学、济南大学安排的走读招生计划单设学校代号。
(四)南方科技大学、上海纽约大学、上海科技大学、深圳北理工莫斯科大学、昆山杜克大学、香港中文大学(深圳)等教育部批准的招生试点高校,录取办法按照高校招生章程规定执行。
(五)我省组织实施的本科综合评价招生试点高校根据相关招生计划及考生综合成绩,由高分到低分择优确定预录取名单,并按规定程序办理录取手续。
(六)军校招生未尽事宜按照省教育招生考试院、省军区战备建设局、省公安厅政治部《关于做好2019年解放军院校招收普通高中毕业生工作的通知》(鲁招考〔2019〕90号)执行。
(七)公安高校招生未尽事宜按照省教育招生考试院、省公安厅政治部《关于做好2019年公安高校招生工作的通知》(鲁招考〔2019〕92号)执行。
(八)直招士官生招生对象为参加2019年夏季高考的普通高中毕业生。省军区负责政审、体检、面试工作,合格考生方有资格录取。直招士官生录取按照省教育招生考试院、省人民政府征兵办公室《关于做好2019年招收定向培养士官试点工作的通知》执行。
(九)“3+2”“3+4”对口贯通分段培养招生录取工作按照《关于做好2019年职业院校与本科高校对口贯通分段培养试点招生工作的通知》(鲁教学字〔2019〕5号)执行。
(十)内地西藏、新疆高中班应届毕业生招生录取工作执行教育部相关规定。我省负责将考生高考成绩、电子档案等信息提供给西藏、新疆教育行政部门。
(十一)招收飞行员的飞行技术专业分别按空军、海军、民航招收飞行员的有关规定执行。
(十二)其他各类单独招生,分别按教育部及省教育厅有关文件执行。
九、录取工作程序
(一)准备工作。
1.省教育招生考试院印制高校招生计划。
2.在省教育招生考试院网站(www.sdzk.cn)分批公布各批次录取控制分数线和志愿填报资格线,并将具体的录取工作安排、通讯联络方式等信息提供给招生高校。
3.在省教育招生考试院网站(www.sdzk.cn)按工作进程公布相关招生高校分专业缺额计划。
4.省教育招生考试院向高校提供《录取指南》。
5.对省内高校有关工作人员进行技术培训。
(二)工作流程。
1.登录。
招生高校根据省教育招生考试院提供的用户名和口令,按照《录取指南》中所要求的方法登录安全服务器和数据库服务器。
2.复核、调整计划。
录取前我省对招生高校开放网络,高校可在规定时间登录下载计划信息,并进行复核。
如需调整计划,须向省教育招生考试院提出申请,并按教育部规定程序办理。
3.下载、审阅电子档案。
高校应按照省教育招生考试院提供的方法及时下载并妥善保存考生电子档案,因电子档案保管不善造成的遗留问题由相关高校负责。
4.预录取。
高校在投档范围内确定预录取考生名单。
5.退档。
确定退档考生后,招生高校要注明退档原因并及时通过录取系统办理退档。填写的退档原因必须与实际情况相符。省教育招生考试院要认真审核退档情况,如有疑问,应与相关高校沟通协调或提出复议要求,高校应认真对待,及时纠正、答复或形成复议结果传真至省教育招生考试院。
6.提交录取结果。
高校预录取数与招生计划数必须相符,在确定录取专业后,要在规定时间通过录取系统上传数据,省教育招生考试院审核通过后即可完成录取工作。
7.发放录取名单。
批次录取结束后,省教育招生考试院打印录取新生名册,对民办高校还须打印《录取考生信息确认表》,加盖省招生考试委员会普通高校录取专用章后于同批次录取结束3天之内邮寄招生高校。
8.发放录取通知书。
招生高校根据经省教育招生考试院核准备案的录取新生名册填写录取通知书,经校长签发、加盖本校公章后连同有关材料(民办高校还须附带省教育招生考试院出具的《录取考生信息确认表》)一并寄送被录取考生。
十、录取确认、新生报到及后续工作
(一)录取确认。
同时被春季高考和夏季高考录取的考生应于8月16日、17日在山东省2019年普通高等学校招生考试信息平台(http://wsbm.sdzk.cn)上确认就读学校,逾期不确认的视为放弃2019年高考录取资格。8月18日、19日分校打印并邮寄双录考生放弃入学资格名单,有关高校应及时查收。
(二)新生报到。
考生凭录取通知书、身份证、准考证等到录取学校或确认就读学校办理入学报到手续。不能按时报到的考生,应向招生高校提出书面申请,经同意方可延期报到。未经同意逾期不报到的,视为自行放弃入学资格。未被春夏季双录考生确认就读的高校,不得为该考生办理入学报到手续。
考生中学档案由考生本人持录取通知书、准考证、身份证(被民办高校录取的考生还须持《录取考生信息确认表》)到所在县(市、区)招生办公室领取,并自行带往录取高校。高校须在入学报到须知中注明中学档案的转移交接办法。
公费生、委培师范生入学前需与培养学校和定向就业市有关部门签订相关培养协议。未签订协议的考生视为放弃2019年普通高校入学资格。
(三)入学复查。
考生报到后,高校须对新生进行全面复查,若发现替考、冒名顶替上学、体检舞弊及其他舞弊者,要坚决按照有关规定清退追责。对复查工作不严格、走过场的高校,要追究有关部门责任,并重新复查。复查工作结束后,高校应将复查和处理结果分别书面报省教育厅学生处和省教育招生考试院。
十一、加强组织领导,严肃招生纪律
录取工作是整个招生工作的关键环节,关系到广大考生的切身利益,历来受到社会各界普遍关注。各级招生考试机构、各高校要从讲政治、顾大局、保平安、促稳定的高度,充分认识做好招生录取工作的重要意义。要加强对录取工作的领导,采取有效措施,强化对录取全过程的管理。招生工作人员要严格执行教育部、省招生考试委员会有关招生工作的规定,以身作则,遵纪守法,在确定录取名单时坚持原则、秉公办事,切实维护公平公正。
各级招生考试机构、各高校要按照省教育厅、省教育招生考试院有关文件要求,加强高考录取信息的安全保密工作,未经批准任何人不得向外私自提供录取信息;要采取相应措施,确保考生录取通知书直接发放给考生本人;严禁各地利用考试成绩和录取信息进行统计、排名和宣传。
附件:1.山东省2019年普通高校招生录取工作进程表
2.山东省2019年普通高校招生照顾投档规定
3.山东省2019年普通高校招生录取考生信息确认表
4.普通高校招生录取退档原因
附件2
山东省2019年普通高校招生照顾投档规定
一、下列考生在录取时可以享受增加分数或降低分数投档照顾:
1.烈士子女,其高考成绩总分低于高校调档分数线20分以内的,可以向高校投档,由高校审查决定是否录取。
2.自主就业的退役士兵,可在其高考成绩总分的基础上增加10分投档,由高校审查决定是否录取。
3.在服役期间荣立二等功以上或被战区(原大军区)以上单位授予荣誉称号的退役军人,可在其统考成绩总分的基础上增加20分投档,由高校审查决定是否录取。
4.归侨、华侨子女、归侨子女和台湾省籍考生,其高考成绩总分低于高校调档分数线10分之内的,可以向高校投档,由高校审查决定是否录取。
说明:同一考生若符合上述多项增加分数或降低分数要求投档条件的,只能取其中最高一项分值加分或降分,不可重复计算。
二、下列考生在与其他考生同等条件下,高校应优先录取。
1.退出部队现役的;残疾人民警察。
2.平时荣获二等功或者战时荣获三等功以上奖励军人的子女,一至四级残疾军人的子女,因公牺牲军人的子女。
3.驻国家确定的三类以上艰苦边远地区和西藏自治区,解放军总部划定的二类以上岛屿工作累计满20年军人的子女,在国家确定的四类以上艰苦边远地区或者解放军总部划定的特类岛屿工作累计满10年军人的子女,在飞或停飞不满1年或达到飞行最高年限空勤军人的子女,从事舰艇工作满20年军人的子女,在航天和涉核岗位工作累计满15年军人的子女,参加全国统考录取并达到有关高校投档线的。
4.经共青团中央青年志愿者守信联合激励系统认定,获得5A级青年志愿者的,在与其他考生同等条件下优先录取。
三、公安烈士、公安英模和因公牺牲、一级至四级因公伤残公安民警子女报考高校,按照公安部、教育部《关于进一步加强和改进公安英烈和因公牺牲伤残公安民警子女教育优待工作的通知》(公政治〔2018〕27号)的有关规定执行。国家综合性消防救援队伍人员及其子女报考高校,按照应急管理部、教育部《关于做好国家综合性消防救援队伍人员及其子女教育优待工作的通知》(应急〔2019〕37号)的有关规定执行。
附件3
山东省2019年普通高校招生录取
考生信息确认表
编 码:
|
姓名 |
考 生 号 |
打印 照片 |
|
性别 |
身份证号 |
|
|
录取高校 |
层次 |
|
|
科类 |
录取时间 |
|
|
录取信息查询方式及途径 |
(套印录取专用章)
年 月 日
附件4
普通高校招生录取退档原因
01 总分低,录取额满(仅限不实行平行志愿的批次)
02 所报专业已满,不服从调剂
03 相关科目成绩偏低
04 外语口试不合格(仅限有外语口试要求的专业)
05 体检不合格
06 体检专业受限
07 色盲
08 色弱
09 视力不合格
10 嗅觉不合格
11 身高受限
12 不符合走读条件
14 政审不合格
15 面试不合格
16 未面试
17 男生已录满
18 女生已录满
19 只招男生
20 只招女生
21 超龄(仅限军公高校)
22 其他(需详细注明原因)
23 按高校规定的专业级差排序,分数低
24 综合评价低
25 无艺术专业成绩
26 艺体专业成绩低
27 文化成绩低
28 综合成绩低(限综合评价招生试点专业和艺术类、体育类专业)
29 报考类别不符(限春季高考招生专业)
高考分数很重要,
填好高考志愿
选择一个好的学校
也很重要~
祝愿每个同学都能
取得好成绩,报上好学校!
