会计从业资格考试题(会计从业资格考试题库)

2022-04-24 11:15:41 来源:

会计从业资格考试题(会计从业资格考试题库)

炸了!2020年9月中级会计3科真题及答案解析PDF完整版,备考的伙伴看完乐翻了~

每个章节涉及的考点及考察的题型,罗列得清清楚楚,包括答案解析超级详细,还分析了考题的难易程度及易错易混点,看了2020年的出题方向,给很多考生奠定了十足的过关信心!

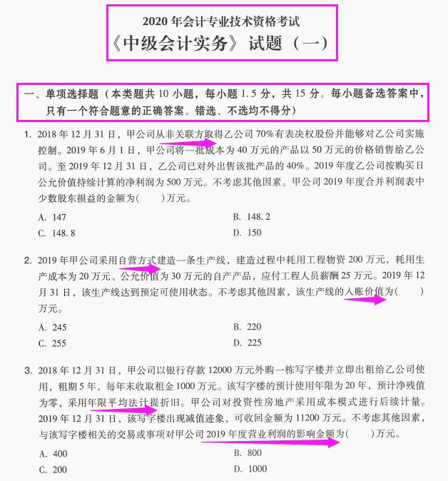
中级会计实务

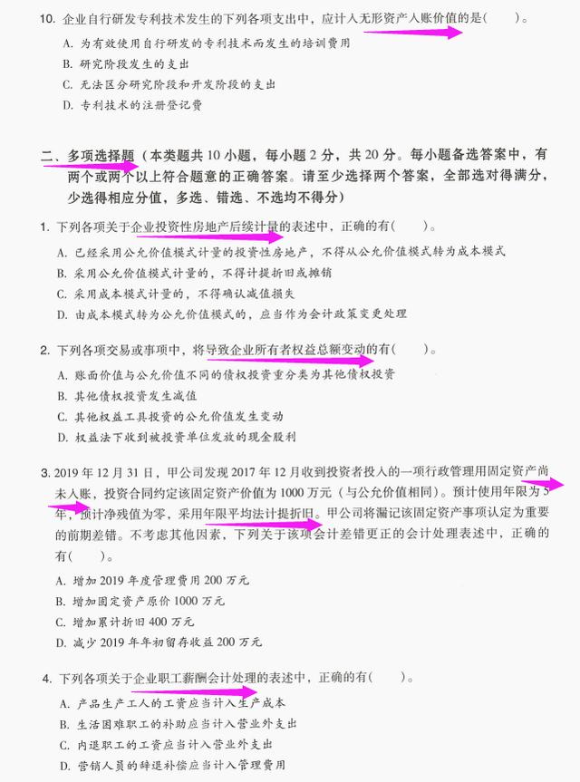
多项选择题

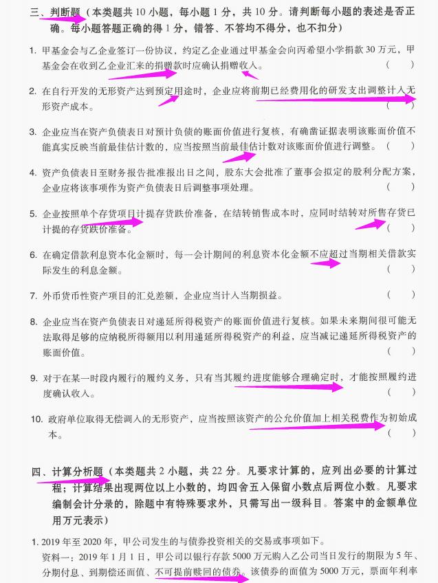
判断题

计算分析题

答案解析

中级财管

多项选择题

判断题

计算分析题

经济法

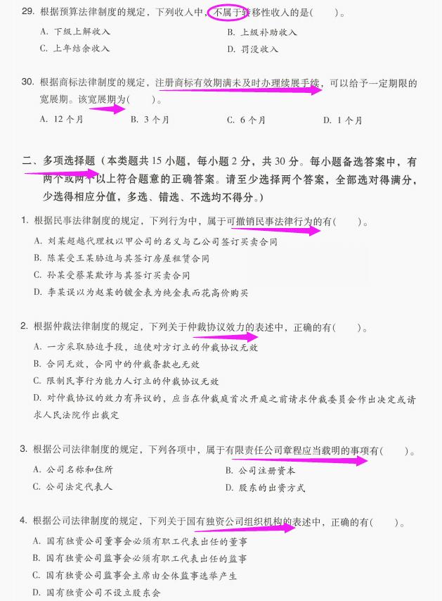
多项选择题

判断题

简答题

篇幅有限,今天先和大家分享到这~