数与代数(数与代数思维导图)
参考答案:
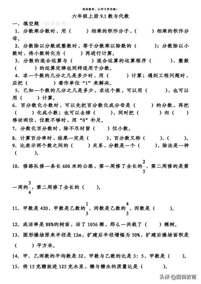
一、填空题
1、分数乘分数时,用(分子)相乘的积作分子,(分母)相乘的积作分母。
2、分数除以分数或整数时,等于分数乘以除数的(倒数);分数除以小数时,将小数转化为(分数)再进行计算。
3、分数的混合运算与(整数)混合运算的运算顺序(相同),整数(乘法)的运算定律也同样适用于分数。
4、求一个数的几分之几是多少时,用(乘法)计算;遇到工程问题时,应把(工作总量)看作单位“1”来解决。
5、已知一个数的几分之几是多少,求这个数,可以用(方程),也可以用(除法)计算。
6、百分数化小数时,可以先把百分数化成分母是(100)的分数,再把(分数)化成小数;也可以去掉(百分号),同时把(小数点)向(左)移动两位,位数不够时,用“0”补足。
7、分数化百分数时,除不尽时留(三)位小数。
8、计算百分率时,结果一定是(百分数),百分数又称(百分率)、(百分比)。
9、比表示两个数之间的(倍比)关系,分数是一个(数),除法是一种(运算)。
10、修路队修一条长600米的公路,第一周修了全长的52,第二周修的是第一周的43,第二周修了全长的(103)。
11、甲数是420,甲数是乙数的31,丙数是乙数的34,丙数是(1680)。
12、成活率是88%的树苗,活了1056棵,那么一共栽了(1200)棵树。
13、圆形操场原来半径是12m,扩建后半径增幅为50%,扩建后操场面积是(1017.36)平方米。
14、甲、乙两数的平均数是32,甲数与乙数的比是3:5,甲数是(24)。
15、将15克糖放进125克水里,糖与糖水的质量比是(3:28)。
二、选择题
16、今年果农收获的水果比去年多101,今年果农的收获相当于去年的(C)
C、1011
17、一根绳子剪去4米正好剩下31,这根绳子全长是(B)米。
B、12
18、去年植树节同学们种了一批成活率为88%的树苗,其中未成活的树苗共有24棵,成活了(C)棵树苗。
C、176
19、某件商品降价40元,原价160元,降价幅度为(A)。
A、25%
20、任何非0自然数乘以0.4,所得的商与原数的比是(A)。
A、5:2
三、应用题
21、3200×(1+50%)=4800(件)
答:其他陶俑有4800件。
22、(43-163)=169 63÷169=112(km)
答:甲、乙两地相距112km。
23、3×10=30(平方米)30×52=12(平方米)30-12=18(平方米)
18×32=12(平方米)18×31=6(平方米)
答:种植黄瓜为12平方米,种植茄子为6平方米。
(此处已添加圈子卡片,请到今日头条客户端查看)
