cet4考试时间(cet4考试时间2022)
根据贵州省招生考试院发布的《2022年贵州省招生考试院各项考试时间安排》获悉,2022年英语四六级笔试时间为6月11日、12月10日,口语考试时间为5月21日-22日、11月19日-20日。
报名方式:
本次报名仍将全部采用网上报名。具体报名时间和报名网址请大家关注所在院校通知。
参加四六级考试的考生请在规定的时间内,按所在学校规定时间登陆CET全国网上报名系统(完成资格审核、笔试报名缴费。
报考资格:
四级考试:考生须为已经修完大学英语四级课程的全日制普通高等教育本科、研究生在校生或全日制成人高等教育本、专科在校生。
六级考试:考生须修完大学英语六级课程且参加大学英语四级考试成绩达425分以上(含425分)或2010年6月以前已获得四级证书的全日制普通高等教育本科、研究生在校生和全日制成人高等教育本、专科在校生。
报名手续:
1.请勿必填写准确身份证号,后签名确认。
2.提供蓝底一寸照一张,身份证复印件一张。
收费标准:
口试报名费每人每次50元;笔试报名费用各地不同,一般在20-40元之间,详见各高校通知。
附1:英语四六级考试流程
英语四级考试流程
8:30——9:00考生入场(迟到考生禁止入场)
8:40——9:00试音时间
9:00——9:10发答题卡1、2及试题册(听力之前试题册不允许翻阅)
9:10——9:40写作部分,作文题目在试题册背面
9:40——10:05听力部分
10:05——10:10收答题卡1(期间不允许答题)
10:10——11:20其他部分
11:20全部考试结束,收答题卡2及试题册
(具体考试流程请以考场考试指引为准。)
英语六级考试流程
14:30——15:00考生入场(迟到考生禁止入场)
14:40——15:00试音时间
15:00——15:10发答题卡1、2及试题册(听力之前试题册不允许翻阅)
15:10——15:40写作部分,作文题目在试题册背面
15:40——16:10听力部分
16:10——16:15收答题卡1(期间不允许答题)
16:15——17:25其他部分
17:25全部考试结束,收答题卡2及试题册
(具体考试流程请以考场考试指引为准。)
附2:英语四六级笔试内容
2022年英语四级笔试内容
2022年英语六级笔试内容
附3:英语四六级口试内容
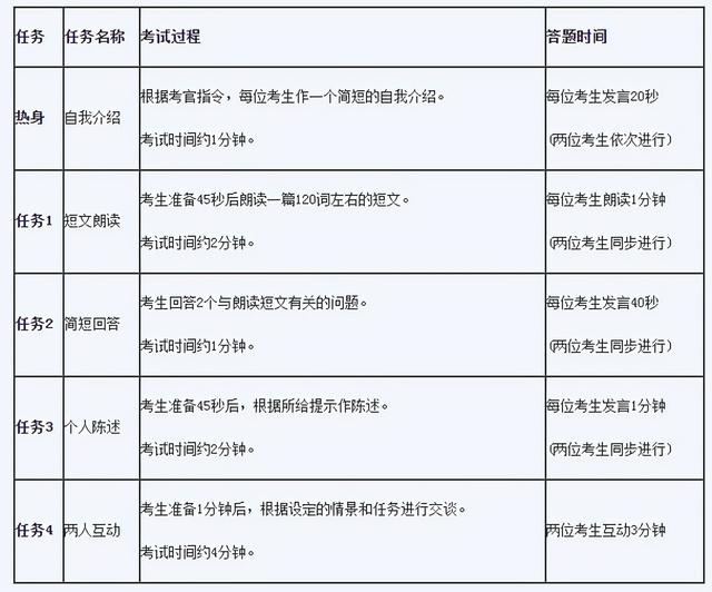
2022年英语四六级口试内容
大学英语四、六级口语考试主要考核学生的英语口头表达能力,具体为:就熟悉话题进行比较流利的会话能力;表达个人意见、情感、观点的能力;陈述事实、理由和描述事件的能力。考试采用计算机化考试。考生在计算机上进行考生与模拟考官、考生与考生之间的互动。请提前登录全国大学英语四、六级考试网站,熟悉考试流程。考试内容及时间分配如下表所示:
2022年英语四级口语内容及流程
2022年英语六级口语内容及流程
