公司内部管理制度(公司内部管理制度有哪些)

2022-04-24 03:46:42 来源:

公司内部管理制度(公司内部管理制度有哪些)

阅读前请点击右上角"关注",为你升级知识体系,打造商业思维,做自己的CEO。

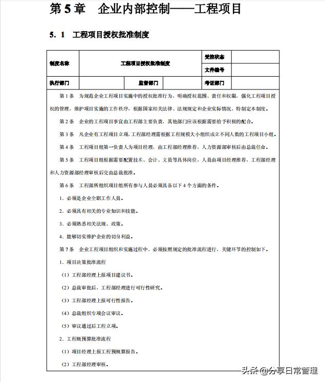
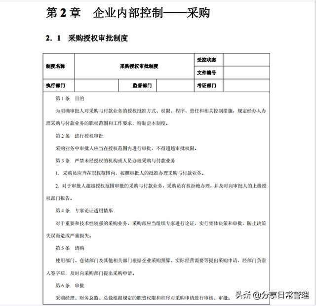
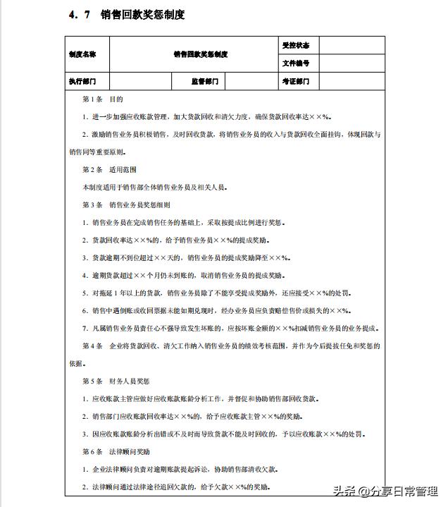
企业内部控制管理制度 流程手册 实施细则汇编【共三个分册,含130个内控制度 118条内控流程 110份内控细则:

目录

第一册:企业内部控制管理制度汇编

第二册:企业内部控制流程手册

第三册:企业内部控制实施细则手册

文章篇幅有限,这里就不一一给大家展示了,有需要的朋友可以找我索要。

文件获取方法:点赞+转发后,私发“666”。