高中生物(高中生物知识点总结)
高中生物知识点繁多,概念也多,很多同学经常会因为知识点记忆不深刻而丢分,甚至不知道自己欠缺在哪里,盲目的背诵,毫无成效!
那么在这样的情况下同学们就要看看自己平时的学习方法是不是不对,时间规划好了没有,盲目背诵,既浪费时间也没有成果。
今天学姐给大家准备了一份高中生物课本概念的集锦,可以帮助同学们记忆背诵,差缺补漏,平时不明白或者记忆不准确的可以做重点标记。
同学们需要电子版打印的可以私信学姐:高中生物概念大全,就可以了。
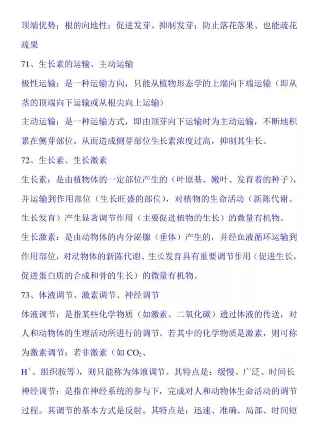
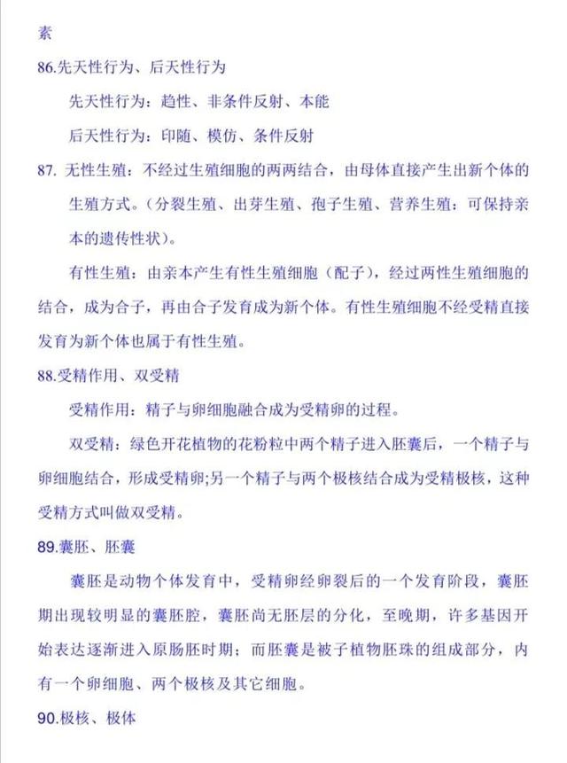
另外同学们在背诵概念的时候一定要把自己不会的,常考的做重点标记,功夫不负苦心人,好记性也要经常回过头温习,千里之行始于足下,愿同学们都能够取得好的成绩,希望学姐这份资料都可以帮助到你们。
