实习报告模板(实习报告范文3000字)
会计毕业的同学们都知道这个会计实习报告。会计实习报告有这几个:周记、日记、总结
最近表妹开始写实习报告,在实习的表妹,根本没有时间写这个实习报告啊??
天天听她说一堆凭证没折,还有各种小工作没做完,根本没时间啊。
我就帮她整理了很多会计实习报告的模板,25套哦。各种会计毕业生都有的,直接套用即可,太实用了!!!
会计实习报告第1套:
会计实习报告第2套:
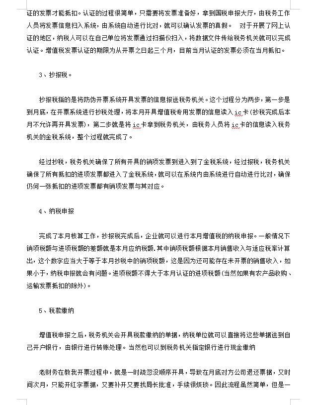
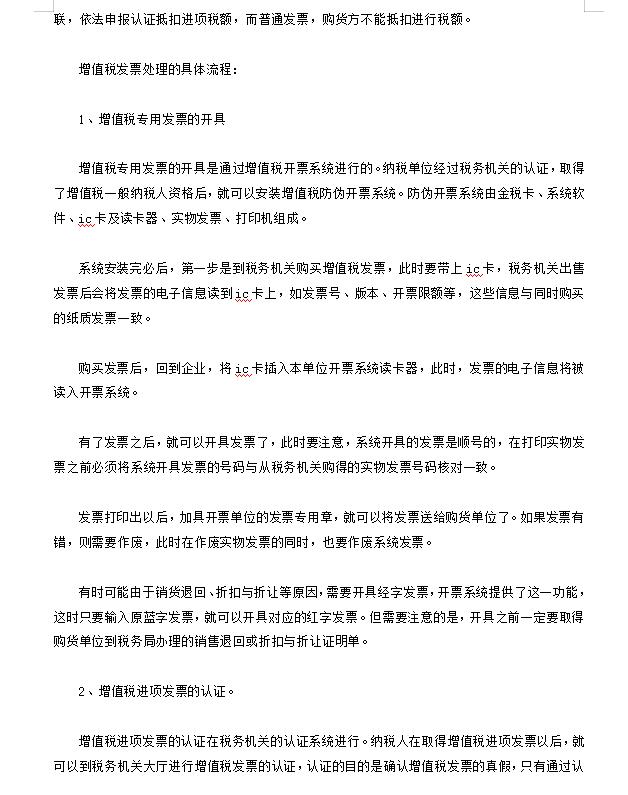
核算会计实习报告
财务会计专业实习报告
…还有剩余的20多套,篇幅原因就不给大家展示了,想要领取完整版的模板可以按照下方的操作进行领取哦。
