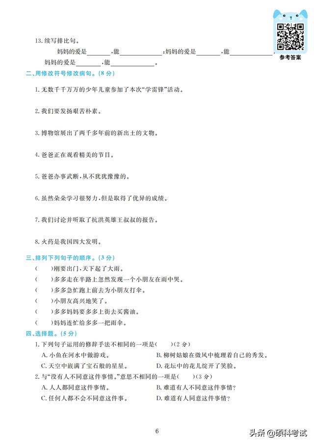
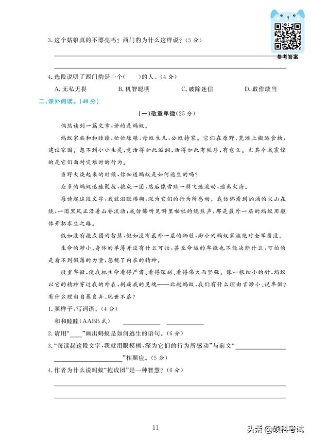
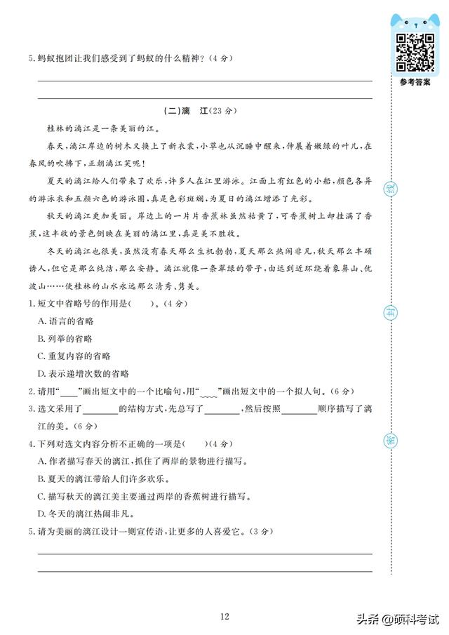
四年级期末试卷(小学语文四年级期末试卷)

2022-04-22 12:48:22 来源:

四年级期末试卷(小学语文四年级期末试卷)

四年级的孩子正处于向青少年过渡的儿童期的后期阶段,大脑发育正好处在内部结构和功能迅速发展和完善的关键期,孩子的学习能力和情感能力快速发展,是培养学习能力和情感能力的重要时期。

接下来老师整理好了,部编版四年级上册语文:字、词、句、阅读训练、作文,专项测试精品卷(4套,附答案)检查孩子四年级上学期的学习情况,收藏好!