2022年硕士研究生招生变化
01 招生章程中的变化
1.调整法律(法学)专业学位的报考条件:报名参加法律(法学)专业学位硕士研究生招生考试的人员,增加“获得法学第二学士学位的可报考法律(法学)专业学位”。
2. 学制调整:“物流工程与管理”学制由2年改为3年。
3. 研究生奖助政策调整:奖学金覆盖比例改为60%,各等级奖学金金额相应调整,调整后的奖学金标准见下表:
4.研究生培养和住宿校区调整:暂定数学与统计学院、法学院、传媒与设计学院等3个学院的研究生在北京工商大学良乡校区进行培养和住宿,其他12个学院在阜成路校区(以入学通知为准)。
02 招生专业目录中的变化
1. 招生专业调整
|
学院 |
原招生专业代码和名称 |
现招生专业代码和名称 |
|
|
食品与健康学院 |
086000生物与医药 |
086003食品工程 |
|
|
轻工科学技术学院 |
085600材料与化工 |
085606轻化工程 |
|
|
086000生物与医药 |
086001生物技术与工程 |
||
|
化学与材料工程学院 |
085600材料与化工 |
085601材料工程 085602化学工程 085606轻化工程 |
|
|
人工智能学院 |
085400电子信息 |
085406控制工程 085410人工智能(新增) |
|
|
085500机械 |
085501机械工程 085509智能制造技术(新增) |
||
|
无 |
085601材料工程(新增) |
||
|
计算机学院 |
085400电子信息 |
085404计算机技术 085411大数据技术与工程(新增) 085412网络与信息安全(新增) |
|
2.会计专硕招生结构调整,扩大非全日制招生计划
|
学习形式 |
2021年 |
2022年 |
|
全日制 |
1.共招生76人,其中专项10人 2.不接收推免生 |
1.共招生28人,18人用于接收推免生,10人用于接收专项计划考生。 2.不再接收非专项计划的统招生。 |
|
非全日制 |
共招生22人 |
70人 |
3. 初试科目三调整
税务、国际商务、资产评估等3个专业学位初试科目三由原“数学三”调整为“396经济类综合能力”。
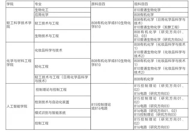
4. 初试科目四调整
03 参考书目中的变化
1. 新闻与传播专业学位的初试科目增加参考书目,“334新闻与传播专业综合能力”增加《新媒体实务》(第2版,中国人民大学出版社,黄河、刘琳琳),“440新闻与传播专业基础”增加了《新闻理论十讲》(修订版,复旦大学出版社,陈力丹)。
2. 新闻传播学初试科目“711新闻与传播综合”增加参考书目《传播理论:起源、方法与应用》(第5版,中国传媒大学出版社,沃纳.J.赛佛林、小詹姆土·W.卡德)。
3. 国际法商英语初试科目“807法律综合(国际法、合同法)”调整参考书目二,改为《国际公法学(第二版)》(高等教育出版社,《国际公法学》编写组)。
4. 旅游管理复试参考书目增加《基础旅游学(第4版)》(商务印书馆,谢彦君 著)、《旅游学术思想流派(第三版)》(南开大学出版社,邹统钎 等 著)。
来源丨招生就业处
编辑丨党委宣传部 吴慧中
学通社·新媒体中心 戈欣媛
【来源:北京工商大学】
声明:此文版权归原作者所有,若有来源错误或者侵犯您的合法权益,您可通过邮箱与我们取得联系,我们将及时进行处理。邮箱地址:jpbl@wccm.sinanet.com
