浙江二级建造师缴费(浙江二级建造师报名费用)
二级建造师报名要社保吗?哪些省份有社保要求?社保补缴能报名二建吗?相信很多考生都不太清楚这些问题,关于二建社保要求,直接影响到大家能否顺利拿到证书、注册证书,因此,大家在报名前是需要花一些时间了解一下。
1、二级建造师报名要社保吗?
众所周知,二级建造师报考是有工作年限要求的,具备工程类或工程经济类中等专科以上学历并从事建设工程项目施工管理工作满2年的人员可报名。近年来,报考二建的考生越来越多,有些省份为了防止考生们在工作年限上造假,要求报考人员提供社保证明。因此,部分省份报名二级建造师是要求有社保的!
2、哪些省份报考二建有社保要求?什么时候查验?
以下为各省市二级建造师社保要求一览表,大家可以清楚的了解到哪些省份有社保要求,在什么时候查询社保。
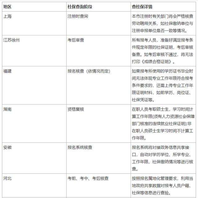
二级建造师社保要求一览表
分析:
①截止目前,报考二级建造师,上海、江苏徐州、福建、湖南、安徽、河北、贵州、青海、辽宁大连、山东烟台和临沂10省市明确要求要有社保,其他省份报考无社保要求。至于其他省市后期是否需要社保,请大家以最新的考务通知要求为准。
②二级建造师报名社保查验时间不统一,大多数是在报名和资格审核时核验,还有些贯穿考前、考中、考后,个别查验社保是在注册的时候。
③针对报名社保要求严格的省份,如果大家不符合报名要求,请慎重报考,以免造成不必要的麻烦。
3、自己交的社保能报名二级建造师吗?
自己单独缴纳的社保是不能报名二级建造师考试的。自己交社保不能考二建。报考二级建造师的人员必须要有单位缴纳的社保,不接受个人缴纳社保(农保)人员报考,正在缴纳社保的单位跟报名系统内填写的现工作单位必须一致,如果不一致是不能报考的。
4、社保补缴能报名二级建造师吗?
社保补缴也是不能报名二级建造师的。很多省份明确要求,二级建造师资格审核时,报名所用单位和社保缴费单位必须一致。
