二级建造师报名承诺书(二级建造师报名承诺书怎么填写)
近日,中国人事考试网发布了专业技术人员职业资格考试报名办事指南,其中明确了2022年建造师考试报名告知承诺制办理相关事项。
那么究竟什么是告知承诺制?选择告知承诺制还是不选择承诺制?虚假承诺有什么后果?下面就一起来看看~
一、什么是告知承诺制?
其实,“告知承诺制”就是指考生要对报名条件作出承诺。在报名初始环节不需要接受考前现场资格审查,报名成功后直接参加考试。考生对自己网上报名时所填写信息的真实性,完整性负责。
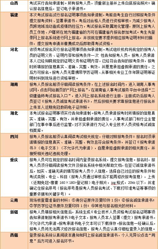
二、哪些地区需要“告知承诺制”?
从2021年开始,河北、陕西、江西、上海、广东、浙江、湖北、湖南、福建、青海、四川、西藏、海南、安徽、广西、河南、辽宁、重庆、新疆、内蒙古、宁夏等地二建报名开始实行“告知承诺制”,考生可选择报考承诺制进行报考,2022年预计将有更多地区实行告知承诺制。
三、不选择“告知承诺制”可以吗?
有很多小伙伴对“告知承诺制”心存疑惑,他们认为不选择“告知承诺制”是不是也可以?
如果不选择的话,网上报名审核是不通过的,需要线下进行现场审核。
以浙江为例,浙江二建考试必须选择报考承诺,完成报名后由系统进行审核;但如果不选择承诺制,则可能由官网进行人工审核,其中区别可能在于:选择了承诺制可在网上直接完成报名,不选择承诺制则由人工审核或审核不通过,需要进行补充材料再进行审核。
其中,特殊情况依然需要线下审核查验。
四、报考人员如何签署“告知承诺制”?
报考人员在全国专业技术人员资格考试网上报名服务平台报名时,须客观准确完整地填报相关信息。系统自动生成《专业技术人员资格考试报名证明事项告知承诺制报考承诺书》电子文本,报考人员本人签署(提交)报考承诺书,不允许代为承诺。报考承诺书电子文本可以下载保存。
如果出现已作出承诺,但报名时在线核查状态为“未通过”或“需人工核查”的2类考生的报考资格实施在线人工核查。
核查中如需补充提交必要的证明材料,考生须按照报名所在地人事考试机构要求及时在线补交。
(一)在核查或日常监管中发现报考人员不符合本考试报名条件的,考试报名无效;取得成绩的,当次全部科目考试成绩无效;取得资格证书或者成绩证明的,资格证书或成绩证明无效。
(二)报考人员应接受并配合各地市人事考试机构的核查。打印准考证前,报考人员未按要求接受核查的,考试报名无效,不予办理准考证;考试结束后,报考人员未按要求接受核查的,当次全部科目考试成绩无效。
五、虚假承诺有什么后果?
(1)考试前,考试组织机构在核查中发现报考人员不符合报考条件的,给予其考试报名无效的处理,已缴费用不予退还。
(2)考试后,考试组织机构在核查或者日常监管中发现报考人员不符合报考条件的,取得考试成绩的,当次全部科目考试成绩无效;取得资格证书或者成绩证明的,资格证书或者成绩证明无效。
(3)报考人员有提供虚假证明材料或者以其他不正当手段取得相应资格证书或者成绩证明等严重违纪违规行为的,按照《专业技术人员资格考试违纪违规行为处理规定》(人社部令第31号)第十条、第十二条处理。
(4)报考人员涉嫌犯罪的(包括但不限于伪造、变造、买卖国家机关公文、证件、印章,伪造公司、企业、事业单位、人民团体印章等),依法移送公安机关。
如果你对“告知承诺制”还有疑问,可在评论区或私信老师详情咨询。
