2014二级建造师缴费(二级建造师考试缴费)
有朋友问,他已经按照最低基数缴纳了养老保险14年时间,是不是最后一年再选择300%缴费,养老金就会更高?
我们的养老金计算公式实际上是这样计算,主要包括基础养老金和个人账户养老金两部分构成。这两部分都能够反映出多缴多得和长缴多得的激励性。
不过,如果最后一年按照300%基数缴费,实际上相当于我们按照60%基数缴纳五年的费用。让我们比较一下,按照养老金计算公式,60%基数缴费19年和最后一年按300%基数缴费,养老金哪个高?
首先,基础养老金部分。
基础养老金等于退休上年度社会平均工资×(1+本人平均缴费指数)÷2×缴费年限×1%
还有一种说法是,基础养老金等于(退休上年度社会平均工资+本人指数化缴费工资)÷2×缴费年限×1%。
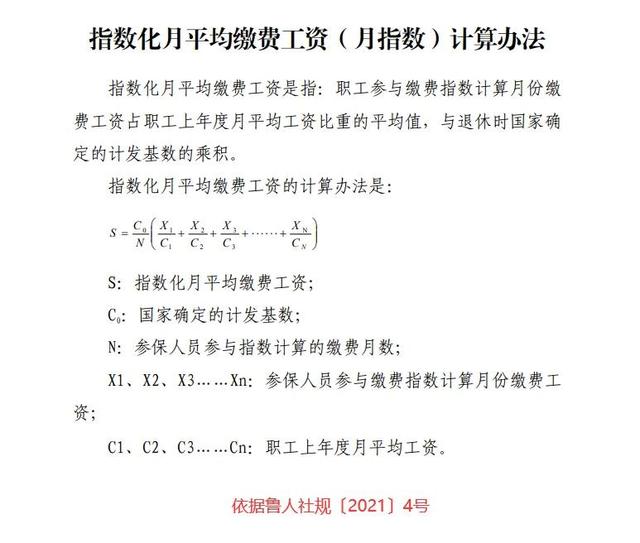
指数化月平均缴费工资可以表述为,职工参与缴费指数计算月份的缴费工资,占职工上年度月平均工资比重的平均值,退休时与国家确定的计发基数的乘积。
实际上本人的指数化月平均缴费工资=退休当年国家确定的计发基数/参保人员参与指数计算的缴费月数×每一个月(缴费月基数/职工上年度月平均工资)的平均值。一般也是在0.6~3之间。
如果说始终按照60%基数缴费,平均缴费指数一般就是0.6,这种情况这种情况下缴费19年就可以领取15.2%的退休上年度社会平均工资的基础养老金。
如果说前面14年,缴费档次始终是60%,最后一年是300%,最终得出来的平均缴费指数是0.76,最终结果是13.2%的退休上年度社会平均工资。
退休上年度社会平均工资,现在一般也称为国家规定的计发基数。2020年山东省是6573元,广东省是7860元,北京市是9910元,各个地方根据发展程度不同,计发基数差别也很大。如果按照计发基数7000元计算,缴费年限19年领取的养老金会多出140元。
当然相对于60%基数缴费15年,领取的基础养老金只有12%的社平工资。最后一年按300%基数缴费,提升了基础养老金84元。
第二,个人账户养老金。
个人账户养老金等于退休时个人账户的余额除以退休年龄确定的计发月数。
如果说我们最后缴费五年的缴费基数始终保持不变,这种情况下的300%基数缴费一年,才相当于我们60%基数缴费5年的费用。
记入养老保险个人账户的余额,都是按照缴费基数的8%计算的。如果说300%基数是2.1万元,60%基数则是4200元。
4200元缴费60个月,每月记入个人账户336元,最终记入个人账户20160元。
如果是按21,000元基数缴费12个月,每月记录个人账户1680元,12个月实际上也是20,160元。
从这个角度讲,我们可以看出个人账户养老金高低,长缴费年限和高基数缴费并没有区别。
综合来看,按照养老金计算公式分析,国家是更加鼓励大家长时间缴费,因此缴费时间越长更划算。
至于高缴费基数,实际上是在缴费时间相同的情况下,又想领取较高的养老金,只能选择的一种方式了。
高基数缴费并不是不划算,只是相对于60%基数缴费,性价比低一点而已。想想国家为什么限制大家最高只能以300%基数缴费就明白了。主要还是为了防止参保人领取的养老金过高,对于养老保险系统产生不确定的风险。
