今日,上海音乐学院发布了2022年研究生招生简章,将于10月5日-10月25日期间开始进行报名。
上海音乐学院(Shanghai Conservatory of Music),简称“上音”,是上海市人民政府举办,是中华人民共和国文化和旅游部与上海市人民政府共建的全日制高等专业音乐(艺术)院校,世界一流学科建设高校,上海市高水平地方高校建设学校,欧洲音乐学院联盟成员,环太平洋音乐学院联盟成员,入选国家建设高水平大学公派研究生项目、国家文化创新工程项目、中国政府奖学金来华留学生接收院校、上海市外国留学生政府奖学金院校、全国社会艺术水平考级跨省市考级单位。
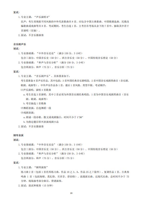
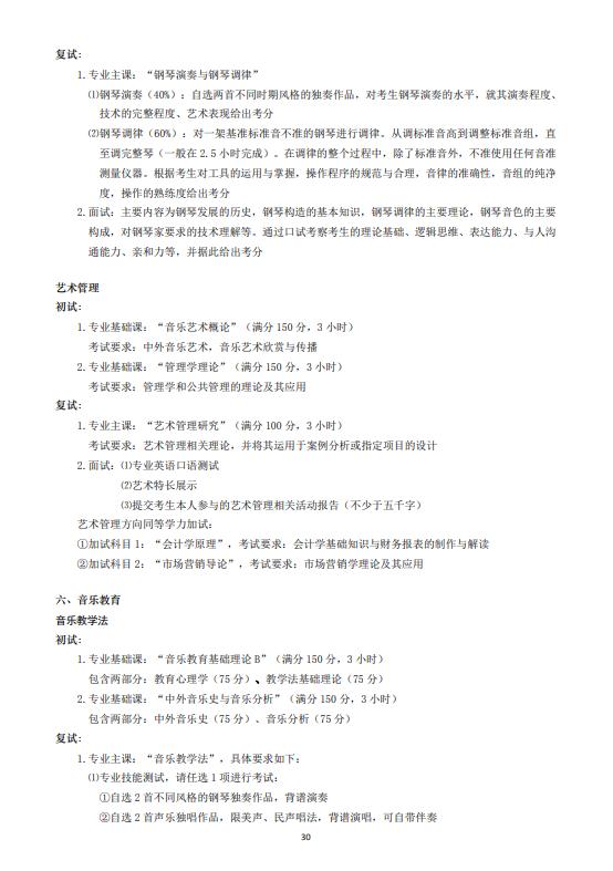
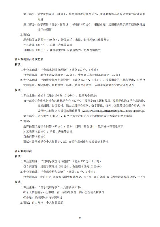
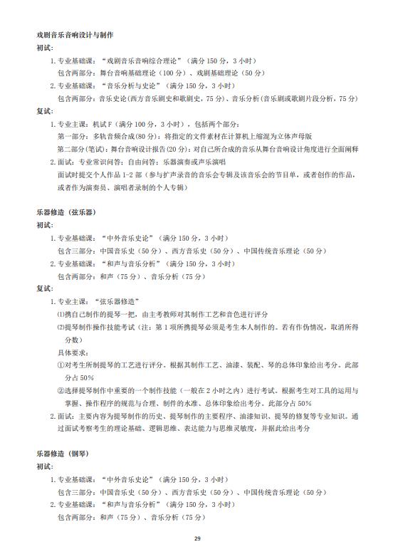
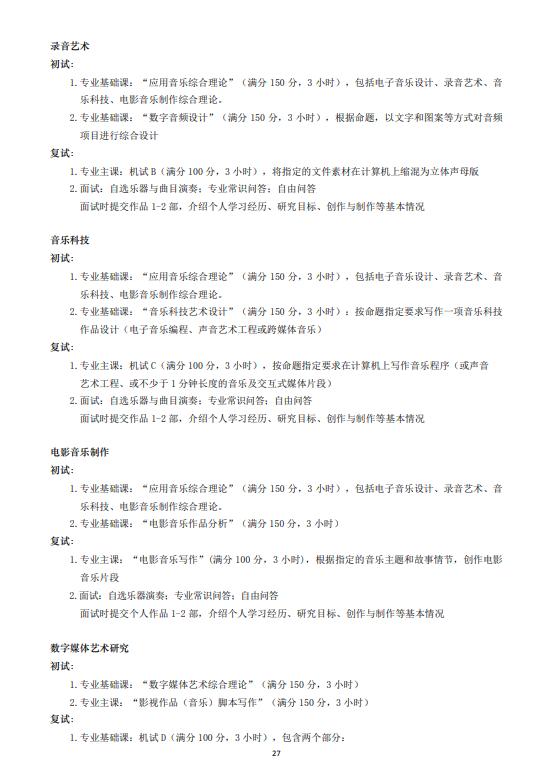
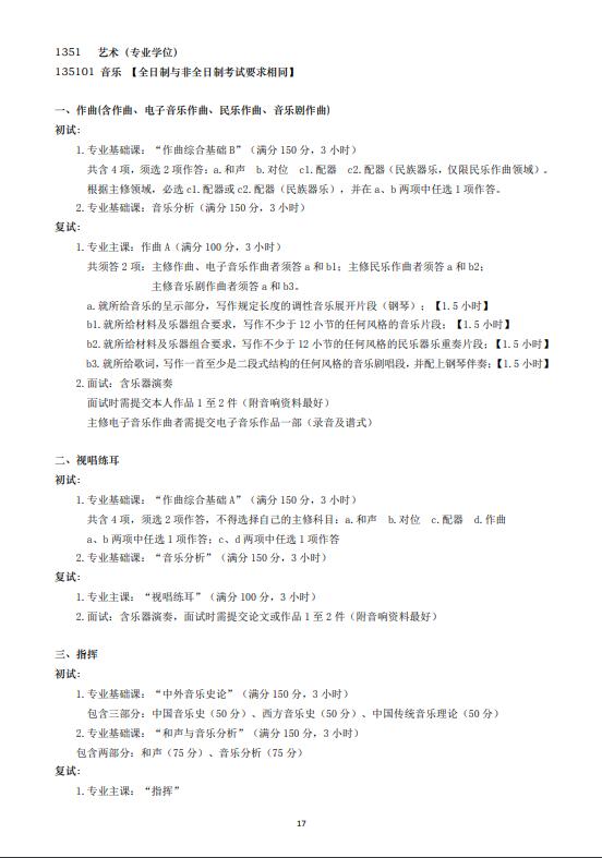
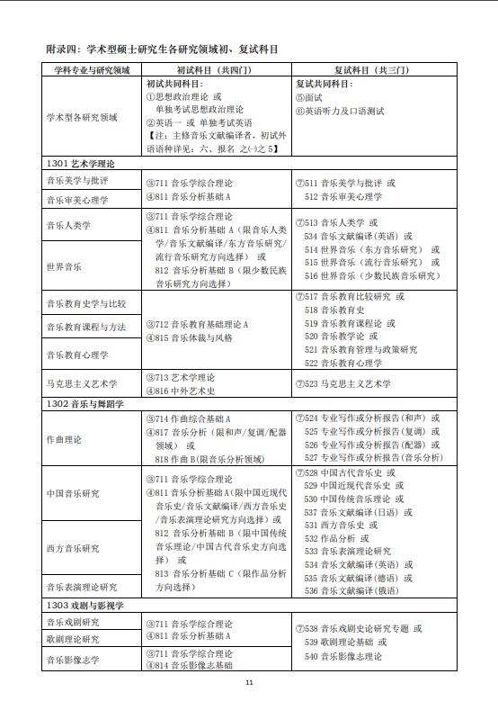
上海音乐学院研究生招生专业全面,包括了学硕和专硕两种,同学们可以酌情进行报考。
以上就是2022年上海音乐学院研究生招生的所有信息啦,今年考研的时间为12月25日、12月26日,希望考生们可以合理安排复习时间,并能在考试中取得好结果~
