日前,教育部网站公布《2020年全国教育事业发展统计公报》的数据中显示,研究生招生110.66万人,比上年增加19.00万人,增长20.74%。其中,博士生11.60万人,硕士生99.05万人。随着研究生的扩招,其培养方式也发生了一些新的变化。
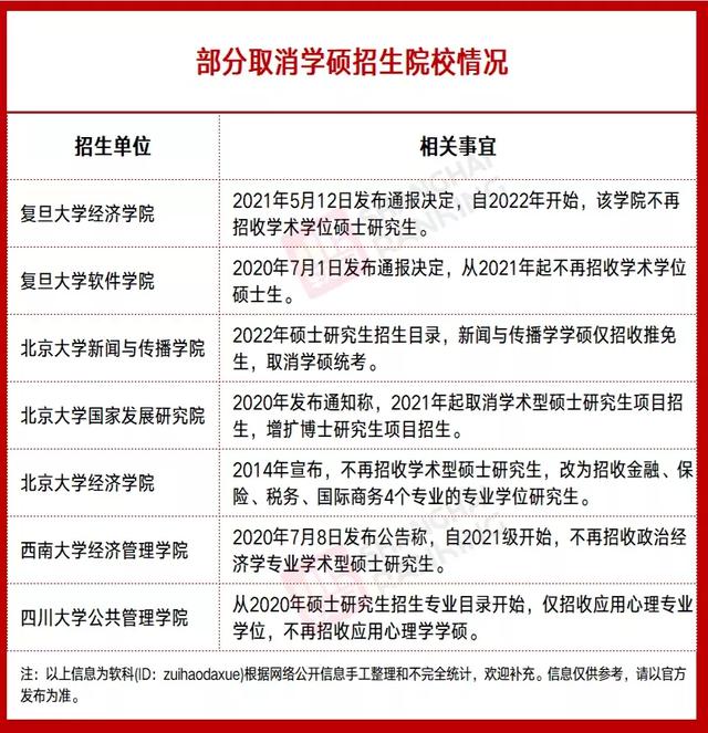
随着我国研究生教育朝前大步迈进,新事物不断出现。新一个十年的研究生培养体系,也将和人们以往的认知大不相同。2021年5月12日,复旦大学网站声明,复旦大学经济学院自2022年开始不再招收学硕研究生。专硕学制两年改三年、多校应用型专业“全日制”改“非全日制”更是一声惊雷,一场研究生人才培养战略改革正波澜暗涌。
若说谁能置身其中有惊无险,当属那些开局便坚定立场、站在“应用型人才股”大后方的考生们。
作为博士和科研人员的“预备役”,学术型硕士较长的学制与不够鲜明的就业导向,始终使其处在略显尴尬的位置。随着各大高校直博体系遍地开花,和专业型硕士培养规模的不断扩大,许多高校的学硕招生开始收窄,乃至彻底“退场”。
“尴尬地位”与之相似,逐渐走下历史舞台的,还有部分专业的“全日制研究生”。
专硕扩招,学硕让步
学硕以学术理论,科研、研究为主,但硕士受到的科研培训已不能满足科研,需要继续读博。而学硕不可能都读博,只能毕业后改行做其他工作。专硕相对前者而言,职业针对性强,更加注重培养适应特定行业或职业实际工作需要的应用型高层次专门人才。未来高层次研究人才将主要以博士教育为主,硕士生培养将主要以应用型人才,即专业硕士为主,因此专硕发展空间巨大。
2021年7月26日,教育部官网发布了2020年学位授权审核公示结果,在新增1500多个硕士点中,专硕点占了1115个,比例高达70%以上。再联想到2020年9月30日,教育部印发的《专业学位研究生教育发展方案(2020-2025)》:到2025年,硕士专业学位研究生招生规模将扩大到硕士生招生总规模的2/3左右。可以预见,研究生教育的风向将持续吹往专业学位硕士研究生!
自改革开放以来,学硕研究生不断扩充,加之高校教师需博士学位作为门槛,导致毕业学硕生大都不能继续从事科研工作,而专硕生适应国家发展需要,近年大幅增招。
实际上,不止专硕成为扩招的主力军,博士专业学位研究生规模也正逐渐扩大。种种人才培养的战略调整都指向一个终点——高层次应用型人才,亟待加码!
值得注意的是,在4年前,专硕的人数就超过了学硕。如今,国家政策对专硕的倾斜,也让越来越多的高校对招生计划进行了相应的调整。
此外,职业教育也成为国家大力发展的对象,产教融合、校企合作成为高校人才培养的重点。“职教二十条”、“双高计划”相继出世,山东、安徽、江苏为代表的全国27个省市区地方普通本科高校纷纷向应用型转变,开展本科层次的职业教育探索,与研究型大学遥相对应。
图源:论文《地方普通本科高校向应用型转变试点五年回顾与思考》
应用型本科、专硕、专博,共同构成应用型人才培养的金字塔。显然,我国应用型人才培养已全面起步,并以愈加完善的培养体系,探索“应用型人才”这块充满未知而又亟待挖掘的处女地。而学术型人才培养则在研究生教育的阵地上不断让步,可以预见其未来占比将越来越低。
随着专硕逐渐变得热门,社会也开始关注到专硕的培养存在很多问题。比如,一些学校似乎都缺少合理的规划,专硕学习年限做出调整,学习年限延长。
日前,河北师范大学发布通知:2022年起,教育硕士专业学位类别下小学教育、学前教育、职业技术教育等7个专业(领域)培养年限拟调整为三年。河北师范大学研究生院相关负责人接受《光明日报》采访时表示,“这是大势所趋。”
截至目前,包括哈尔滨工业大学、中南大学、华中科技大学、郑州大学、河海大学等在内的多所“双一流”高校,均明确延长一部分专业型硕士培养年限。
哈尔滨工业大学2022年硕士研究生报考须知
而在中国传媒大学的研究生教育改革中,针对专硕教育,在原本“双导师”的基础上进一步升级,将建立“1+1+1”模式专硕导师组工作制度,即:专硕导师组配备1名专硕导师、1名学硕导师和1名业界兼职导师,革新专硕培养模式,以解决专硕和学硕培养同质化现象严重的问题。
部分院校全日制停招
与学硕面临同样境况的,是全日制研究生。近年来,不少高校发布停止部分专业的全日制研究生。
在国家政策的倾斜下,越来越多的高校调整招生计划,部分专业大幅扩招甚至是只招“非全日制”研究生。
并且教育部在《关于统筹全日制和非全日制研究生管理有关工作答记者问》中强调:全日制和非全日制研究生实行相同的考试招生政策和培养标准,其学历学位证书具有同等法律地位和相同效力。
尽管同样需要经过严格的考试筛选,但由于非全日制研究生大多“非脱产”,需要兼顾工作与学习,也因此,非全日制研究生饱受着大众的审视和质疑:“半工半读”出来的研究生,靠谱吗?为了消除大众对“非全”的“隐形歧视”,研究生培养质量成了高等教育发展的重中之重。
非全日制教育,是实现终身教育迈出的郑重第一步。对于高校而言,尽快提高非全日制研究生培养质量,明确非全日制研究生的培养目标与特色,已是必行之举。
“职业性”的砝码,时代洪流的必然
根据《2020年全国教育事业发展统计公报》,全国各类高等教育在学总规模4183万人,高等教育毛入学率54.4%,我国已从高等教育大众化正式进入普及化阶段,培养多层次多类型人才已经成为时代所需。
纵观近年来我国专业学位研究生的迅速发展,其背后既透露了我国高等教育人才培养理念的转变,也反映了我国腾飞的产业对高层次专业技能人才的求贤若渴。
“学术型”人才,难做学术
目前,多数学生的深造目的是为了未来的职业发展。事与愿违,由于年龄、个人能力(博士毕业真的很难)、经济条件和家庭生活等各种因素,很多硕士研究生毕业后选择不再继续读博,其中不乏很多学术型硕士研究生。
大量学硕研究生不再攻读博士,没有按照既定的目标成为学术型人才,这违背了学硕设立的初衷。根据中国教育在线《2021年全国研究生招生调查报告》,超半数考生的读研目的是为了提升自己的知识水平、能力以及就业竞争力。
即使是学术型人才,进入高校从事研究性工作比例也有所降低。高校事业编取消、“非升即走”的聘用制度等导致高校入职难度层层升级,学术型硕士不读博、博士考公或者涌入中学教师岗的现象层出不穷。能在高校研究型工作领域一路“绿灯”的人才少之又少,甚至在非名校毕业的研究生面前写着大大的“此路不通”。
越来越多的学术型人才可直接跳过或缩短硕士研究生节点上所花费的时间,通过直博、本博贯通、硕博连读等方式成长,而专硕、专博学位点以及其所花费的时间和资源则逐渐增加,用以满足学生的职业发展需要。
应用型人才,真的“有用”!
另一方面,我国产业的高质量发展,对高层次应用型人才需求迫切。
据清华大学教育研究院副教授王传毅介绍,有数据显示,以大数据、人工智能、云计算等为代表的新一代信息技术产业,人才缺口有150万。到2050年,人才缺口将达到950万。其中,我国经济社会发展对专业学位研究生的需求尤其旺盛。
参考美国较为成熟的专业学位研究生培养模式,其以市场为导向培养专业人才,并与职业资格认证之间建立有效链接,既保障专业学位研究生教育的基本质量和就业人员的专业能力和水平,使毕业生在高校向产业的过渡中无缝衔接,也能降低产业后期人才培养成本、使人才成长速度更快。
可以说,培养专业学位研究生应是高校理论基础与产业实务运用的双向奔赴,产出的人才既具备扎实广博的专业知识基础,又能“到岗即用”。也正是由于专业型学位研究生教育与产业实践密切相关,“职业性”也就成为了贯穿专业学位研究生培养的主要线索,成为高层次应用型人才培养“破题”的关键。
从中也可以看出,专硕和学硕最大的区别就是一个偏应用,一个偏理论,专硕更适合毕业后直接就业,学硕更适合继续读博深造。这也是当初分设专硕和学硕的初衷。
2020年,我国硕士研究生招生首次突破100万人大关,其中学硕研究生的数量约为40万人。
同年,我国的博士招生为仅有10余万人,学硕研究生最终选择读博的大概还不到三分之一。
因此,调整学硕和专硕的招生比例,适当减少学硕招生,非常有必要。
当然研究生招生标准的调整将对高校产生重大影响,要理顺数量与质量的关系。科研型研究生要求少而精,此次改革中研究生导师也有一个转型的过程,部分学硕导师将转为专硕导师,需要重新适应新的工作,因此无论导师还是学生都要适应形势的发展。
微信搜索“检索宝”并关注检索宝公众号可查看最新资讯。
来源:软科、青塔、科学网及网络。
