各位考生:
根据2020年全国硕士研究生招生考试考生进入复试的初试成绩基本要求,我校部分专业有缺额,欢迎广大优秀考生申请调剂至我校学习深造。现将有关信息公布如下:
一、调剂基本条件
(一)符合我校招生章程中各调入专业的报考条件(详见学校主页招生信息中《2020年硕士研究生招生章程》。请考生务必认真阅读章程内容,了解报考条件、报考类型、学制学费、在校管理和毕业就业等政策和规定)。
(二)符合调入专业(方向)的初试成绩要求和第一志愿报考专业要求(见附件)。
(三)初试科目与调入专业初试科目相同或相近。
(四)符合国家规定的其他调剂条件。
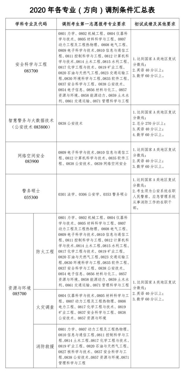
二、调剂专业缺额及调剂条件
三、调剂工作程序
我校接收的所有调剂考生,必须通过教育部指定的“全国硕士生招生调剂服务系统”(以下简称“调剂系统”)进行。主要程序为:
(一)发布调剂信息。我校在调剂系统和学校主页发布调剂专业缺额信息、调剂要求和系统开放时间等调剂信息。
(二)考生填报志愿。我校调剂系统开放时间为2020年5月20日00:00-5月21日00:00。考生在规定时间内登录调剂系统填报调剂志愿。由于我校各专业综合面试和外语听说测试环节在同一时间进行,调剂考生同一批次只能报考我校一个调剂志愿。我校设定调剂志愿锁定时间为36小时。锁定时间到达后,系统自动解锁,考生可继续保留所填志愿,等待我校受理意见,也可改填其他高校志愿。
(三)确定复试名单。我校对申请调剂考生进行审核,根据调入专业(方向)缺额数量,按照同一批次合格调剂考生的初试成绩,从高到低确定复试名单,并通过系统向考生发送复试通知。考生须在12小时内通过调剂系统接受或拒绝复试通知,逾期不确认者视为自动放弃复试资格。
四、调剂复试录取
调剂考生与第一志愿考生复试内容、标准和要求保持一致。学校将于5月下旬开展复试工作,复试录取相关内容等见我校《2020年硕士研究生复试录取办法》和《2020年硕士研究生复试通知》。
五、联系咨询方式
请有意向调剂的考生,将个人详细简历发送至cppuyzb@163.com及zgrmjc@163.com。
(一)联系咨询电话:0316-2068260
(二)邮箱:cppuyzb@163.com
(三)网址:http://www.wjxy.edu.cn
(四)微信公众号:中国人民警察大学
