二级建造师报考条件工程类专业(二级建造师报考条件工程类专业有哪些)
2018年二级建造师备考已经开始了,不少考生咨询二级建造师报考条件,尤其是专业是否符合报考这一问题。
那怎么才能知道自己的专业能不能报考二级建造师呢?
二建报考条件:
二级建造师报考条件一般如下,各省情况可能不同,请以所在省考务文件为准。
(一)凡遵纪守法,具备工程类或工程经济类中等专科以上学历并从事建设工程项目施工管理工作满2年的人员,可报名参加二级建造师执业资格考试。
(二)符合上述(一)的报名条件,具有工程(工程经济类)中级及以上专业技术职称或从事建设工程项目施工管理工作满15年的人员,同时符合下列条件的,可免试部分科目:
1、已取得建设行政主管部门颁发的《建筑业企业一级项目经理资质证书》,可免试《建设工程施工管理》和《建设工程法规及相关知识》科目,只参加《专业工程管理与实务》1个科目的考试。
2、已取得建设行政主管部门颁发的《建筑业企业二级项目经理资质证书》,可免试《建设工程施工管理》科目,只参加《建设工程法规及相关知识》和《专业工程管理与实务》2个科目的考试。
(三)已取得《二级建造师执业资格证书》的人员,可根据实际工作需要,选择《专业工程管理与实务》科目的相应专业,报名参加“二级建造师相应专业考试”,报考人员须提供资格证书等有关材料方能报考。
上述报名条件中有关学历或学位的要求是指经国家教育行政主管部门承认的正规学历或学位;
从事建设工程项目施工管理工作年限的截止日期为考试当年年底。
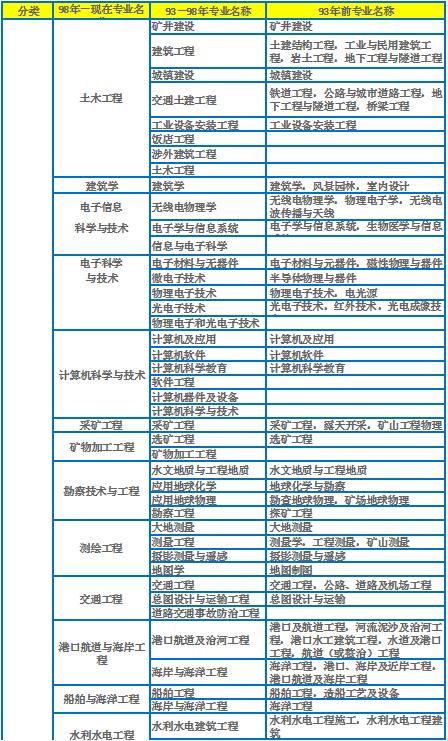
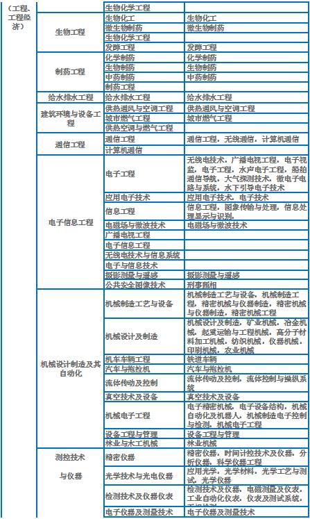
二建报考专业对照表
要想知道自己的专业是否符合报考条件,那就一定要参考二级建造师专业对照表了!
本表按教育部现行《普通高等学校高职高专教育指导性专业目录(2005年版)》编制。共涉及“土建施工类、工程管理类、建筑设计类、城镇规划与管理类、建筑设备类、市政工程类、房地产类、水利工程与管理类、机械设计制造类、自动化类、电子信息类、通讯类、环保类、机电设备类、公路运输类、铁路运输类、港口运输类、管道运输类、林业技术类、城市轨道运输类、水上运输类、民用运输类、资源勘查类、水利水电设备类、地质工程与技术类、矿冶工程类、矿物加工类、测绘类、材料类、能源类、电力技术、计算机类、安全类、广播影视类”等34类133个专业,其中本专业76个,相近专业57个。
专业对照表(高职高专)
怎么样,你能报考吗
关注“优路建造师”头条号
获取更多二级建造师考试信息、免费资料、免费课程
获取方式:点击优路建造师头条号菜单栏“备考资料”即可获得
