前台的工作内容(前台的工作内容和职责)
昨天看到组搞笑的图片,网友吐槽小区保安交房前和交房后的变化,不要太真实。
交房前保安年轻帅气,交房2、3年后4个保安6颗牙。从中可以看出,物业都知道,保安的形象可以影响业主对小区的印象,给人感觉这是一个高端小区,吸引用户来买买买。
对于我们培训机构,是同样的道理:前台就是门面,关乎到家长对校区的印象。甚至对整个校区的运营起着至关重要的作用。同时也是一个管理的窗口,包括对学生的管理,对部分老师所需要做的行政工作的安排和管理,还有排课等教务上的管理。另外前台是所有后勤保障的中心,前台接待的工作维持着整个学校的日常运营。
那么前台的工作职责有哪些些?我从岗位职责、工作流程、日常工作标准及量化标准和绩效管理4方面来讲。
1.前台工作职责
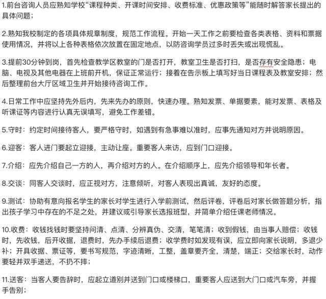
2.前台接待流程图
3.日常工作标准及量化细则
(每月总积分10分,本部门主管、校区巡查人员、校领导常规巡查或前台视频监控抽查中发现一次没做不到位,扣1分)
▌1、常规工作标准
▌2、前台大厅及咨询台卫生要求
▌3、上班时间要做到“十不准”
▌4、规范文明用语
1.与家长及学生对话或接打电话时必须用普通话。
2.凡询问家长及学生时要“请问”当头,凡需要家长及学生配合时要“请”字当头,凡未达到家长及学生满意时要说“对不起”。
3.坚持“三声”服务,即来有迎声,问有答声,走有送声。
4.熟练运用日常文明用语:
4
前台人员绩效管理办法示例
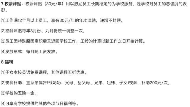
工资待遇结构:基本工资+绩效考核工资+招生奖金+全勤奖+校龄津贴+其他待遇
以上是前台的岗位职责及管理方法,如果你想了解教师、教务、市场人员的岗位职责以及考核方法,可私信我交流。
