考研成绩之后出来,可以说是几家欢喜几家愁。成绩比较理想的同学可以安心准备复试了,成绩不太理想的暂时也不要太失意。机遇永远留给有准备的你,学科教学(化学)专业考生需要考研调剂的,建议提前收藏!
一、学科教学(化学)专业调剂常识
1、学科教学(化学)调剂一定要与第一志愿专业相同或者相近,应在同一学科门类范围内。
研新生解读:原则上应在同一个一级学科下,即一志愿报考专业代码与申请调入专业代码前4位应一致,每个学校调剂的政策和要求不同,具体的调剂方法可以详看调剂第4部分调剂方法。
2、学科教学(化学)专业调剂初试科目与调入专业初试科目相同或相近,其中初试全国统一命题科目应与调入专业全国统一命题科目相同。
研新生解读:学科教学(化学)一级学科专业初试统考科目一般为政治、英语二这两门,其中专业课部分一般是教育综合、本专业学科教学/学科教学论等相关专业基础课程,有些调剂学校可能会要求与该校初试考试科目内容相同或相近,我们在调剂的时候要注意分辨。
3、初试成绩符合调入地区的初试成绩基本要求。
研新生解读:举例说明,第一志愿报考的是A区学科教学(化学)专业,如果想要调剂到B区,首先要符合B区学科教学(化学)国家线。报考B区学科教学(化学)专业,如果想要调剂A区学科教学(化学)专业,同时需要满足A区学科教学(化学)专业国家线。
4、重点关注目标调剂院校专业往年调剂信息及最新调剂政策
研新生解读:比如往年可调剂院校/专业、调剂录取的最高分、最低分、中位分,以及调剂人数,往年有调剂名额的院校今年一般也都会有,结合往年调剂成功考生分数及今年调剂政策来判断调剂可行性重点参考调剂方法部分;
二、接受调剂院校
天津:天津师范大学教育学部
河北:河北北方学院理学院
山西:山西师范大学教师教育学院、太原师范学院教育学院
内蒙古:内蒙古师范大学化学与环境科学学院、内蒙古民族大学化学与材料学院
辽宁:辽宁师范大学六盘水师范学院联合培养项目、渤海大学化学与材料工程学院、鞍山师范学院化学与生命科学学院
吉林:北华大学理学院、吉林师范大学化学学院、长春师范大学化学学院
黑龙江:哈尔滨师范大学化学化工学院、哈尔滨师范大学教师教育学院、齐齐哈尔大学化学与化学工程学院、牡丹江师范学院化学化工学院
上海:上海师范大学化学与材料科学学院
江苏:南通大学化学化工学院、江苏师范大学化学与材料科学学院、扬州大学化学化工学院(创新材料与能源研究院)
浙江:绍兴文理学院化学化工学院、温州大学化学与材料工程学院
安徽:安徽师范大学化学与材料科学学院、阜阳师范大学化学与材料工程学院、合肥师范学院化学与化学工程学院
江西:东华理工大学化学生物与材料科学学院、江西师范大学化学化工学院、赣南师范大学化学化工学院
山东:鲁东大学教育硕士教育中心、青岛大学化学化工学院
河南:河南大学化学化工学院、河南师范大学化学化工学院、信阳师范学院化学化工学院
湖北:湖北大学化学化工学院、黄冈师范学院化学化工学院
湖南:湖南科技大学化学化工学院、湖南理工学院化学化工学院
广东:华南师范大学化学学院
广西:南宁师范大学化学与材料学院
重庆:重庆师范大学化学学院、重庆三峡学院环境与化学工程学院
四川:西华师范大学化学化工学院
贵州:贵州师范大学化学与材料科学学院、黔南民族师范学院化学化工学院
云南:云南师范大学化学化工学院
西藏:西藏大学理学院
陕西:延安大学化学与化工学院、陕西理工大学化学与环境科学学院、宝鸡文理学院化学化工学院
甘肃:天水师范学院化学工程与技术学院
宁夏:宁夏大学化学化工学院、宁夏师范学院化学化工学院
新疆:石河子大学化学化工学院、新疆师范大学化学化工学院、新疆师范大学化学化工学院、喀什大学化学与环境科学学院、伊犁师范大学化学与环境科学学院
海南:海南师范大学化学与化工学院
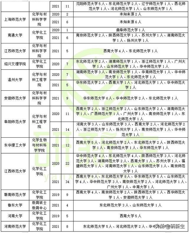
三、往年调剂录取情况
(此数据来源于研新生调剂系统)
温馨提示:由于数据较多,无法在此一一展现,只截取了近三年该专业(全日制)调剂数据,可在研新生调剂系统查看完整数据。
该数据由往年拟录取名单分析得出,往年调剂录取分数(调剂最低分、中位分、最高分、调剂考生录取名单)、初试/复试参考书目在研新生公主号查看!
四、调剂方法
步骤一:了解往年调剂录取分数详情,确定往年调剂过去考生的最低分、最高分、中位分,结合自身成绩情况确定调剂该院校的可能性,将调剂院校初次可分为保底院校、稳定院校、冲刺院校,判定规则如下:
我的成绩小于调剂录取最低分=冲刺院校
我的成绩在中位分上下=稳定院校
我的成绩大于调剂最高分=保底院校
注:主要用于调剂名额较多院校,个别调剂名额除外,这种不确定性较大
步骤二:结合院校调剂可能性重点核对目标院校最新调剂名额及调剂政策限制点,调剂的时候是需要同时满足目标学校专业招生报考及调剂的政策要求,可通过招生简章/招生目录/调剂公告/电话咨询/往年经验等多方面来核查,其中调剂政策限制点主要有以下几个方面:
(1)学历形式限制【主要体现在招生简章及招生专业目录】
①同等学力-同等学力考生限制点比较多,需要重点关注招生简章及目录、调剂最新政策
②业余学习方式。比如业余函授和成人自考本科的考生。
(2)学校等级(本科学校+报考学校)
学校等级部分主要是指报考学校、本科学校,有些学校在调剂的时候是分别会对其有所限制,比如本科学校/报考学校否是985工程/211工程/双一流工程/学科排名等级,我们在调剂的时候尤其是需要关注这些点。
(3)专业(报考专业+本科专业)
①报考专业一致或相同相近
②本科专业一致或相同相近
注:有些院校需要同时满足以上要求,信息比较透明的院校会直接标注报考专业/本科专业要求
(4)初试成绩
①总成绩要求不低于XXX分数
②其中单科成绩要求不低于XXX分数
注:有些院校需同时满足以上要求
(5)考试科目
①初试统考科目
要求考试科目一致、或者难度更高的科目,接收但需要加试科目
②专业课
要求考试科目一致、或者难度更高的科目,接收但需要加试科目
注:有些院校需同时满足以上要求
步骤三:根据已筛选出的院校确定重新确定调剂院校难度,然后整理出该校该专业的复试考试科目及考试方法,结合各等级学校考试科目情况及自身情况,最后确定复试科目准备方向,从而最终确定填报志愿的院校,这里有三个建议:
建议一:优先选择各难度等级考试科目相同或相近的科目的院校
建议二:优先选择复试科目与本人初试考试科目的相同或相近的院校
建议三:优先选择本科学习比较好并且有把握的复试科目相同相近的院校
步骤四:结合调剂系统打开时间、复试时间确定个人调剂系统填报方案,同时最多可以填报三个平行志愿,关于调剂系统填报方法可在公主号研新生考研之家。
研新生在此提醒各位考生,在筛选确定调剂院校时,一忌“眼高手低”,好高骛远,只关注好学校,对自身实力预判错误,在与高手对决中败下阵来,导致调剂失败;二忌妄自菲薄、缺乏自信,不敢尝试好学校,甚至导致录取院校中均是低于本科院校水平的学校,得不偿失。
更多考研调剂、复试相关问题,可在评论区留言,我们将一一为你解答!
