会议记录范文(会议记录范文模板)
会议纪要,是行政人员及其他开会、参会人员经常要写的公文材料。
有些同学很苦恼,虽然我能把会议内容基本写下来,但领导总说这不是会议纪要。
那么,一份标准的会议纪要应该如何写呢?
首先,我们要明确,什么是会议纪要,写会议纪要的目的是什么?
会议纪要,就是记载会议主要情况和议定事项的一种公文。
写会议纪要有两个目的:
1.向上汇报会议情况,上级领导批示或知晓;
2.向下传达会议精神,下级员工要贯彻落实。
那么,一份标准的会议纪要应该如何写呢?
我认为,一份会议纪要做好两点内容:
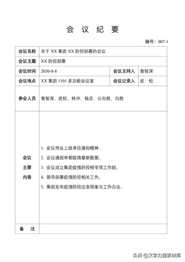
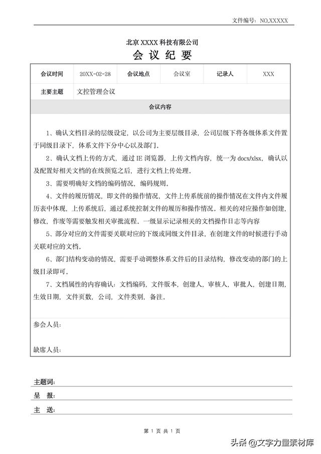
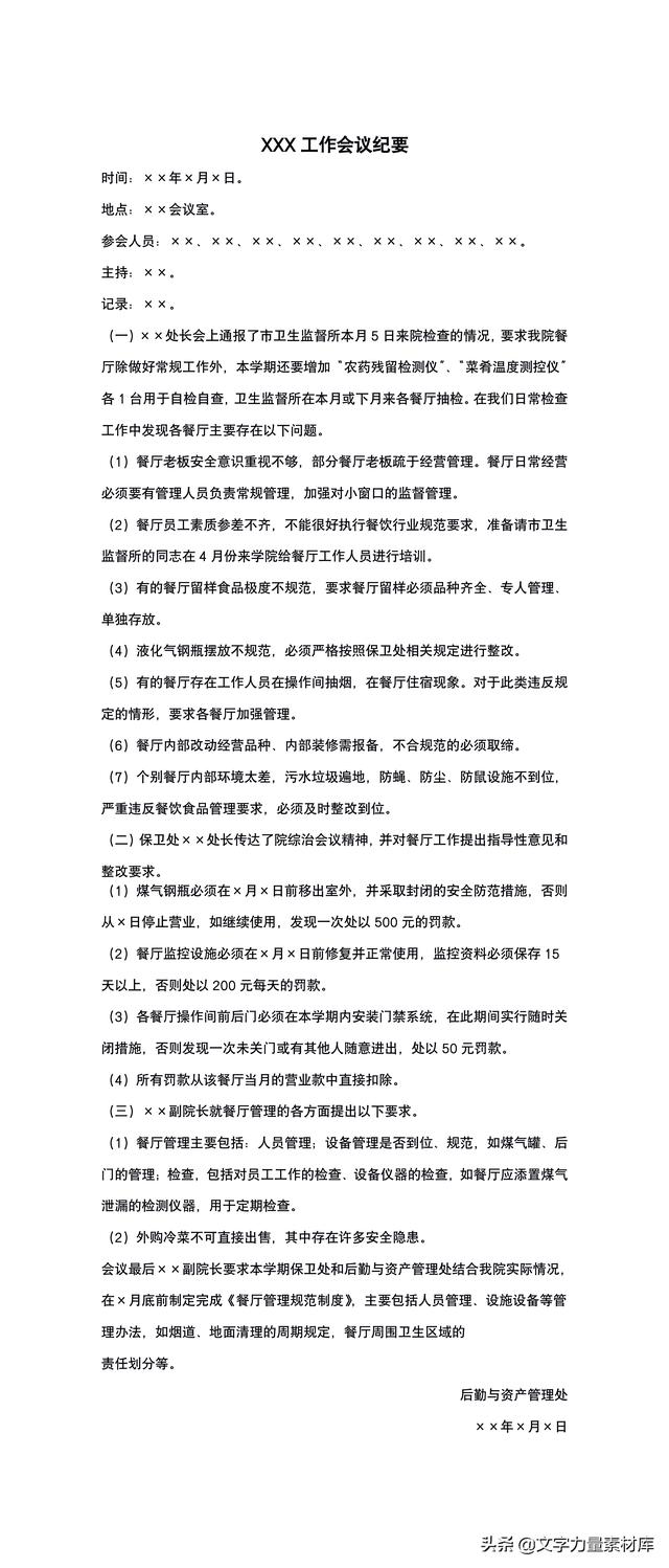
1.会议基本信息
一般包含了会议时间、会议地点、会议议题、参会人员、主持人、记录人等。
2.会议内容
一般包括会议概况、会议总结、问题及措施、工作要求等。
写法为:“会议认为。。。。”“会议指出。。。。”“会议强调。。。。”“会议要求。。。。”。
切记,要想写好会议纪要,一定要紧紧围绕会议议题来写。议题要解决的问题,就是你要认真记录的内容。
下面,我给大家送上三份《会议纪要》范文,有需要的朋友可以关注收藏。
