长沙理工大学院校分析
PART01 长沙理工简介
长沙理工大学位于湖南长沙,属于湖南省“国内一流大学建设高校”(A类)。其土木与建筑学院是长沙理工大学主干学院之一,由原长沙理工大学的桥梁与结构工程学院和建筑与城市规划学院合并组建而成。
土木工程专业属于长沙理工大学的优势专业,在第四轮土木工程专业学科评估中,评级为B+,与华南理工、西建大、华科等院校评级一致。
PART02复试线
2018年-2021年复试线
近三年录取分数分布统计
从近四年的复试线来看,长沙理工的分数线并不高,都是国家线,并且每年的招生人数都较多,性价比还是非常高的。
PART03 招生目录
22年招生目录
PART04 考试大纲
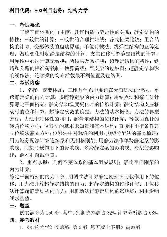
结构力学考试大纲
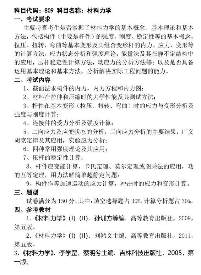
材料力学考试大纲
PART05 真题分值分布
根据近几年的真题分值分布统计,长沙理工在静定结构受力分析这一章上的考察频率和难度都比较高,但是范围并不广,除此之外静定结构位移计算、力法、位移法、影响线这几章考察频率与分值也都非常高,需要重点掌握。
PART06 写在最后
长沙理工大学虽然是双非,但是其土木工程专业在湖南地区的认可度还是非常高的,属于区域名校,并且,长沙理工历年的分数线都不高,总体来说,报考长沙理工的性价比还是非常高的。
祝所有的小伙伴都将在明年夏天如愿以偿哦!
